相关产品推荐更多 >
万千商家帮你免费找货
0 人在求购买到急需产品
- 详细信息
- 询价记录
- 文献和实验
- 技术资料
- 提供商:
伯豪生物
- 服务名称:
全基因组重测序

全基因组重测序(Whole Genome Sequencing,WGS)是对已知基因组序列的物种的不同个体或群体进行全基因组重新测序,通过与原有基因进行比较,得到丰富的全基因组变异信息,并在个体或群体水平上进行生物信息分析。



Illumina 高通量测序平台
| 产品类型 | 应用领域 | 物种 | 优点 |
| 全基因组重测序 | 单核苷酸多态性(SNP) | 人、动植物 | 1.仅需要较小的数据量 2.降低测序成本 |
| 插入缺失(InDel) | |||
| 拷贝数变异(CNV) | |||
| 染色体结构变异(SV) |

- 十余年样本处理经验;
- 丰富的易降解样本处理经验;
- 多层样本质量控制,保证数据质量;
- 丰富的样本处理经验,涉及组织、细胞、全血、血清、血浆、FFPE 等各类实验样本;
- 涵盖肿瘤、遗传病、复杂疾病、遗传育种等各个领域,协助客户在 Nature、Nat Genet、Nat Med、J Clin Oncol、Leukemia、PNAS、Cell Res 等高水平期刊发表论文 100+ 篇(累计到 2019 年 6 月)。




- 样本类型:DNA、组织、细胞、全血等;
- DNA 总量:DNA≥ 2 μg;浓度:DNA≥ 50 ng/μl;要求主带清晰,无降解,浓度大于 50ng/ul,总量大于 1ug,OD260/OD280 =1.8~2.0,OD260/OD230=1.5 ~2.2。
- 测序深度:通常≥30X,视具体项目需求而定;
- 测序读长:2*150bp。

案例一:全基因组关联分析揭示大豆农艺性状的遗传网络

不同复杂性状间的耦合是分子设计育种的关键科学问题。作物的产量、品质等大都是多基因控制的复杂性状,由于受到一因多效和遗传连锁累赘的影响,使某些性状在不同材料和育种后代中协同变化,呈现耦合性相关。解析大豆复杂性状间耦合的遗传调控网络,明确关键调控单元,对于高产优质大豆新品种的培育具有重要意义。
材料和方法:对 809 份大豆栽培材料进行了重测序(平均深度为 8.3×),并对其遗传多样性进行了分析,明确了这些材料的群体结构。进而,对这 809 份材料的 84 个产量和品质性状进行了连续多年多点的观测。进一步,该团队利用全基因组关联分析并结合新开发的上位性效应检测方法,对 84 个性状的调控位点进行了系统的全基因组扫描,解析不同农艺性状之间的内在遗传调控网络。

1、鉴定出 84 个性状的 245 个显著性关联位点

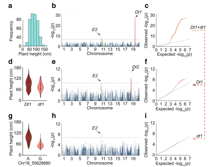
▲图 1:大豆株高的 GWAS。【a】809 个大豆品种株高的分布;【b】 所有品种 GWAS 的结果,在 GWAS 结果中,已知的基因 DT1 和 E2 都被鉴定出来;【c】株高的 Q - Q 图;【d】DT1 等位基因分组后株高的变化。已知的基因 DT1 将 809 份亲本分为两个亚组,具有不同的株高平均值;【e】 使用 DT1 亚组进行 GWAS 的结果;【f】DT1 亚组进行 GWAS 的 Q - Q 图;【g】DT1 亚群内不同 DT2 基因型分组后的株高变异;【h】 使用 dt1 亚组进行 GWAS 的结果;【i】dt1 亚组进行 GWAS 的 Q - Q 图;水平虚线表示 GWAS 的显著阈值(2 × 10–7)。
2、脂肪酸和脂代谢相关的基因

▲图 2:大豆脂肪酸含量遗传调控的初步探讨。【a】候选基因参与脂肪代谢途径,主要参与大豆种子中脂肪酸(FA)合成的变异;虚线代表多个反应步骤;【b】总脂肪含量与高油含量等位基因数目的关系图;【c】低纬度和高纬度地区种质的总 FA 含量;【d】低纬度和高纬度群体中高油等位基因的比例。
对于油含量相关性状,共鉴定到 24 个脂肪酸代谢相关和 21 个脂代谢相关的基因,它们分别参与了不同的重要酶促反应。深入分析发现这些基因是通过加性效应共同调控多个大豆油脂性状的形成。
3、大豆不同性状间的遗传调控网络

图 3:大豆不同性状间的遗传调控网络;节点表示性状及其对应的关联位点;不同性状关联位点之间的边由 LD 决定;涉及 Dt1,Dt2,E1,E2,Ln,Fan 和 Fap 的位点用实线圈表示,未知的位点用虚线圈表示。
这些关联位点揭示了不同性状间相互耦合的遗传基础。根据连锁不平衡分析,发现 115 个关联位点可相互连锁,并将所观测的 51 个性状联系起来,形成复杂的多性状多位点调控网络,该遗传调控网络很好地解释了不同性状间的耦合关系。研究还发现其中 23 个关联位点起到了重要节点作用,对不同性状的形成起到关键调控作用,并对其中部分位点在不同性状耦合中的作用进行了验证。
Fang C , Ma Y , Wu S , et al. Genome-wide association studies dissect the genetic networks underlying agronomical traits in soybean[J]. Genome Biology, 2017, 18(1):161. (IF=14.028).
风险提示:丁香通仅作为第三方平台,为商家信息发布提供平台空间。用户咨询产品时请注意保护个人信息及财产安全,合理判断,谨慎选购商品,商家和用户对交易行为负责。对于医疗器械类产品,请先查证核实企业经营资质和医疗器械产品注册证情况。
- 作者
- 内容
- 询问日期
文献和实验伯豪生物客户项目发文
| 序号 | 伯豪生物提供服务 | 文章名称 | 杂志 | IF | 发表年份 | 研究方向 |
| 1 |
【服务】全基因组测序 【样本】细胞 | LINC01235 Promotes Clonal Evolution through DNA Replication Licensing-Induced Chromosomal Instability in Breast Cancer | Advanced Science |
14.3 | 2025年 | 医学机制 |
| 2 |
【服务】全基因组测序 【样本】菌株 | Association between mutations in a thyX-hsdS.1 region and para-aminosalicylic acid resistance in My cobacterium tuberculosis clinical isolates | Emerging Microbes & Infections | 13.2 | 2023年 | 微生物机制 |
| 3 | ...... | |||||
molrep 有哪位战友知道怎么做全基因组的基因knock-down,我听说有全基因组的shRNA文库,怎么用这个东西呢,谢谢 bigbang_0_0 做转染,然后看你们所期待的表型有什么变化即可 freecell 何不参考一下这篇文献? http://www.sciencedirect.com/science?_ob=ArticleURL&_udi=B8G3Y-4TT80P4
海边海鸥 偶的题目大致是研究某一细菌产生ESBLs,其基因组中含有耐药基因,但是表型(药敏试验仍对该类抗生素敏感)阴性。可能存在某些机制使该耐药基因未表达。打算进行该两株的全基因组测序,想请教一下主要从哪几方面考虑未表达的可能性。谢谢大家:) 海边海鸥 怎么没有建议呢? zhujoker 我来胡说2句吧,不知道细菌基因组有没有甲基化修饰,自己不做细菌,所以不能确定(但是偶刚才查一下的确好像
相关专题 DNA甲基化是基因组 DNA的一种主要表观遗传修饰形式。近年来,大量研究表明DNA甲基化修饰对于维持正常细胞功能、传递基因组遗传印记、胚胎发育以及人类肿瘤发生,起着至关重要的作用。甲基化研究成为表观遗传学的热点,相应的技术也是层出不穷,根据实验目的的不同,这些技术大体能够分成两类:全基因组(高通量)甲基化研究技术以及特异性甲基化位点(低通量)研究技术。下面将介绍几种当前最常用的一些技术全基因组或者说中高通量甲基化研究手段,供大家参考
技术资料









