相关产品推荐更多 >
万千商家帮你免费找货
0 人在求购买到急需产品
- 详细信息
- 文献和实验
- 技术资料
- 提供商:
湖北佰莱博科技有限公司
- 服务名称:
基于Incucyte®长时间活细胞成像分析系统的实时活细胞分析服务
- 规格:
1次
基于Incucyte®长时间活细胞成像分析系统的实时活细胞分析服务

图1 Incucyte® 活细胞成像分析系统动态连续监测流程图
02仪器:Incucyte S3 (Sartorius)
仪器配置
(1) HD 相差成像
(2) 绿色荧光:Ex: 440-480nm、Em: 504-544nm
(3) 红色荧光:Ex: 565-605nm、Em: 625-705nm
物镜倍数:4x、10x、20x
通量:可同时放置6块细胞培养板,兼容多种规格与型号的培养容器。
03Incucyte® 主要应用


图2 Incucyte® 主要应用
活细胞分析广泛适用于免疫细胞的生物学研究,如增殖、活化、分化、表面蛋白动态和细胞健康,以及更多专业的功能,如细胞溶解 (免疫细胞杀伤)、吞噬作用、 NETosis 和化合作用。该方法适用于所有类型的免疫细胞,包括 T 细胞、B 细胞、巨噬细胞、中性粒细胞以及树突状细胞,并可用于单培养、共培养和 3D 细胞模型等。

04Incucyte® 在免疫学中的应用
应用一:细胞增殖与计数
免疫细胞可以通过一些不同的方式进行非侵入式的活细胞分析计数。首先,面积测量 (相位对比图像的汇合度百分比)可以作为细胞数量的代表性方法。此外,也可以使用荧光标签,如核靶向荧光蛋白 (如 Incucyte® Nuclight Lentivirus)或非干扰染料 (如 Incucyte® Cytolight Rapid Dye)。细胞核计数能够对细胞数量进行精准测量,即使细胞被挤在一起,荧光标签可用于识别共培养物中的不同细胞。
图3 细胞增殖评估。IncuCyte® cell-by-cell 软件,在铺板后不同时间段后,采用 Cell-by-Cell 分析完成无标记的贴壁细胞计数,反映 HT-1080 细胞对喜树碱 (CPT) 的浓度依赖反应,并且得到细胞的增殖曲线。
应用二:细胞鉴定和免疫分型
荧光标记的 CD 抗体 (Abs) 被广泛用于流式细胞仪,用于细胞识别和免疫分型。基于这些特征,至少有 15 种人类 T 细胞亚型被描述出来 (例如,CD4+,CD8+等)。现在已经开发了使用相同原理的活细胞分析方法。与其使用直接标记的 Abs,不如将抗 CD 的 Abs 结合到同型匹配的带有荧光标签的 Fc 区域靶向 Fab 片段 (如 Incucyte®Fabfluor-488 Dye),这可以通过简单的一步混合来完成。在检测中使用一种非干扰性的背景荧光抑制染料,以帮助改善 488 nM 的荧光信号。然后将 Fabfluor-488 标记的 Ab和抑制剂直接加入到细胞中,只有表达表面标志物的细胞才会发出荧光。然后,细胞亚群可以很容易地被识别并随着时间的推移被量化。
应用三:抗体内化
单克隆抗体 (mAb) 和抗体偶联药物 (ADCs) 被广泛用于靶向免疫细胞,特别是在肿瘤免疫学和自身免疫性疾病中。这些生物制剂的一个关键特性是内化到不同细胞中的程度和速度决定了它们的疗效、安全性和药效曲线。

图4 BT-474 Her2 阳性细胞 + FabFluor 标记的赫塞汀 (Herceptin),显示红色荧光信号增强,提示阳性反应增加。
应用四:活细胞免疫细胞化学
图5 长期追踪和量化 IFN-γ 诱导细胞表面蛋白标志物 PD-L1 的表达
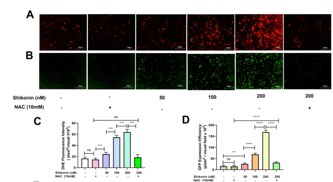
应用五:病毒感染

图6 活性氧 (ROS) 产生可促进 rAAV 病毒对细胞的感染 (注#NAC:N-acetyl-L-cysteine,活性氧清除剂;shikonin:可诱导细胞产生活性氧-ROS)
应用六:细胞激活和分化
图7 化合剂诱导的人类中性粒细胞的激活
应用七:细胞健康和凋亡
图8 多种细胞表面标志物、吞噬活性和增殖的检测,加上形态学的可视化来研究THP-1单核细胞分化情况。在与CD11b,CD14或CD40复合的Incucyte FabFluor-488抗体存在下,将THP-1单核细胞于培养基 (未分化) 中,或维生素D3或PMA诱导的情况下。与单独的培养基或经维生素D3处理的细胞相比,PMA诱导的细胞在形态 (HD相对比图像) 上显示出显著变化。
应用八:吞噬作用和细胞清除
吞噬作用是一种特殊形式的细胞内吞作用,通过这种作用,微生物(如微生物病原体)和外来的、垂死的细胞被灭活并从体内清除。免疫系统的专业吞噬细胞包括巨噬细胞、中性粒细胞、 Kuppfer 细胞、小胶质细胞和未成熟的树突状细胞。
图9 对吞噬作用进行动力学监测和量化。J774A.1 小鼠巨噬细胞在 4 小时内吞噬 pHrod®绿色标记的大肠杆菌生物颗粒的时间可视化。
应用九:NETosis
NETosis 是一种独特的细胞程序性死亡的形式,也是机体防御感染的机制之一。当使用 NETosis 诱导刺激物 (如 PMA、IONOMYCIN)处理中性粒细胞时,荧光强度迅速上升,细胞边界会显示降解的 DNA 云或光晕(图 10)。可以观察到细胞核的退化和细胞运动能力的丧失。将此分析结果与磷脂酰丝氨酸 (PS) 外翻,以及活性氧 (ROS) 检测进行关联,可以阐明NETosis的不同机制。
图10 NETosis 的量化。在 Incucyte® Cytotox 绿色染料 (250 nM) 和 CellROX® Deep Red (5 μM,Thermo Scientific) 存在下,用 PMA (100 nM) 处理新鲜分离的人中性粒细胞。
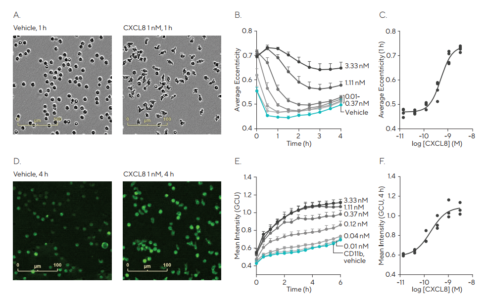
应用十:趋化作用
趋化作用是细胞在化学刺激下的定向运动,是免疫反应的一个重要组成部分。中性粒细胞、单核细胞、T 细胞、巨噬细胞和小胶质细胞都会以这种方式被吸引到病原体和炎症刺激物上。

图 11 (A,B) 使用 Incucyte® 监测 CXCR4 介导的人类T淋巴细胞趋化作用。细胞 (黄色箭头所示)经激光钻孔 (黄色圆圈)向 SDF-1α 化学引诱剂迁移。(C)SDF-1α 浓度依赖性细胞趋化作用随时间的变化。(D)从四组独立实验中获得的 SDF-1α 浓度响应曲线证明实验重复性良好。
风险提示:丁香通仅作为第三方平台,为商家信息发布提供平台空间。用户咨询产品时请注意保护个人信息及财产安全,合理判断,谨慎选购商品,商家和用户对交易行为负责。对于医疗器械类产品,请先查证核实企业经营资质和医疗器械产品注册证情况。
文献和实验前言 体外分子水平的研究要结合细胞学的体内研究,才能得到更全面更真实的认识。尤其是免疫学研究中的细胞实验,包括细胞形态,细胞功能,细胞间的相互作用等,更是被越发看重。传统的方法,比如某个时间点对细胞固定染色通过显微镜拍照的方式观察细胞的变化情况,或是用流式、ELISA、PCR等终点法实验对细胞的免疫反应进行检测,这些方法都难以在活细胞状态下进行长时间监测和分析。 如果能够通过实时动力学反映出活细胞的状态随时间的变化,岂不是更好? 赛多利斯Incucyte®实时活细胞分析系统,可以将设备
知识。 赛多利斯推出Incucyte®实时活细胞分析系统,可以置于培养箱中直接对细胞进行实时、动态、连续的长时间监测,确保细胞免受干扰,并将细胞的“精彩故事”变成mini电影呈现出来,提供更生动、更有趣的细胞洞察。 目前有超过9400篇相关文献均使用Incucyte®系统进行细胞学研究,其中CNS顶刊超过100篇,广泛涉及肿瘤、免疫、药物开发、代谢、干细胞、再生医学、疾病感染等诸多领域,涵盖了细胞增殖、迁移/划痕/趋化、细胞毒性、凋亡、侵袭、细胞杀伤、3D肿瘤球、神经生长等多种应用。 Incucyte
抑制基因的蛋白质产物,通过实时监测T细胞杀伤效应,证实了该抗体片段的有效性,开创了靶向疗法的新领域。此研究中,Incucyte®被选择并应用于免疫细胞肿瘤杀伤活性的实时动态分析。 Incucyte® 实时活细胞分析系统 Incucyte®有什么优势呢? 免疫细胞肿瘤杀伤活性的体外评价过程涉及到免疫细胞和肿瘤细胞两种细胞存在,因此不能采用传统的细胞增殖活性检测手段(如MTT、ATP等方法)直接进行检测。目前常用的免疫细胞杀伤研究方法包括 51铬释放试验、流式细胞术、 ELISpot、3H 胸腺
技术资料暂无技术资料 索取技术资料










