相关产品推荐更多 >
万千商家帮你免费找货
0 人在求购买到急需产品
- 详细信息
- 文献和实验
- 技术资料
- 提供商:
湖北佰莱博科技有限公司
- 服务名称:
AUC分析型超速离心技术
- 规格:
1次
利用分析型超速离心技术(AUC)进行 AAV 病毒载体空壳率表征
分析型超速离心技术(analytical ultracentrifugation,AUC)是检测生物大分子溶液中性质的经典技术,利用沉降速率(sedimentation velocity, SV)和沉降平衡(sedimentation equilibrium, SE)方法,通过紫外/可见光、干涉光以及荧光检测器来记录样品池中生物大分子径向浓度分布,可获取分子的分子量、纯度、聚集状态以及生物分子间相互作用等信息。
图1 AUC 技术示意图
AUC 技术的基本原理为在高速旋转产生的强大的离心力作用下,分子量或构型不同的分子在溶液中的沉降系数不同,从而呈现出不同的沉降速度和浓度分布特性。分析超离的检测系统会实时扫描分子在离心过程中的沉降过程,对样品的超速离心分离过程实现了“可视化”的实时检测,并根据扫描所取得的数据计算出分子的特性。
分析超离的分析方法主要有沉降速率(Sedimentation Velocity,SV)和沉降平衡(Sedimentation Equilibrium,SE )两种。

图2 SV、SE 模式比较
AUC 与用于分析生物大分子的其他方法不同,分析型超速离心机(AUC)能够在生物相关溶液条件下对样品在天然状态实时进行表征,无需对样本进行标记,无需标准品,检测过程不破坏样本,样本可回收再利用。分析型超速离心机(AUC)可用于确定蛋白质或其他大分子的相对分子量、绝对分子量、分子形态信息、聚集状态、相互作用分析、纯度及均一性分析、化学计量比、流体动力学和热力学参数等,是最通用、最严格且最精确的大分子表征技术。它可用于研究宽泛的浓度范围和各种各样的溶剂中几乎任何一种类型的分子或颗粒。
沉降速率(Sedimentation Velocity,SV)实验中,样品被高速旋转,溶质分子向样品池底部移动最终沉降到样品池底部,通过记录的数据来测定溶质分子运动的速率。在 SV 实验中,实验开始时在样品池中放置一个浓度均匀的溶液,并用足够高的转速使溶质相对快速地沉积到样品池底部。这会产生弯液面附近的溶质浓度降低,并在弯液面与溶质浓度达到均一之间形成清晰的边界。
虽然单个粒子的速度无法求出,但可以测量出该边界的移动速率。由此可以确定样品的沉降系数 s,它与样品的质量相关,同时与摩擦系数的倒数成正比,而摩擦系数反应了样品的形状。对于含有不同组分的样品,可根据不同的沉降系数检测出每个组分及组份的含量。此方法主要用于获取样品的沉降系数、摩擦比(形状、直径)和相对分子量。

图3

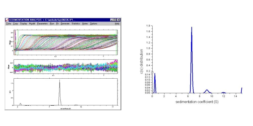
图4 SV模式示意图及结果展示
沉降速率(Sedimentation Velocity,SV)可获取的参数:
沉降系数(s),扩散系数(D), 相对分子量(M),聚集状态,化学计量比,摩擦系数比(f/f0)。SV 是大多数 AUC 应用的方法。沉降速度法特别适用于分析蛋白质、核酸、病毒等生物大分子的聚集、相互作用、样品的多分散性及空壳率等。
在理想条件下,颗粒的沉降速度与大分子颗粒半径的平方、颗粒与介质的密度差以及离心力成正比,与介质的粘度成反比。在实验中,通过调整离心机的转速,可以观察不同大小颗粒的沉降行为,如疱疹病毒、腺相关病毒AAV、腺病毒、重组蛋白、VLP、抗体、ADC药物、多肽、LNP及纳米颗粒等。

图5 SV 模式用于蛋白纯度及聚集分析示意图
沉降平衡(Sedimentation Equilibrium,SE )通过适中的转速,产生与样品分子扩散相平衡的离心力,最终使处于平衡状态的样品呈一定的浓度分布,通过对该分布曲线拟合计算得到样品平均分子量。SE 模式样品颗粒在离心样品池中达到平衡状态,并且不会沉淀。SE 实验在较低的转速下进行,实验起始时均匀的溶液以低转速进行离心,当溶质开始向样品池底部沉淀,底部浓度增加时,扩散过程与沉降过程相逆。最终,两个对立的过程接近平衡,溶质的浓度呈指数级向样品池底部增加。在平衡时,产生的溶质分布随时间保持不变。测量不同点的浓度可以确定沉降溶质的摩尔重量(数值等于分子量)。在平衡状态下,浓度的分布只决定于质量,而与分子的形状无关。此方法可准确计算出样品的绝对分子量、亚单位分子量和结合/解离常数。
沉降平衡(Sedimentation Equilibrium,SE ):绝对分子量;聚集状态;稳定复合物结合状态;稳定复合物结合状态。
沉降平衡实验可用于研究大分子与大分子、大分子和小分子配体或金属离子之间的相互作用。当达到沉降平衡时,体系中的粒子浓度从液面处到样品池底部呈递增趋势,因此可以鉴别与浓度相关的相互作用。
通过沉降平衡实验,可以获得复合物及参与复合的物质的分子量、结合数、结合常数等参数。沉降平衡适用于研究平衡解离常数(equilibrium dissociation constant, KD)在 1nM - 10mM 范围内的相互作用。

图6

图7 SE 模式示意图及结果展示
AUC 的技术优点
样品无需标记或固定
在原始溶液中测定,接近生理条件,假阴/阳性低
数据精确,分辨率高,结果可重复性高
可用于自聚集和多位点相互作用系统测定
基于沉降系数 S 或分子量 MW 测定,分析范围广(几百至几兆道尔顿),同时可获得分子形态等的数据
FDA 蛋白、抗体类药物申报的金标准
AUC 应用示例
示例1 抗原-抗体相互作用:测定化学计量比

图8 验证一个 E2sHEV-1 蛋白结合两个 8G12 抗体分子;Shaowei Li et al. (2015), Cell Research.
示例2 蛋白-蛋白相互作用检测

图9 验证 PSK 配体诱导 PSKR1 与 SERK1 结合;Jizong Wang et al. (2015), Nature.
提供 AUC 检测项目
相对分子量、绝对分子量测定
AAV 病毒质量分析
VLP 病毒样颗粒分析
抗体偶联药物 ADC 分析
蛋白均一性检测
蛋白聚集状态检测
蛋白质与蛋白质相互作用
蛋白质与核酸相互作用
蛋白质与小分子相互作用
核酸研究(DNA/RNA)
纳米颗粒(纳米颗粒及高分子聚合物/ 纳米医学)
AUC 样品准备
蛋白:样品浓度 UV280 OD 值:0.4-1.0;
体积:400ul;
纯度大于85%。
样品缓冲液在溶质的测量波长没有紫外吸收。
风险提示:丁香通仅作为第三方平台,为商家信息发布提供平台空间。用户咨询产品时请注意保护个人信息及财产安全,合理判断,谨慎选购商品,商家和用户对交易行为负责。对于医疗器械类产品,请先查证核实企业经营资质和医疗器械产品注册证情况。
文献和实验离心是蛋白质、酶、核酸及细胞亚组分分离的最常用的方法之一,也是生化实验室中常用的分离、纯化或澄清的方法。尤其是超速冷冻离心已经成为研究 生物 大分子实验室中的常用技术方法。 离心机(centrifuge)是实施离心技术的装置。离心机的种类很多,按照使用目的,可分为两类,即制备型离心机和分析型离心机。前者主要用于分离 生物 材料,每次分离样品的容量比较大,后者则主要用于研究纯品大分子物质,包括
离心机根据用途不同可分成两种基本的类型:制备性超速离心机和分析性超速离心机。制备性离心技术主要用于物质的分离、纯化,可分为一般性制备离心和制备性超速离心。与制备性超速离心不同的是,分析性超速离心主要用于研究生物大分子 的沉降特性和结构,而不是专门收集某一特定组份。分析性超速离心机主要由转子、一套真空系统和一套光学系统所组成。它使用了特殊的分析转子和检测手段,在离心过程中可直接观察颗粒的沉降行为,并可进行扫描和拍照。 (三) 离心机的结构 离心机的主要部件为转头、主轴、电动
一、离心技术的基本原理 离心技术是实验室常采用的技术,主要是利用离心力将悬浮液中的悬浮微粒快速沉降,借以分离比重不同的各种物质成分的方法。 被分离液体中的可沉淀微粒,在重力和浮力相互作用下所受到的下沉力有如下的关系式: F =重力-浮力= VPg - Vδg = Vg ( p - δ
技术资料暂无技术资料 索取技术资料











