相关产品推荐更多 >
万千商家帮你免费找货
0 人在求购买到急需产品
- 详细信息
- 询价记录
- 文献和实验
- 技术资料
- 提供商:
江苏集萃药康生物科技股份有限公司
- 服务名称:
B6/JGpt-Il10em1Cd4885/Gpt
B6-IL10 KO
品系名称:B6/JGpt-Il10em1Cd4885/Gpt
品系类型:Knock Out
品系编号:T005959
背景:C57BL/6JGpt
品系描述
白细胞介素 10(interleukin-10:IL10)属于细胞因子中的干扰素家族,是一种重要的抗炎细胞因子。几乎所有的先天和适应性免疫细胞都可以分泌 IL10,如巨噬细胞、单核细胞、树突细胞、上皮细胞、肥大细胞、T 淋巴细胞、B 淋巴细胞、NK 细胞等[1,2]。IL-10 能通过下调单核细胞表面主要组织相容性抗原Ⅱ(MHCⅡ)的表达, 降低其抗原递呈作用,进而下调 T 细胞的激活,抑制炎性细胞的激活、迁移和粘附[3]。同时,IL10 与其受体结合后,激活信号通路,可以抑制肿瘤坏死因子α(TNF- α)和 IL-1、IL-6、IL-8 及粒-巨噬细胞集落刺激因子( GM-CSF) 和粒细胞集落刺激因 子(G-CSF)的合成, 从而起到抗炎的作用[4]。IL-10 可以通过调节 Treg 细胞和 TH17 细胞间的平衡来抑制肿瘤相关炎症[5]。
我们通过 Cas9 KO 技术将 LI10 基因的 Exon2-Exon5 敲除,小鼠在无细菌环境中不会发生结肠炎[6],但在成年动物中在有菌环境或引入选定的微生物或粪便微生物群落可导致迅速发生结肠炎[7]。B6-IL10 KO 小鼠在 6 月龄,可发生中轻度结肠炎。通过表型分析验证的 B6-IL10 KO 小鼠可用于结肠炎、肿瘤、免疫、炎症等相关研究。
应用领域
-
结肠炎相关研究
-
免疫调节途径研究
-
炎症研究
验证数据
-
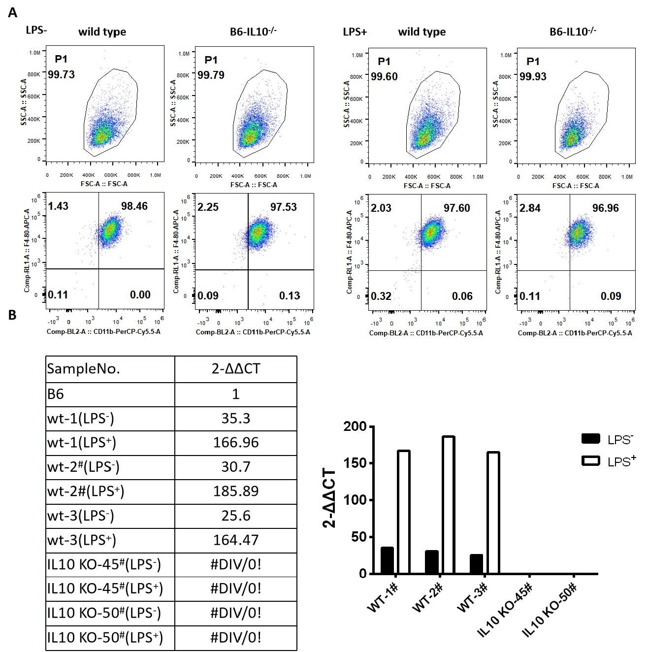
IL10 表达检测

图 2小鼠骨髓中IL10表达检测。分离小鼠骨髓细胞,使用含有M-CSF 的培养液培养细胞7 天,并用LPS 刺激1h 后检测巨噬细胞分群,通过RT-QPR检测巨噬细胞中IL10的表达。结果显示:小鼠骨髓中的巨噬诱导培养7d 后,无论是否使用LPS 刺激,wildtype 与B6-IL10 KO 小鼠中均能检测到CD11b+F4/80+细胞,且比例相近(图A)。wildtype 小鼠巨噬细胞中能检测
到 IL10mRNA 的表达,经LPS 刺激后,IL10表达量增加。在B6-IL10 KO小鼠的巨噬细胞中, 有无LPS 刺激均未检测到IL-10 的表达,说明IL10 基因敲除成功(图B)。
-
B6-IL10 KO 小鼠可发展为结肠炎

图 3B6-IL10 KO 小鼠结肠病理分析。在SPF 设施,正常饮食条件下饲养B6-IL10 KO 小鼠至6月龄,小鼠终点并观察结肠、空肠、回肠病理变化。结果显示:与wt 小鼠相比,B6-IL10KO 小鼠结肠局部轻度黏膜上皮及肠腺变性/坏死/缺失,仅见少量黏膜上皮及肠腺残留,部分肠腺代偿性扩张, 腺腔内可见坏死、脱落的腺上皮细胞,黏膜固有层、黏膜下层内轻度炎细胞浸润伴纤维组织增生,肌层内可见明显炎细胞浸润,炎细胞以中性粒细胞为主。与wt小鼠相比,空肠和回肠未出现明显病变。以上结果表明,在SPF 饲养条件下,B6-IL10KO 小鼠发生了中轻度结肠炎。(注:结肠炎模型具有高度的微生物依赖性,疾病的严重程度和发病年龄将受到不同设备微生物群的影响)。
风险提示:丁香通仅作为第三方平台,为商家信息发布提供平台空间。用户咨询产品时请注意保护个人信息及财产安全,合理判断,谨慎选购商品,商家和用户对交易行为负责。对于医疗器械类产品,请先查证核实企业经营资质和医疗器械产品注册证情况。
- 作者
- 内容
- 询问日期
文献和实验参考文献
1.Ng, T. H., et al. "Regulation of adaptive immunity; the role of interleukin-10." Frontiers in immunology 4 (2013): 129.
2.Asadullah, K., W. Sterry, and H. D. Volk. "Interleukin-10 therapy—review of a new approach." Pharmacological reviews 55.2 (2003): 241-269.
3.Kühn, Ralf, et al. "Interleukin-10-deficient mice develop chronic enterocolitis." Cell 75.2 (1993): 263-274.
4.de Waal Malefyt, Rene, et al. "Interleukin 10 (IL-10) inhibits cytokine synthesis by human monocytes: an autoregulatory role of IL-10 produced by monocytes." The Journal of experimental medicine 174.5 (1991): 1209-1220.
5.Rubtsov, Yuri P., et al. "Regulatory T cell-derived interleukin-10 limits inflammation at environmental interfaces." Immunity 28.4 (2008): 546-558.
原创 SOOF 生物学霸 2022-04-20 17:59 4 月 12 日,江苏集萃药康生物科技股份有限公司开启申购,在公司公开的招股书中显示该公司主营业务为实验动物小鼠模型的研发、生产、销售及提供相关技术服务。部分品系的小白鼠单价高达万元以上,部分品系毛利率更是高达95% 左右。 随后一条「如何看待南大教授靠卖基因敲除小鼠,一只11723元,年赚近4亿」的讨论登上知乎热榜。 图片来源:知乎 作为天坑专业之首的生物,一直以来在大家的印象里总是和辛苦,清贫,回报周期长的标签挂钩
方法: 图 1. CKO 正确重组双臂 PCR 鉴定示意图 如图 1 所示,F1 与 R2 为目的位点臂外引物,只有 Donor 正确重组入靶位点,双臂 PCR(5’arm 和 3’arm)才能扩增出预期条带,进而判断模型为正确重组模型。 TIPS 由于 KO(基因敲除)或 TG(转基因)小鼠模型鉴定较为简单,本文只讨论模型制作时带有重组 Donor 的小鼠模型的鉴定方法。 但双臂 PCR 鉴定存在一定的缺陷: 无法鉴定模型是否有随机插入。F1 与 R2为目的位点臂外引物,无法鉴定出未在目的
名称:转基因小鼠模型的建立(SOP)关键词:转基因小鼠目的:在动物体研究转化基因原理:转基因动物是指染色体基因组中整合有外源基因并能遗传给后代的一类动物。整合到动物染色体基因组的外源基因称为转基因。转基因技术则是指制备转基因动物所需的一套技术,它涉及外源基因的构建、载体和受体的筛选、基因导人技术、供转基因胚胎发育的体外培养系统和宿主动物等许多方面。当制备转基因动物时,外源基因可能只整合到动物的部分组织细胞的基因组,也可能整合进动物所有组织细胞的基因组中。部分组织细胞的基因组中整合有外源基因
技术资料暂无技术资料 索取技术资料










