万千商家帮你免费找货
0 人在求购买到急需产品
- 详细信息
- 询价记录
- 文献和实验
- 技术资料
- 提供商:
锐博生物
- 服务名称:
全基因组重测序
全基因组重测序是对已知参考基因组序列的物种进行不同个体间的基因组测序,并在此基础上对个体或群体进行差异性分析。通过全基因组重测序,研究人员可以找到大量的单核苷酸变异(Single Nucleotide Variant, SNV)、拷贝数变异(Copy Number Variation,CNV)、插入缺失(InDel,Insertion/Deletion)、结构变异(Structure Variation,SV)等变异信息,应用范围涉及临床医药研究、群体遗传学研究、组间关联分析、进化分析等众多领域。
随着测序成本的大幅度降低以及测序效率的数量级提升,全基因组重测序已经成为研究人类疾病及动植物分子育种最为快速有效的方法之一。利用全基因组重测序的方法,可以在全基因组水平上检测与疾病相关的突变位点、结构变异等信息,进而寻找攻克这些疾病的治疗手段,研发有效的治疗药物。
服务优势
● 根据不同的研究目的和研究方向,定制个性化分析方案
● 严格数据质控,确保数据偏差小、均一性高,真实反应样本基因组信息
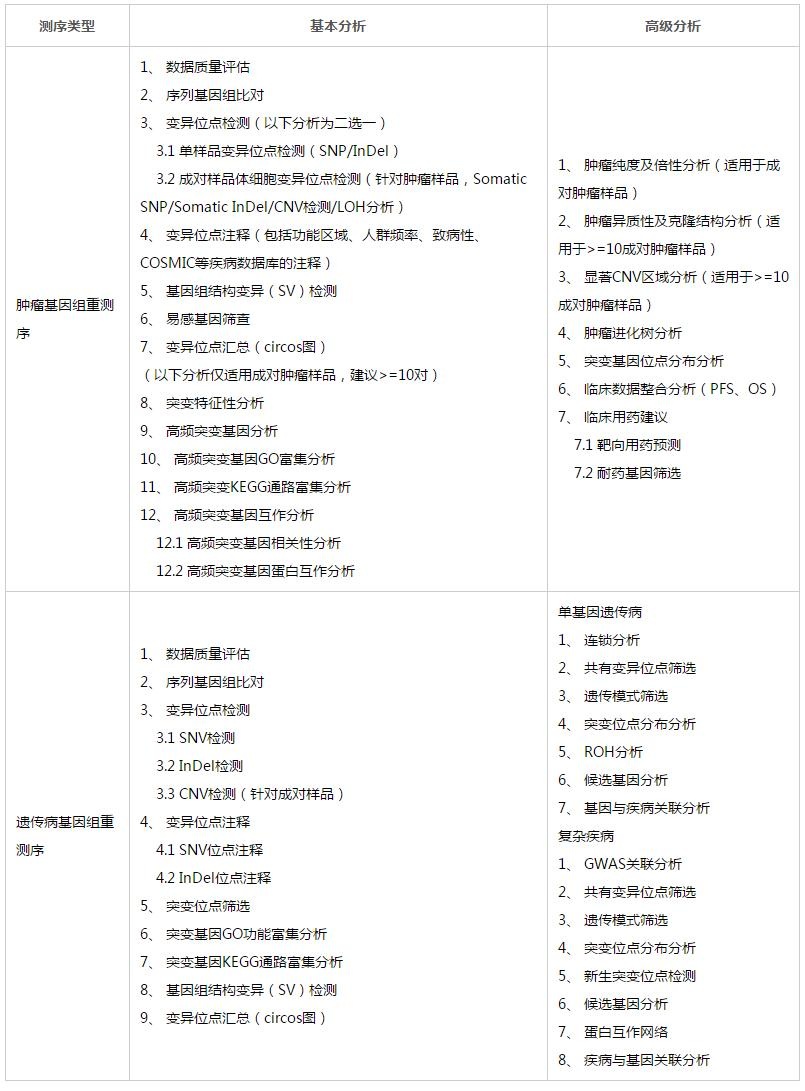
● 提供多种疾病研究的高级分析
风险提示:丁香通仅作为第三方平台,为商家信息发布提供平台空间。用户咨询产品时请注意保护个人信息及财产安全,合理判断,谨慎选购商品,商家和用户对交易行为负责。对于医疗器械类产品,请先查证核实企业经营资质和医疗器械产品注册证情况。
- 作者
- 内容
- 询问日期
文献和实验molrep 有哪位战友知道怎么做全基因组的基因knock-down,我听说有全基因组的shRNA文库,怎么用这个东西呢,谢谢 bigbang_0_0 做转染,然后看你们所期待的表型有什么变化即可 freecell 何不参考一下这篇文献? http://www.sciencedirect.com/science?_ob=ArticleURL&_udi=B8G3Y-4TT80P4
海边海鸥 偶的题目大致是研究某一细菌产生ESBLs,其基因组中含有耐药基因,但是表型(药敏试验仍对该类抗生素敏感)阴性。可能存在某些机制使该耐药基因未表达。打算进行该两株的全基因组测序,想请教一下主要从哪几方面考虑未表达的可能性。谢谢大家:) 海边海鸥 怎么没有建议呢? zhujoker 我来胡说2句吧,不知道细菌基因组有没有甲基化修饰,自己不做细菌,所以不能确定(但是偶刚才查一下的确好像
相关专题 DNA甲基化是基因组 DNA的一种主要表观遗传修饰形式。近年来,大量研究表明DNA甲基化修饰对于维持正常细胞功能、传递基因组遗传印记、胚胎发育以及人类肿瘤发生,起着至关重要的作用。甲基化研究成为表观遗传学的热点,相应的技术也是层出不穷,根据实验目的的不同,这些技术大体能够分成两类:全基因组(高通量)甲基化研究技术以及特异性甲基化位点(低通量)研究技术。下面将介绍几种当前最常用的一些技术全基因组或者说中高通量甲基化研究手段,供大家参考
技术资料暂无技术资料 索取技术资料










