万千商家帮你免费找货
0 人在求购买到急需产品
- 详细信息
- 文献和实验
- 技术资料
- 提供商:
锐博生物
- 服务名称:
生物发光成像检测
服务流程
技术特点
1、荧光素不会影响动物的正常生理功能
2、荧光素水溶性与脂溶性好,很容易穿透细胞膜和血脑屏障
3、荧光素体内扩散速度快,通过腹腔注射或尾部静脉注射进入动物体内
锐博生物可以非侵入性或实时连续动态监测体内的各种生物学过程,从而减少实验动物使用数量,降低个
体间差异影响,背景噪声低,敏感度高,不需外源性激发光,避免对体内正常细胞造成损伤,利于长期
观察。锐博生物的活体成像服务为客户提供高质量可视化动物信号,是您科研工作的强大助手。
检测探针类型

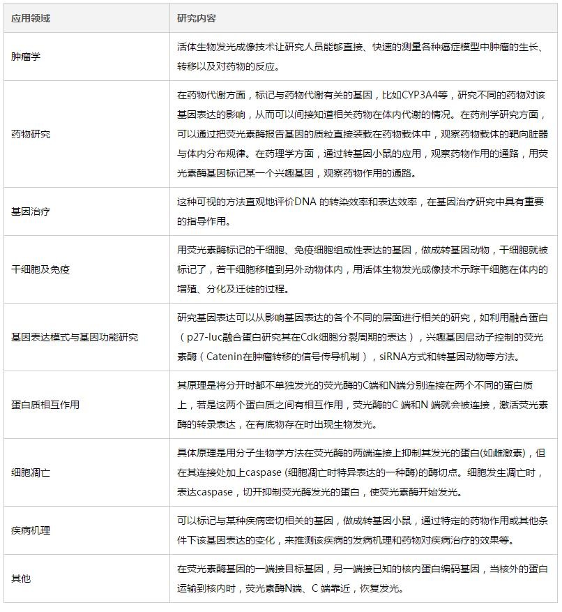
应用案例
项目举例
可在动物体内清晰检测到 5 个细胞的信号
目的蛋白之间有强相互作用并与底物反应产生发光
腹腔注射荧光素底物,生物发光和X-Ray 成像叠加。
服务类型
A. 整体打包服务
具体方案由锐博生物与客户双方商定最终方案
B. 定制服务流程
客户提交服务需求,由锐博生物评估可行性后商定最终方案
注意事项

了解更多详细信息请登录锐博生物官网 https://www.ribobio.com/
风险提示:丁香通仅作为第三方平台,为商家信息发布提供平台空间。用户咨询产品时请注意保护个人信息及财产安全,合理判断,谨慎选购商品,商家和用户对交易行为负责。对于医疗器械类产品,请先查证核实企业经营资质和医疗器械产品注册证情况。
文献和实验荧光素酶的发光是酶促反应产生的自发光,不需要激发光,但需要底物荧光素。不同的荧光素酶所需的底物不同。例如,萤火虫荧光素酶的底物是 D-荧光素,海肾荧光素酶的底物是腔肠素。其中,D-荧光素的使用频率最多,荧光素在氧气、ATP 存在的条件下和荧光素酶发生反应,生成氧化荧光素,并产生发光现象。 目前市场上 D-荧光素主要有三种形式,D-荧光素(游离酸)、D-荧光素(钠盐)和 D-荧光素(钾盐)。这三种形式主要区别在于溶解特性,配成溶液后,其在绝大多数应用上都没有实质性的差别,整体来看,钾盐在活体
生物发光(bioluminescence)是指生物体发光或生物体提取物在实验室中发光的现象。生物发光成像是一种研究技术,它使用来自自然物种的荧光素酶或这些酶的改良荧光素酶来跟踪细胞或动物内部的生物过程。荧光素酶通常编码在报告基因中,该报告基因被引入到感兴趣的细胞或动物中。感光相机(CCD)检测到的光子数代表了所选生物过程的变化。 实验原理: 利用转基因技术,将荧光素酶基因连接于启动子下游,稳定整合到质粒内,再通过原核显微注射的方法,使其整合到小鼠受精卵基因组中下,并稳定遗传给后代。使荧
生物发光是一种依赖于酶和底物的相互作用来产生光的化学过程。所需的酶被称为荧光素酶,底物因荧光素酶的类型而不同(如荧光素)。 常用荧光素酶信息表: 其中最有代表性的是来自萤火虫体内(Firefly)和海肾(Renilla)体内的两类萤光素酶,分别命名为萤火虫荧光素酶(FLuc)和海肾荧光素酶(RLuc),同时近年来研究得较多的是来源于高斯氏菌的高斯荧光素酶(GLuc)。 萤火虫荧光素酶(FLuc)作为最通用和最常见的报告基因,该蛋白质不需要翻译后修饰即可获得酶活性,可用于原核和真核细胞。FLuc
技术资料暂无技术资料 索取技术资料










