相关产品推荐更多 >
万千商家帮你免费找货
0 人在求购买到急需产品
- 详细信息
- 文献和实验
- 技术资料
- 规格:
1ml
临床级慢病毒包装技术是指在符合药品生产质量管理规范(GMP)的条件下,生产用于临床试验和治疗的慢病毒载体的技术。

技术优势
1、 高效性:使用默赛尔优化后的包装技术,制备的慢病毒具有更高的滴度和侵染能力。
2、 安全性:符合GMP标准的生产环境,慢病毒包装过程所用的试剂因子均为GMP级别。使用默赛尔优化后的四质粒包装系统,无致病基因、无致瘤性。
3、 可追溯性:整个生产过程都有详细的记录,以便于产品的追踪和质量的控制。
4、 一致性:使用P5代以内经过严格鉴定和筛选的细胞系,保证每次制备的慢病毒在质量上保持一致。
细胞培养图片
【培养图片】
表性鉴定或杀伤能力评估等
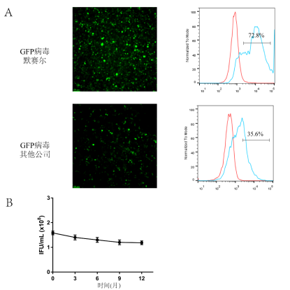
(A)图为默赛尔GFP病毒与其他公司GFP病毒侵染NK92细胞的荧光图与流式结果图。保持MOI相等的情况下,默赛尔的GFP病毒侵染效率较其他公司相比具有显著性差异。
(B)图为储存在-80℃下,默赛尔慢病毒滴度的变化情况。在储存6个月后,慢病毒滴度仅下降10%。
临床应用
1、细胞治疗:制备CAR-T、CAR-NK细胞用于动物体内有效性实验及体外有效性实验。
2、基因功能验证:通过慢病毒载体介导的基因敲除、过表达等技术,研究基因在细胞内的功能。
风险提示:丁香通仅作为第三方平台,为商家信息发布提供平台空间。用户咨询产品时请注意保护个人信息及财产安全,合理判断,谨慎选购商品,商家和用户对交易行为负责。对于医疗器械类产品,请先查证核实企业经营资质和医疗器械产品注册证情况。
文献和实验慢病毒(Lentiviral,LV)可将外源基因有效地整合到宿主染色体上,从而实现持久性表达,这一特性使其在科研与临床治疗(CART)中大放异彩。 但在临床治疗中,外源基因的整合会带来插入突变的风险。这种情形下,研究者开始拓展非整合慢病毒的可能性。 IDLV(Integration-deficient Lentiviral) 即整合缺陷型慢病毒,是通过在慢病毒整合酶中引入突变产生的非整合型慢病毒,「不整合」的特性使其更适合于静息细胞、临床治疗、干细胞研究等场景使用。 与其他载体相比,其优势
蛋白的复合物晶体结构,又基于晶体结构分析,设计并合成了特异性及体内安全性显著提高的雷公藤红素衍生物 19-048,证明了雷公藤红素的体内毒性,可以通过靶标发现及基于结构的化学优化而降低,同时表明,抑制 PRDX1 有望用于治疗结直肠癌。值得注意的是,本研究使用了汉恒生物提供的针对 PRDX1 的 CRISPR-Cas9 慢病毒。 下面,我们一起来看具体的研究结果: 首先,作者通过 RNA 测序得到用雷公藤红素处理后的差异表达基因,然后用 OTTER 富集雷公藤红素的氧化还原相关靶蛋白,发现雷公
目前慢病毒载体主要应用在以下几个方面: 细胞基因治疗(截止目前,已上市的 CAR-T 产品有 9 款采用了慢病毒载体递送 CAR 基因) 基因表达调控(过表达、RNA 干扰研究等) 基因编辑(CRlSPR/Cas9 gRNA 文库筛选、基因敲除、敲入、点突变、基因激活/抑制) 稳转细胞株构建 活体细胞成像追踪 转基因动物 图 1 慢病毒载体的主要应用方向 应用案例 案例 1:用慢病毒载体进行基因过表达,构建稳转细胞株,研究葡萄糖激酶在前列腺癌(PCa)中的作用[1] 细胞











