相关产品推荐更多 >
万千商家帮你免费找货
0 人在求购买到急需产品
- 详细信息
- 文献和实验
- 技术资料
- 提供商:
表观生物
- 服务名称:
单细胞免疫应答靶向捕获测序

免疫系统是保护身体免受病原体和异常细胞(如肿瘤细胞)侵害的重要机制,通过识别和消灭这些威胁来维持健康。免疫应答是免疫系统对病原体或肿瘤细胞的反应过程,涉及多种免疫细胞的激活和相互作用,以清除或抑制异常细胞的生长。而免疫细胞是参与免疫反应的细胞(如淋巴细胞、巨噬细胞和自然杀伤细胞),它们通过识别和消灭病原体或异常细胞来保护身体。免疫基因则是编码免疫系统功能相关蛋白的基因,包括那些参与抗体生成、细胞信号传导和免疫调节的基因,这些基因在免疫应答中发挥关键作用。
根据2024年国自然的中标热点来看,“免疫”研究可谓佼佼者,为了更好地助力免疫研究,表观生物隆重推出单细胞免疫应答靶向捕获测序服务,该技术基于多重PCR靶向扩增技术,捕获基因数量高达399个,测序数据新鲜出炉,更加精准的捕获,更低的成本,精准获得免疫细胞分群和免疫应答情况,适合肿瘤免疫治疗研究,免疫相关疾病基础研究,标志物发现等方向。

图1. 文库制备过程(图来自BD biosciences)
技术应用
1.免疫监测:用于监测免疫系统在疾病状态下的变化,如感染、癌症或自身免疫疾病。
2.药物反应评估:评估患者对免疫治疗药物的反应,为个性化治疗方案提供数据支持。
3.基础研究:帮助科学家理解免疫系统的基本机制,包括免疫细胞的发育、功能和相互作用。
4.疫苗开发:在疫苗研究中用于评估免疫应答的有效性和持久性。
5.疾病诊断:通过分析免疫细胞的特征和功能,辅助某些疾病的诊断和预后评估。
送样要求
主要针对全血样本,冻存PBMC样本,组织中分选出来的免疫细胞等样本。
1.细胞:尺径≤ 50 μm,数量≥ 5×105个/样本,浓度≥ 1000个/μL,活性≥ 80%
2.组织:≥0.1 g/样本
测序方案
测序模式:PE 150
测序数据量:30 G
分析内容
基础分析
1.细胞tag处理
2.序列比对
3.UMI计数
4.低质量细胞过滤
5.主成分分析(PCA)
6.无监督聚类分析
7.细胞亚群重分类分析
8.差异分析
9.细胞类型注释
高级分析
1.细胞间相互作用分析
2.细胞内免疫基因调控网络分析
3.细胞分化轨迹分析
4.KEGG通路富集分析
5.GO功能富集分析
实测数据展示

图2.UMAP降维图

图3.marker基因气泡图

图4.marker基因小提琴图
研究案例
Nat Commun:单细胞分辨率揭示类风湿关节炎复发的细胞驱动因素[1]
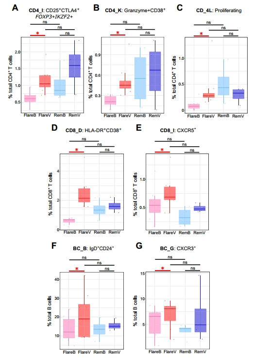
这篇文章研究了风湿性关节炎(RA)患者体内免疫失调的细胞机制,比较了药物缓解和停药后复发两种状态。研究者使用了单细胞多组学(免疫应答靶向测序、免疫组库测序、蛋白组测序)对患者外周血单个核细胞(PBMC)细胞亚群变化进行分析。其中,免疫应答靶向测序针对性地分析了免疫相关基因的表达。测序数据分析结果显示,在停药后复发的患者中,CD4+Treg细胞数量增加,但功能失调,无法有效抑制促炎性效应记忆淋巴细胞的激活,最终导致关节炎复发;此外,与药物缓解的患者相比,复发患者体内IGHA1+浆细胞的成熟标志物表达增加。这些发现为理解RA复发的免疫机制提供了新的见解,并为预测和预防RA复发提供了潜在的治疗靶点。

图5.三种细胞亚群(CD4+CD45RO+PD1hiT细胞、CD8+CD45RO+PD1hiT细胞和CD19+B细胞)测序后得到的UMAP图

图6. 三种细胞亚群中基因和表面蛋白的表达情况

图7. 七个细胞亚群在停药前、停药后复发和停药后缓解三种状态下,细胞比例的变化,并比较了差异显著性
参考文献:
Baker KF, McDonald D, Hulme G, et al. Single-cell insights into immune dysregulation in rheumatoid arthritis flare versus drug-free remission. Nat Commun. 2024;15(1):1063. Published 2024 Feb 5.
风险提示:丁香通仅作为第三方平台,为商家信息发布提供平台空间。用户咨询产品时请注意保护个人信息及财产安全,合理判断,谨慎选购商品,商家和用户对交易行为负责。对于医疗器械类产品,请先查证核实企业经营资质和医疗器械产品注册证情况。
文献和实验Baker KF, McDonald D, Hulme G, et al. Single-cell insights into immune dysregulation in rheumatoid arthritis flare versus drug-free remission. Nat Commun. 2024;15(1):1063. Published 2024 Feb 5.











