相关产品推荐更多 >
万千商家帮你免费找货
0 人在求购买到急需产品
- 详细信息
- 文献和实验
- 技术资料
- 库存:
88
- 保质期:
详询
- 供应商:
广州市左克生物
- 保存条件:
干冰
- 规格:
5T
实验原理
酵母核体系文库构建试剂盒,提供了一种从总RNA或者poly A+RNA获得高质量全长cDNA文库的方法。本试剂盒在GAL4酵母单双杂的系统上,通过对PGADT7 序列载体进行改造,额外增加了三框文库的构建。本产品适用于从100~500μg不同来源的真核生物总RNA中,经过mRNA分离、单链cDNA合成、双链cDNA合成、双链 cDNA分选、小量连接转化、大量连接转化,构建获得高质量的酵母cDNA文库。
产品优势
金开瑞根据诱饵蛋白的定位自主研发了核蛋白酵母双杂交建库试剂盒、核/膜蛋白酵母双杂交建库试剂盒及膜蛋白酵母双杂交建库试剂盒。相较于市面上其他的同款产品,本试剂盒针对建库质量做了以下优化:
1、升级反转录酶:显著增加了热稳定性和半衰期,提高cDNA合成效率和片段完整性。
2、改造PGADT7载体:创新的三框文库构建方法,可保证片段长度、阳性率和文库滴度等信息的一致性。
3、引入CCDB自杀基因:极大降低了空载的产生,基本实现100%阳性率。
4、DH10B:经过了高抗性压力筛选,提高文库转化率。
5、超高性价比:提供全套必需试剂,无需额外购买,简化实验准备工作
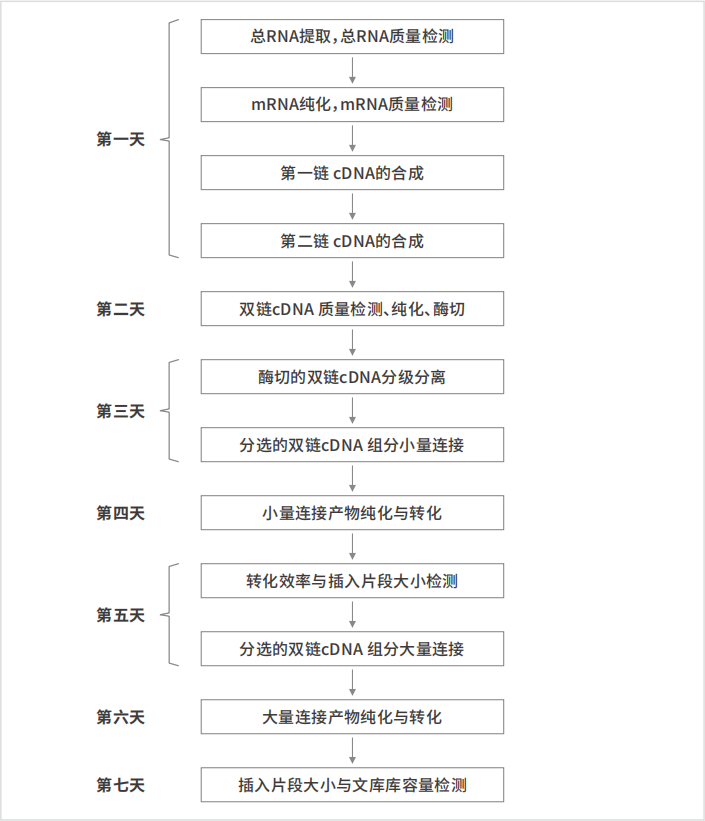
实验流程

实验时间

结果展示

酵母核体系文库构建:文库插入片段PCR鉴定70%在750bp以上,文库的阳性率>90%
+:以PGADT7-T为模板
-:以水为模板
常见问题与解答
Q1:对于核体系酵母文库和膜体系酵母文库,该如何选择试剂盒?
当诱饵蛋白定位在细胞核中时,应选择核体系酵母文库试剂盒,当诱饵蛋白定位在细胞膜中,应当选择膜体系酵母文库试剂盒,当诱饵蛋白定位在细胞质中时,可以选择核/膜蛋白酵母双杂交建库试剂盒。
Q2:核体系酵母文库和膜体系酵母文库在构建上有什么区别?
核体系酵母文库是基于GAL4酵母单双杂的系统,通过对PGADT7 序列载体进行改造,而膜体系文库是在基于分离的泛素(split-ubiquitin)介导的膜蛋白酵母双杂交系统上,通过对pPR3-N序列载体进行改造。两款试剂盒使用的载体不同,但实验方法几乎都是一致的。
Q3:双链cDNA跑胶条带小于预期大小
使用的总RNA或者mRNA存在降解、样品不纯、浓度太低等问题,可以通过以下方法解决:
(1)通过琼脂糖凝胶检测总RNA和mRNA的质量,确保质量和纯度均没有问题(如果RNA质量很好,但浓度太低,则使用更多的RNA来进行双链的合成;如果RNA质量不行,则需要重新提取RNA);
(2)对RNA的稳定性进行检测,如果RNA容易降解,检查所用的离心管、tip头等是否有RNase的污染,并换一种方法重新提取总RNA;
(3)为了更容易地确定是否是RNA的问题,请使用对照RNA进行平行反应。
Q4:如何检测文库质量,文库容量低应该怎么解决?
对于我们提供的大肠杆菌文库甘油菌,可以进行梯度稀释后铺板培养,第二天计算库容量,同时挑取单克隆进行PCR扩增,以判断插入片段长度和空载率。如果检测出文库容量低,有可能是连接效率低,可以通过以下两种方式解决问题:
(1)检查分级分离后双链cDNA的浓度,双链cDNA的浓度应该在100~200ng/μL的浓度范围内;
(2)按照试剂盒说明书中的连接体系,连接体系中线性化载体和双链产物的配比不合适,或者连接体系中这两者所加入的量太多均会影响连接效率。
Q5:双链cDNA产物中存在较多<0.1Kb的条带?
可能是PCR的循环数太多了,重新使用第一链产物进行第二链的合成PCR时减少3~4个循环数。
风险提示:丁香通仅作为第三方平台,为商家信息发布提供平台空间。用户咨询产品时请注意保护个人信息及财产安全,合理判断,谨慎选购商品,商家和用户对交易行为负责。对于医疗器械类产品,请先查证核实企业经营资质和医疗器械产品注册证情况。
文献和实验蛋白质与 DNA 互作是基因转录调控的关键,也是启动基因转录的前提。蛋白质与 DNA 互作主要包括组蛋白、转录因子、DNA 甲基化酶和染色质重塑复合物等。为了研究蛋白质-DNA 互作,科学家发明了很多方法:凝胶阻滞、DNaseⅠ足迹实验、甲基化干扰、体内足迹、酵母杂交、ChIP-Seq 等。其中 ChIP-Seq 可以真实、完整地反映结合在 DNA 序列上的靶蛋白,是目前研究蛋白质-DNA 互作的经典方法。但该技术需要大量细胞,且步骤繁琐,耗时较长,因此,研究者不断在寻找新的替代方法
input量少;可结合Quantseq 3’mRNA建库试剂盒使用,节省大量的测序空间,大大节约测序成本,使其成为RNA代谢动力学研究的首选,同时,SLAM-seq技术方法学发表在了Nature Methods上。 图3 SLAMseq工作流示意图。培养的细胞用4-硫代尿苷(S4U)标记新生RNA(绿色)。抽提纯化总RNA,并加入碘乙酰胺(IAA)诱导4-巯基烷基化。用QuantSeq 3’ mRNA-Seq文库构建试剂盒进行文库构建,在反转录过程中,S4U位点会反转录成鸟嘌呤 (G,红色
只进行一次建库,单细胞测序里面什么最贵,当然是建库试剂盒了,这下好了,最贵的那部分成本大大的缩减了,每个小伙伴都可以做单细胞测序了!!!!
技术资料暂无技术资料 索取技术资料







