相关产品推荐更多 >
万千商家帮你免费找货
0 人在求购买到急需产品
- 详细信息
- 文献和实验
- 技术资料
- 提供商:
表观生物
- 服务名称:
CUT&Tag
Cleavage Under Target & Tagmentation (CUT&Tag) 是近年来新兴的一种染色质DNA结合图谱测序研究方法。该方法通过Protein A/G融合的Tn5转座酶与抗体结合,使Tn5转座酶被募集在靶标位点附近,从而在靶标位点引发DNA转座反应,在将染色质DNA切断的同时,引入二代测序所需的接头序列。CUT&Tag技术相比于经典的ChIP-seq技术,具有不需要超声打断,信噪比高,所需细胞量少的优势。此外,相比于另一种新技术Cleavage Under Target And Release Using Nuclease (CUT&RUN),CUT&Tag不需要传统的连接法添加测序接头,操作简单、实验周期更短。因此,CUT&Tag在组蛋白修饰、转录因子的染色质结合状态的研究中得到了广泛的应用。
●技术应用
H3K27ac:绘制增强子图谱,鉴定超级增强子目录
H3K4me3:检测转录起始位点附近激活的启动子区域
组蛋白乳酸化修饰:在基因启动子上高度富集,与Warburg效应相关的血管生成、缺氧、巨噬细胞极化过程相关基因的活跃表达有关。
组蛋白巴豆酰化修饰:与活跃转录和基因激活密切相关,调控着基因表达及配子成熟等生物学过程。此外,组蛋白巴豆酰化修饰的蛋白参与了RNA剪接、蛋白质合成降解、DNA复制和修复、内吞作用、细胞间连接等多种生物学过程。
DNA G4链体:通常位于基因启动子区域、5'非翻译区和染色体端粒,能够影响这些区域的DNA复制、转录和稳定性。例如,G4结构的形成可以作为一种调节机制,通过阻碍或促进转录因子的结合来调节特定基因的表达,与多种疾病的发展有关,如癌症、神经退行性疾病等。更多转录因子:挖掘蛋白质-DNA相互作用
更多转录因子:挖掘蛋白质-DNA相互作用
●技术优势
1. 样本量仅需20万个细胞
2. 操作便捷,一管完成所有步骤
3. 信噪比高(背景低),重复性好
●技术原理
将特异的抗体(如H3K27ac)与染色质蛋白原位结合,然后锚定到A-Tn5转座融合蛋白。Tn5转座酶活性被激活,仅将抗体靶蛋白结合的染色质片段化,高效产生高分辨率、低背景的片段文库。
图1. CUT&Tag技术原理图
●表观生物实测数据

图2. IGV峰图

图3. CUT&Tag文库质控图
图4. 表观生物利用CUT&Tag检测组蛋白修饰H3K27me3的读长覆盖图,显示CUT&Tag H3K27me3 peaks(第二行),与文献数据对比(第一行)[1]
图5. 表观生物利用CUT&Tag检测H3K27me3的TSS分布热图(左列),与文献数据对比(右列)[1]
图6. 普通增强子与超级增强子鉴定分析

图7. 普通增强子与超级增强子信号富集图

图8. 超级增强子鉴定及数量分析图绘制
图9. 超级增强子结合转录因子预测

图10. 核心转录因子调控回路(CRC)
表观生物同时提供ChIP-seq技术服务,详情可咨询销售
●客户文章
Adv Sci:组蛋白乳酸化修饰在胶质母细胞瘤耐药中的作用机制研究[2]
此研究通过联合CUT&Tag、SLAM-seq和RNA-seq等技术,研究了组蛋白H3K9la乳酸化在GBM TMZ耐药中的作用,详细解析了下游调控机制,为临床GBM的治疗提供了潜在的联合治疗策略。

图11. 热图显示H3K9la CUT&Tag测序信号在TBD0220TR细胞有明显的富集
图12. TBD0220TR细胞中上调的H3K9la富集峰大部分位于启动子区

图13. IGV图显示LUC7L2启动子上的H3K9la峰
Sci Transl Med:超级增强子图谱揭示慢性粒细胞白血病的潜在靶向治疗策略[3]
此研究首次绘制了白血病干细胞的超级增强子图谱,明确白血病干细胞的功能维持高度依赖超级增强子驱动的基因转录,干预超级增强子相关的基因转录成瘾杀伤白血病干细胞。研究者鉴定出XBP1是白血病干细胞命运决定的关键超级增强子相关基因。这项研究从超级增强子的角度阐明白血病干细胞自我更新调控的新机制,丰富了癌基因成瘾性学说,为靶向清除白血病干细胞提供了一种新的治疗策略和小分子化合物。
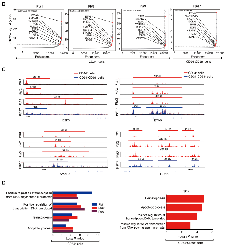
图14.原代CML CD34+ 和CD34+CD38−细胞的超级增强子鉴定分析
图15. ChIP-seq结果显示H3K27ac与 XBP1基因的结合位点
风险提示:丁香通仅作为第三方平台,为商家信息发布提供平台空间。用户咨询产品时请注意保护个人信息及财产安全,合理判断,谨慎选购商品,商家和用户对交易行为负责。对于医疗器械类产品,请先查证核实企业经营资质和医疗器械产品注册证情况。
文献和实验[1] Kaya-Okur HS, Wu SJ, Codomo CA, et al. CUT&Tag for efficient epigenomic profiling of small samples and single cells. Nat Commun. 2019 Apr 29;10(1):1930.
[2] Yue Q, Wang Z, Shen Y, Lan Y, Zhong X, Luo X, Yang T, Zhang M, Zuo B, Zeng T, Lu J, Wang Y, Liu B, Guo H. Histone H3K9 Lactylation Confers Temozolomide Resistance in Glioblastoma via LUC7L2-Mediated MLH1 Intron Retention. Adv Sci (Weinh). 2024 May;11(19):e2309290. (客户文章)
[3] Wei X, Liu J, Cheng J, et al. Super-enhancer-driven ZFP36L1 promotes PD-L1 expression in infiltrative gastric cancer. Elife. 2024;13:RP96445. Published 2024 Oct 7.
[4] Zhou J, Wang S, Nie D, et al. Super-enhancer landscape reveals leukemia stem cell reliance on X-box binding protein 1 as a therapeutic vulnerability. Sci Transl Med. 2021 Sep 22;13(612):eabh3462. (客户文章)
,将 CUT&RUN 技术升级到单细胞水平,并应用于早期胚胎研究。 2019 年 Henikoff 等发明 CUT&Tag ,使用带有接头的 Tn5 转座酶替代 MNase ,简化实验操作,将细胞量从 104 级别降到 60 个细胞甚至单细胞。 2.蛋白质-DNA 互作技术概述 ✦染色质免疫共沉淀(ChIP): ChIP 是全基因组范围内检测蛋白-DNA 互作的标准方法,该技术由 Orlando 等于 1997 年创立[1]。 图 1:ChIP 基本原理图[1] ✦ ChIP
1/20,成功获得了棉纤维中表观基因组修饰的分析。并且,在实验操作过程中不需要进行实验材料的交联和 DNA 超声处理的步骤,提取的 DNA 直接进行 PCR 扩增便可得到完整的文库,大大简化了操作流程(见图 1 ),节省了实验时间,两天内即可完成实验。 图 1. CUT&Tag 与 ChIP-Seq 流程比较图【3】 2.结果分析——CUT&Tag VS ChIP-Seq 以 H3K4me3 组蛋白修饰为例,研究人员比较了相同材料同时进行 CUT&Tag与ChIP
干货 | CUT and Tag 让 ChIP-Seq更简单高效!
CUT&Tag 技术原理及应用 CUT&Tag(Cleavage Under Targets and Tagmentation)是替换传统的 ChIP-Seq 用以研究蛋白质-基因组互作的新技术,与后者相比,它具有信噪比高、可重复性好、实验周期短(1 天实现从细胞到文库构建)、细胞投入量低等显著优势,尤其适用于早期胚胎发育、干细胞、肿瘤以及表观遗传学等研究领域。 图 1. CUT&Tag 实验原理 CUT











