帕金森潜在治疗方法研究新发现
2023-12-01 14:40点击次数:190
关键词:帕金森帕金森病(PD)是第二常见的进行性神经退行性疾病,预计随着全球人口的老龄化,其发病率将增加。特发性PD由中脑黑质多巴胺能神经元的病理生理丧失或退化以及神经元路易体的发育引起,与衰老、家族史、农药和环境化学品暴露等风险因素有关。鉴于聚集和错误折叠的a-突触核蛋白(a-Syn)是路易体的主要成分,PD被归类为突触核蛋白病。目前已经开发了许多治疗方法,可为改善PD的经典运动特征提供帮助。然而,尚未发现减缓或阻止疾病进展的有效治疗方法。近期,多篇文献报道了PD的潜在治疗方法,可能为有助于进一步改善PD患者预后。
1. 自体Treg细胞联合移植治疗PD
中脑多巴胺神经元(mDANs)的特异性缺失导致PD相关的主要运动功能障碍,这使得细胞替代成为一种有希望的治疗方法。然而,移植的mDANs低存活率仍然是临床应用的障碍。美国哈佛医学院精神科和麦克莱恩医院分子神经生物学实验室Kwang-Soo Kim团队表明细胞移植手术过程本身诱发了强烈的宿主反应,其特征是急性神经炎症、外周免疫细胞的强烈浸润和脑细胞死亡[1]。将人诱导多能干细胞(iPS)衍生的中脑多巴胺(mDA)细胞移植到啮齿动物纹状体后,移植的酪氨酸羟化酶(TH)+ mDA细胞在移植两周后存活不到10%。相比之下,TH−移植的细胞大多存活下来。值得注意的是,自体调节性T(Treg)细胞移植极大地改变了对手术外伤的反应,抑制了急性神经炎症和免疫细胞浸润。Treg细胞和人类ips细胞来源的mDA细胞在纹状体内共移植可显著保护移植的mDA细胞免受手术外伤相关死亡,并改善6-羟基多巴胺损伤的PD啮齿动物模型的治疗效果(图1)。这些数据强调了对手术损伤的初始炎症反应在移植物细胞成分不同存活率中的重要性,并表明联合移植自体Treg细胞有效地减少了mDAN的针刺创伤诱导的死亡,为PD的细胞治疗提供了一种潜在的策略。

2. a-Syn正电子发射断层显像示踪剂
大脑中聚集性a-Syn沉积的神经退行性疾病被称为突触核蛋白病,包括PD。美国埃默里大学医学院病理学与实验医学系Keqiang Ye团队报道了一种脑渗透和快速冲洗正电子发射断层扫描(PET)示踪剂[18F]-F0502B,该示踪剂对a-syn具有高结合亲和力,但对Ab或Tau原纤维没有亲和力,并且在脑切片中优先结合a-syn聚集体[2]。通过对几种小鼠模型和人类受试者的体外原纤维、神经元内聚集体和神经退行性疾病脑切片进行多次反筛选,[18F]-F0502B图像显示了小鼠和非人灵长类PD模型大脑中的a-Syn沉积。通过冷冻电镜进一步确定了a-Syn原纤维-F0502B复合物的原子结构,并揭示了F0502B通过配体间相互作用的强非共价键网络在原纤维表面上的平行对角堆叠(图2)。因此,这项研究揭示了一种有前途的先导化合物,用于a-syn成像并促进突触核蛋白病的诊断。这可能为提高对疾病进展的理解提供一种工具,并可能在临床试验中监测治疗效果。

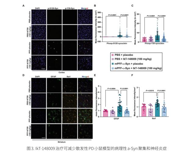
3. c-Abl抑制剂IkT-148009抑制遗传性和散发性PD小鼠模型中的神经退行性变
对PD动物模型的研究表明,Abelson酪氨酸激酶(c-Abl)的激活在a-Syn病理的启动和进展中起着重要作用,并启动导致多巴胺能和非多巴胺能神经元退化的过程。鉴于c-Abl在PD中的潜在作用,美国约翰斯·霍普金斯大学医学院细胞工程研究所神经再生和干细胞项目Valina L. Dawson团队开发了一个c-Abl抑制剂库,根据预定义的特征筛选能够跨越血脑屏障的口服生物可利用c-Abl抑制因子,从而发现了IkT-148009[3]。IkT-148009是一种脑渗透c-Abl抑制剂,具有良好的毒理学特征。在遗传性和散发性PD小鼠模型中,IkT-148009将c-Abl抑制到基线,保护多巴胺能神经元免于退化。PD小鼠的运动功能在开始治疗的8周内恢复,同时小鼠大脑中的a-Syn病理学减少(图3)。这些发现表明IkT-148009可能有潜力作为PD的疾病改善疗法。

参考文献
[1]Park TY, Jeon J, Lee N, et al. Co-transplantation of autologous Treg cells in a cell therapy for Parkinson's disease. Nature. 2023;619(7970):606-615. (IF=64.8)
[2]Xiang J, Tao Y, Xia Y, et al. Development of an α-synuclein positron emission tomography tracer for imaging synucleinopathies. Cell. 2023;S0092-8674(23)00644-X. (IF=64.5)
[3]Karuppagounder SS, Wang H, Kelly T, et al. The c-Abl inhibitor IkT-148009 suppresses neurodegeneration in mouse models of heritable and sporadic Parkinson's disease. Sci Transl Med. 2023;15(679):eabp9352. (IF=17.1)
云克隆不仅可提供多种神经系统疾病动物模型,包括帕金森、阿尔兹海默症、焦虑症、慢性应激抑郁等,涵盖常见神经系统疾病。还具有各类神经系统疾病检测指标及上述a-Syn、TH等相关产品,可助力广大科研工作者进行神经系统疾病相关研究。


本周
本月
本年
LetPub发布最新SCI影响因子查询及期刊投稿分析系统
草甘膦(glyphosate)酶联免疫分析(ELISA)试剂盒使用说明书
ELISpot试剂盒限时特惠!一口价低至500元,加赠免费读板服务
单个细胞也能提取核酸?超全干货教你微量样本发高分(含完整电子版宝典资料))
应用gentleMACS™灌流技术从脂肪肝小鼠模型高效分离肝细胞与非实质细胞
LetPub完整SCI影响因子、期刊分区查询系统
Elabscience® 从原料到标记,打造属于中国自己的流式抗体品牌
链脲佐菌素 (Streptozotocin,STZ)-糖尿病动物模型造模
11月Cell重磅:新线粒体细胞死亡方式!或将引爆国自然新热点!先天免疫和代谢信号通过线粒体周膜裂解诱导线粒体依赖性膜裂解
【阿拉丁】免疫荧光实验方案
- 促销公告
- 更多 ›


