用户文章 IF = 17.521|m5C MeRIP-seq 助力拟南芥营养发育表观遗传机制研究
2022-12-07 13:47点击次数:863
关键词:转录后 RNA 甲基化是真核生物基因调控的一种重要机制,RNA 甲基化和组蛋白修饰之间的串扰对哺乳动物的染色质状态和基因表达至关重要。然而,它在植物中的机制还没有得到很好的了解。2022 年 11 月 16 日,云序客户中国农业科学院生物技术研究所普莉团队在 Advanced Science 杂志(IF = 17.521)「RNA 5-Methylcytosine Modification Regulates Vegetative Development Associated with H3K27 Trimethylation in Arabidopsis」。该研究发现,EMF1 通过不同的表观遗传修饰调控营养生长阶段相关基因,以影响拟南芥的发育。这揭示了一种新的 RNA m5C 甲基化修饰参与的表观遗传机制,从而为真核生物的基因调控研究提供了新的方向。云序生物有幸参与了此项研究中的 m5C MeRIP-seq 高通量测序技术服务。
发表期刊:Advanced Science
影响因子:17.521
发表时间:2022年11月16日
研究方法:m5C MeRIP-seq、RNA-seq、ChIP-seq
文章链接:RNA 5‐Methylcytosine Modification Regulates Vegetative Development Associated with H3K27 Trimethylation in Arabidopsis
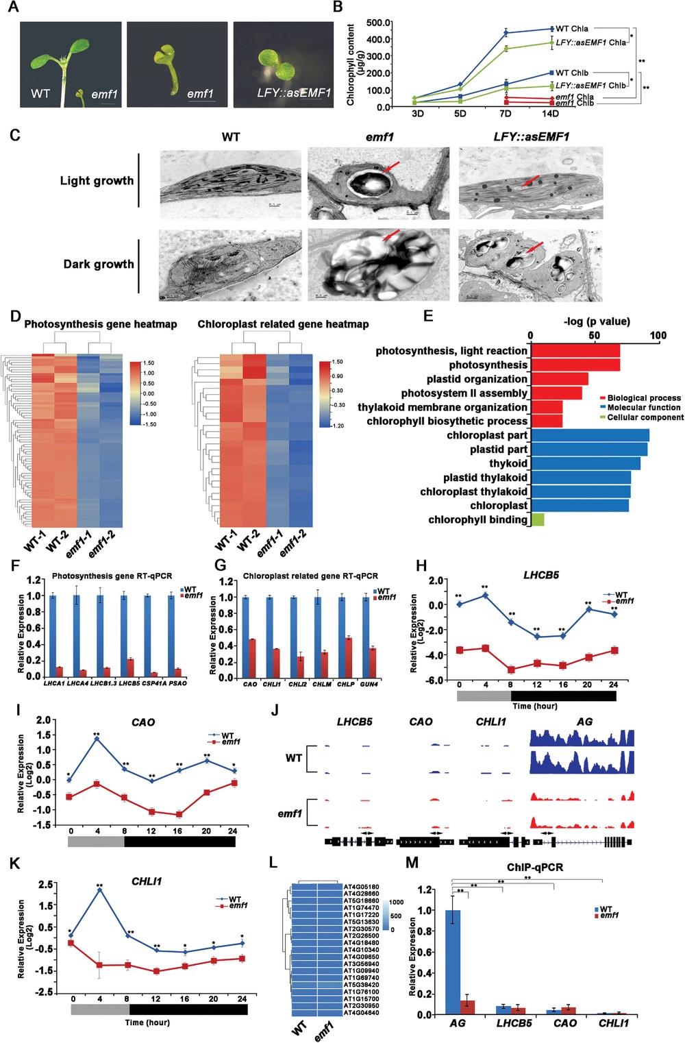
作者研究发现,功能缺失的 emf1 突变体和转基因 LFY::asEMF1 植株相较于野生型 WT 植株表现为淡绿色矮化植株。作者进一步研究了 EMF1 受损与 WT 植株的光合能力,发现 LFY::asEMF1 和 emf1 突变体叶绿体发育缺陷、淀粉积累、叶绿素含量降低、光合效率低。此外,分析 WT 和 emf1 幼苗 RNA-seq 数据可发现 EMF1 表达降低时,光合基因和叶绿体发育基因转录水平显著降低。RT-qPCR 结果进一步验证了该结论,表明 EMF1 在促进光合作用和叶绿体基因的表达中起着关键作用。更重要的是,作者通过分析 WT 和 emf1 突变体中 H3K27me3 的全基因组 ChIP-seq 数据发现光合基因和叶绿体发育基因没有 H3K27me3 修饰,暗示 EMF1 并非通过先前研究已知的 H3K27me3 修饰调控其表达,而是存在新的的调控方式。
2. EMF1 基因敲除导致 mRNA m5C 整体修饰水平升高
近期研究表明 m5C 参与了拟南芥的 RNA 代谢和根发育,以及水稻的光合作用和胁迫响应。
为了研究 m5C 是否参与了 EMF1 正向调控光合作用和叶绿体相关基因,作者通过 dot blot,LC-MS/MS 分析,发现 emf1 突变体和 LFY::asEMF1 植株相较于 WT 植株 m5C 整体修饰水平升高。接下来,作者通过 m5C MeRIP-seq 发现与 WT 植株相比,emf1 突变体的 m5C 位点数量并没有显著变化,而富集程度显著增加。此外,作者通过 RNA-seq 与 m5C MeRIP-seq 联合分析发现,在 emf1 突变体中,大量 m5C 修饰基因相较 WT 植株表达水平下调,表明 m5C 修饰与基因转录水平负相关。MeRIP-qPCR 及 RT-qPCR 结果验证了光合作用和叶绿体相关基因 CAO、LHCB5 和 CHLI1 在 emf1 突变体中 m5C 甲基化水平上调,表达水平下调。
3. EMF1 通过 H3K27me3 修饰抑制淀粉合成基因
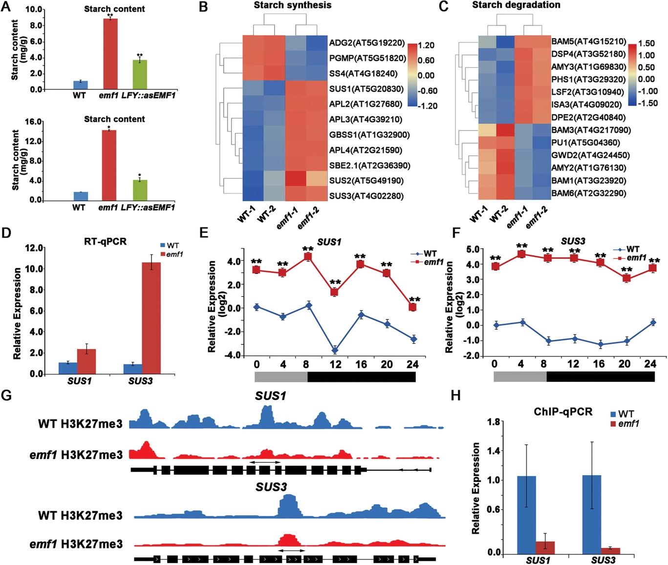
前文提到作者发现淀粉在 emf1 幼苗中过度积累,为了研究 EMF1 如何影响淀粉的积累,作者分析 RNA-seq 数据发现,在 emf1 突变体中,大多数淀粉合成基因(73%)表达上调。接下来,作者通过 RT-qPCR 验证了淀粉合成基因蔗糖合成酶 1(SUS1)和 SUS3 在 emf1 植株中表达上调。此外,ChIP-seq 结果显示,与 WT 植株相比,emf1 突变体中 SUS1 和 SUS3 基因的 H3K27me3 富集显著减少,这通过 ChIP-qPCR 分析进一步证实,表明 EMF1 确实通过 PcG 机制抑制了淀粉生物合成基因的表达。
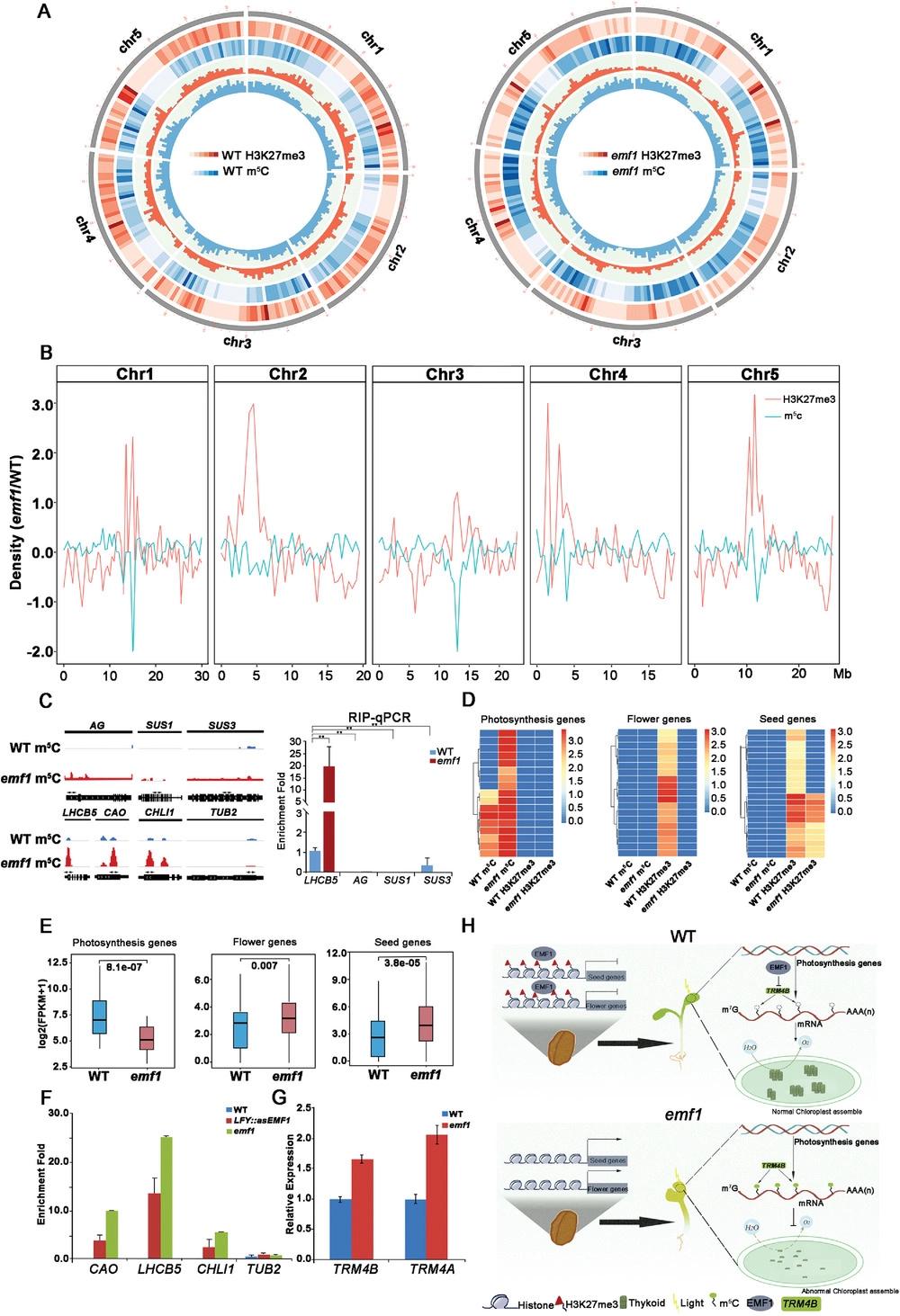
4. RNA m5C 修饰与组蛋白 H3K27me3 修饰负相关
由于 EMF1 同时介导 m5C 和 H3K27me3 修饰,作者接下来探讨了 m5C 和 H3K27me3 修饰是否在表观基因组上相互作用。首先,作者分析了拟南芥全基因组甲基化图谱,发现在 emf1 突变体中,与 WT 植株相比,H3K27me3 修饰在所有染色体上的富集量均减少,而 m5C 在所有染色体上的富集量均增加。值得注意的是,m5C 甲基化峰更多地富集在 H3K27me3 稀疏的染色质区域,反之亦然,体现出一种互补分布模式。作者进而研究发现在 emf1 突变体中,m5C 修饰的光合基因表达下调,而 H3K27me3 修饰的花基因和种子基因表达上调,表明 EMF1 介导的 RNA m5C 和 H3K27me3 修饰分别调控不同的靶基因集。此外,m5C 甲基转移酶 TRM4A 和 TRM4B 在 emf1 突变体中表达水平显著升高。ChIP-qPCR 分析 TRM4B 基因,结果显示 TRM4B 基因无 H3K27me3 修饰而有 H3K4me3 修饰,且 emf1 突变体中 TRM4B 的表达水平升高确实与其位点上更丰富的 H3K4me3 修饰相关。这些结果表明,EMF1 通过 H3K4me3 调控 TRM4B 的转录,而不依赖于 PcG 介导的 H3K27me3 机制,并提高 m5C 甲基转移酶的表达,从而促进 emf1 突变体中 m5C 的修饰。
本研究通过 m5C MeRIP-seq、RNA-seq、ChIP-seq 联合分析,发现 EMF1 除了通过 PcG 机制介导组蛋白 H3K27me3 修饰发挥抑制作用外,还通过调节拟南芥中 TRM4B 活性,介导 RNA m5C 修饰正向调控光合作用和叶绿体相关基因,进而促进营养发育。
m5C RNA甲基化测序(m5C-seq)
对 m5C RNA 甲基化,目前流行的检测手段为 m5C-Seq 技术,适用于 m5C RNA 甲基化谱研究,快速筛选 m5C RNA 甲基化靶基因。云序可提供 mRNA 和多种非编码 RNA 的 m5C 测序:
LC-MS/MS检测整体RNA甲基化水平
精准高效,可以实现一次检测,9类修饰水平检测,一步到位。
03 m5C RNA甲基化上游酶的筛选
m5C RNA甲基化相关酶PCR芯片
寻找上游直接调控m5C RNA甲基化的甲基转移酶。
04 m5C RNA甲基化靶基因验证
meRIP-qPCR
云序提供各类不同修饰的meRIP-qPCR服务,可针对mRNA,lncRNA,环状RNA等不同类型的RNA分子进行检测,低通量验证RNA修饰靶基因表达水平。
05 机制互作研究
5.1 RIP-seq/qPCR
筛选或验证RNA修饰直接靶点,研究RNA修饰靶基因的调控机制。
5.2 RNA pull down -MS/WB
筛选或验证目标RNA互作基因或蛋白,研究相应的分子调控机制。
5.3 双荧光素酶实验
验证两基因互作,研究相应的分子调控机制。
5.4 ChIP-seq
筛选或验证目标蛋白与DNA互作,研究相应的分子调控机制。
云序生物服务优势
优势一:云序累计支持客户发表 100 + 篇 RNA 修饰 SCI 论文,合计影响因子 960 +
优势二:累计完成数千例 RNA 甲基化测序样本,覆盖医口、农口等各类样本。
优势三:可检测 mRNA 和各类非编码 RNA(circRNA,lncRNA,Pri-miRNA 等)。
优势四:提供 m5C 一站式服务:m5C 整体水平检测、m5C-seq、MeRIP-qPCR 验证、RIP 和 RNA pull-down 等。
优势五:超微量 MeRIP 测序技术,RNA 量低至 500ng 起。
优势六:提供多种 RNA 修饰测序服务,包含 m6A、m6Am、m5C、m1A、m7 G、m3C、O8 G、ac4C 乙酰化和 2'-O-甲基化测序。
相关产品
m5C RNA甲基化测序
m6A RNA甲基化测序
m6Am RNA甲基化测序
m1A RNA甲基化测序
m7G (m3C)RNA 甲基化测序
2’-O-RNA氧化测序
ac4C乙酰化测序
o8G RNA氧化测序
比色法/LC-MS检测整体m6A甲基化水平
RNA修饰相关酶PCR芯片
ChIP-seq
1区,IF=27| 云序m6A MeRIP-seq助力鳞状细胞癌机制研究!
云序用户 1区,IF=23.168 | 多组学联合分析揭示胰腺癌中 RNA 乙酰化修饰的重要靶点
1区,IF=19.16| 云序RNA乙酰化测序acRIP-seq助力病毒复制机制研究!
超详细图文版:如何实现m6A测序数据可视化?
影响因子:17.521
发表时间:2022年11月16日
研究方法:m5C MeRIP-seq、RNA-seq、ChIP-seq
文章链接:RNA 5‐Methylcytosine Modification Regulates Vegetative Development Associated with H3K27 Trimethylation in Arabidopsis
技术路线
研究内容
1.拟南芥 EMF1 正向调控无 H3K27me3 修饰光合作用和叶绿体相关基因的表达作者研究发现,功能缺失的 emf1 突变体和转基因 LFY::asEMF1 植株相较于野生型 WT 植株表现为淡绿色矮化植株。作者进一步研究了 EMF1 受损与 WT 植株的光合能力,发现 LFY::asEMF1 和 emf1 突变体叶绿体发育缺陷、淀粉积累、叶绿素含量降低、光合效率低。此外,分析 WT 和 emf1 幼苗 RNA-seq 数据可发现 EMF1 表达降低时,光合基因和叶绿体发育基因转录水平显著降低。RT-qPCR 结果进一步验证了该结论,表明 EMF1 在促进光合作用和叶绿体基因的表达中起着关键作用。更重要的是,作者通过分析 WT 和 emf1 突变体中 H3K27me3 的全基因组 ChIP-seq 数据发现光合基因和叶绿体发育基因没有 H3K27me3 修饰,暗示 EMF1 并非通过先前研究已知的 H3K27me3 修饰调控其表达,而是存在新的的调控方式。
图 1. EMF1 正向调节未被 H3K27me3 甲基化的光合作用和叶绿体相关基因的表达
2. EMF1 基因敲除导致 mRNA m5C 整体修饰水平升高
近期研究表明 m5C 参与了拟南芥的 RNA 代谢和根发育,以及水稻的光合作用和胁迫响应。
为了研究 m5C 是否参与了 EMF1 正向调控光合作用和叶绿体相关基因,作者通过 dot blot,LC-MS/MS 分析,发现 emf1 突变体和 LFY::asEMF1 植株相较于 WT 植株 m5C 整体修饰水平升高。接下来,作者通过 m5C MeRIP-seq 发现与 WT 植株相比,emf1 突变体的 m5C 位点数量并没有显著变化,而富集程度显著增加。此外,作者通过 RNA-seq 与 m5C MeRIP-seq 联合分析发现,在 emf1 突变体中,大量 m5C 修饰基因相较 WT 植株表达水平下调,表明 m5C 修饰与基因转录水平负相关。MeRIP-qPCR 及 RT-qPCR 结果验证了光合作用和叶绿体相关基因 CAO、LHCB5 和 CHLI1 在 emf1 突变体中 m5C 甲基化水平上调,表达水平下调。

图 2. WT 和 emf1 突变体中的 m5C 甲基化
3. EMF1 通过 H3K27me3 修饰抑制淀粉合成基因
前文提到作者发现淀粉在 emf1 幼苗中过度积累,为了研究 EMF1 如何影响淀粉的积累,作者分析 RNA-seq 数据发现,在 emf1 突变体中,大多数淀粉合成基因(73%)表达上调。接下来,作者通过 RT-qPCR 验证了淀粉合成基因蔗糖合成酶 1(SUS1)和 SUS3 在 emf1 植株中表达上调。此外,ChIP-seq 结果显示,与 WT 植株相比,emf1 突变体中 SUS1 和 SUS3 基因的 H3K27me3 富集显著减少,这通过 ChIP-qPCR 分析进一步证实,表明 EMF1 确实通过 PcG 机制抑制了淀粉生物合成基因的表达。
图 3. EMF1 功能的丧失导致幼苗中高度积累的淀粉缺陷
4. RNA m5C 修饰与组蛋白 H3K27me3 修饰负相关
由于 EMF1 同时介导 m5C 和 H3K27me3 修饰,作者接下来探讨了 m5C 和 H3K27me3 修饰是否在表观基因组上相互作用。首先,作者分析了拟南芥全基因组甲基化图谱,发现在 emf1 突变体中,与 WT 植株相比,H3K27me3 修饰在所有染色体上的富集量均减少,而 m5C 在所有染色体上的富集量均增加。值得注意的是,m5C 甲基化峰更多地富集在 H3K27me3 稀疏的染色质区域,反之亦然,体现出一种互补分布模式。作者进而研究发现在 emf1 突变体中,m5C 修饰的光合基因表达下调,而 H3K27me3 修饰的花基因和种子基因表达上调,表明 EMF1 介导的 RNA m5C 和 H3K27me3 修饰分别调控不同的靶基因集。此外,m5C 甲基转移酶 TRM4A 和 TRM4B 在 emf1 突变体中表达水平显著升高。ChIP-qPCR 分析 TRM4B 基因,结果显示 TRM4B 基因无 H3K27me3 修饰而有 H3K4me3 修饰,且 emf1 突变体中 TRM4B 的表达水平升高确实与其位点上更丰富的 H3K4me3 修饰相关。这些结果表明,EMF1 通过 H3K4me3 调控 TRM4B 的转录,而不依赖于 PcG 介导的 H3K27me3 机制,并提高 m5C 甲基转移酶的表达,从而促进 emf1 突变体中 m5C 的修饰。

图 4. RNA m5C 修饰与组蛋白 H3K27me3 修饰负相关
小 结
本研究通过 m5C MeRIP-seq、RNA-seq、ChIP-seq 联合分析,发现 EMF1 除了通过 PcG 机制介导组蛋白 H3K27me3 修饰发挥抑制作用外,还通过调节拟南芥中 TRM4B 活性,介导 RNA m5C 修饰正向调控光合作用和叶绿体相关基因,进而促进营养发育。
云序生物 m5C 甲基化研究五大模块
01 m5C RNA甲基化测序m5C RNA甲基化测序(m5C-seq)
对 m5C RNA 甲基化,目前流行的检测手段为 m5C-Seq 技术,适用于 m5C RNA 甲基化谱研究,快速筛选 m5C RNA 甲基化靶基因。云序可提供 mRNA 和多种非编码 RNA 的 m5C 测序:
- m5C 全转录组测序(涵盖mRNA,LncRNA,circRNA)
- m5C LncRNA测序(涵盖LncRNA和mRNA)
- m5C Pri-miRNA测序(涵盖Pri-miRNA和mRNA)
- m5C mRNA测序
LC-MS/MS检测整体RNA甲基化水平
精准高效,可以实现一次检测,9类修饰水平检测,一步到位。
03 m5C RNA甲基化上游酶的筛选
m5C RNA甲基化相关酶PCR芯片
寻找上游直接调控m5C RNA甲基化的甲基转移酶。
04 m5C RNA甲基化靶基因验证
meRIP-qPCR
云序提供各类不同修饰的meRIP-qPCR服务,可针对mRNA,lncRNA,环状RNA等不同类型的RNA分子进行检测,低通量验证RNA修饰靶基因表达水平。
05 机制互作研究
5.1 RIP-seq/qPCR
筛选或验证RNA修饰直接靶点,研究RNA修饰靶基因的调控机制。
5.2 RNA pull down -MS/WB
筛选或验证目标RNA互作基因或蛋白,研究相应的分子调控机制。
5.3 双荧光素酶实验
验证两基因互作,研究相应的分子调控机制。
5.4 ChIP-seq
筛选或验证目标蛋白与DNA互作,研究相应的分子调控机制。
云序生物服务优势
优势二:累计完成数千例 RNA 甲基化测序样本,覆盖医口、农口等各类样本。
优势三:可检测 mRNA 和各类非编码 RNA(circRNA,lncRNA,Pri-miRNA 等)。
优势四:提供 m5C 一站式服务:m5C 整体水平检测、m5C-seq、MeRIP-qPCR 验证、RIP 和 RNA pull-down 等。
优势五:超微量 MeRIP 测序技术,RNA 量低至 500ng 起。
优势六:提供多种 RNA 修饰测序服务,包含 m6A、m6Am、m5C、m1A、m7 G、m3C、O8 G、ac4C 乙酰化和 2'-O-甲基化测序。
云序客户 m5C 修饰部分文章列表
相关产品
m5C RNA甲基化测序
m6A RNA甲基化测序
m6Am RNA甲基化测序
m1A RNA甲基化测序
m7G (m3C)RNA 甲基化测序
2’-O-RNA氧化测序
ac4C乙酰化测序
o8G RNA氧化测序
比色法/LC-MS检测整体m6A甲基化水平
RNA修饰相关酶PCR芯片
ChIP-seq
往期回顾
客户文章|1区,m5C RNA甲基化测序&5mC DNA甲基化测序助力番茄果实成熟机制研究
用户文章|1区 IF=17.694:m6A MeRIP-seq 助力饥饿条件下的细胞自噬研究客户文章|m6A甲基化测序助力脓毒症诱导的ARDS表位机制研究
1区,IF=27|借力m6A甲基化修饰,探索肾细胞癌耐药性机制研究1区,IF=27| 云序m6A MeRIP-seq助力鳞状细胞癌机制研究!
云序用户 1区,IF=23.168 | 多组学联合分析揭示胰腺癌中 RNA 乙酰化修饰的重要靶点
1区,IF=19.16| 云序RNA乙酰化测序acRIP-seq助力病毒复制机制研究!
超详细图文版:如何实现m6A测序数据可视化?
上海云序生物科技有限公司
地址: 松江区莘砖公路518号18号2楼
网址: http://www.cloud-seq.com.cn
电话: 021-64878766
邮箱: market@cloud-seq.com.cn
地址: 松江区莘砖公路518号18号2楼
网址: http://www.cloud-seq.com.cn
电话: 021-64878766
邮箱: market@cloud-seq.com.cn



