这种常见维生素,竟与促进癌症生长有关!研究发现:减少摄入即可阻止小鼠肿瘤生长
2025-11-11 18:00点击次数:32
关键词:随着人们健康意识的提高,服用各类营养补充剂渐渐成了一种生活常态。根据《美国膳食补充剂消费者报告》显示,超过一半的成年人会定期服用膳食补充剂,比如复合维生素 B 、维生素 E 等。也有很多研究证实了维生素对人体有利的一面,比如 2024 年 9 月,上海交通大学医学院的王慧等学者发表研究[1]。发现摄入较多 VB3 的人,患肝癌的风险相对较低,能抑制肿瘤生长。VB3 能激活髓系细胞中偏向性的 GPR109A/β-Arrestin 信号,进而抑制 NF - kB 通路,改变肿瘤免疫微环境,让 CD8+T 细胞的抗肿瘤功能得到激活。VB3 还让免疫治疗和靶向治疗的效果变得更好。
2025 年 2 月,杭州师范大学施军平等团队发表了关于维生素 E 治疗代谢功能障碍相关脂肪性肝炎的研究[2]。研究团队经过 96 周的干预和 24 周的随访发现:维生素 E 组有 29.3% 的患者实现了肝脏组织学改善,在脂肪变性、小叶炎症、纤维化分期以及肝功能指标上,都有不同程度的改善。证实了低剂量维生素 E 治疗 MASH 的有效性和安全性,为 MASH 的长期治疗提供了一个新的可靠方案。
2023 年 11 月,西班牙巴塞罗那生物医学研究所等团队发表研究[3]。在 DSS 诱导的溃疡性结肠炎模型中,证实了 B12 能加快肠道组织修复的速度,明确了 B12 在细胞可塑性与组织修复中的关键作用,为再生医学的发展提供了新的方向。
但在一些研究中,「越多越好」的想法可不一定成立。补充维生素不再是为了「纠正缺乏」,而是变成了「越多越健康」的盲目追求。近些年,多项大型前瞻性队列研究和随机对照试验得出的结果令人惊讶,它们不断挑战着人们的传统认知:超出生理需求剂量补充维生素 B 和 E,不仅没能像预期那样降低癌症风险,反而可能和特定癌症发生率升高有关联。
维生素 B5 成乳腺癌细胞「养料」
2023 年 11 月,瑞士联邦理工学院等多国研究团队在《Nature Metabolism》发表研究「Vitamin B5 supports MYC oncogenic metabolism and tumor progression in breast cancer」[5]。研究团队把研究重点放在了乳腺癌领域。他们先是构建了肿瘤小鼠模型,深入分析了多种代谢通路,发现 MYC 基因高表达的乳腺肿瘤细胞中,维生素 B5(泛酸)的水平和基因表达情况密切相关。而且,在人类患者来源异种移植物(PDXs)实验中,这一发现也得到了验证。
之后,研究人员借助解吸电流聚焦电离质谱成像等先进技术,明确了 MYC 活性增强会让细胞对维生素 B5 的吸收和代谢能力提升,进而让三羧酸循环更加活跃,为肿瘤细胞生长持续提供能量。当研究人员通过饮食控制,降低小鼠体内维生素 B5 的水平后,发现肿瘤生长速度明显变慢,细胞内多种关键代谢物的含量也大幅减少。
该研究改变了以往对维生素 B5 生理功能的认知,指出其在特定类型癌症中可能支持肿瘤代谢,提示维生素补充需基于个体状况审慎进行。

来源:Nature Metabolism
https://doi.org/10.1038/s42255-023-00915-7
维生素 E 是癌细胞「帮凶」
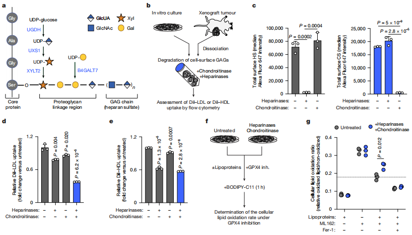
2025 年 6 月,美国德克萨斯大学西南医学中心 Javier Garcia - Bermudez 团队联合多国学者在顶尖期刊《Nature》发表研究「Glycosaminoglycan-driven lipoprotein uptake protects tumours from ferroptosis」[4] 打破了人们对维生素 E 的常规认知。
研究团队把重点放在了肿瘤脂代谢与铁死亡抗性的关联上。研究人员通过 CRISPR 筛选,发现脂蛋白摄取竟然是肿瘤抵抗铁死亡的关键环节。癌细胞会依赖硫酸化糖胺聚糖(GAGs)介导脂蛋白摄取,就好像在细胞表面铺了一条「绿色通道」,能不断把维生素 E 运进细胞里。在人透明细胞肾细胞癌样本中,研究人员清楚地看到 GAGs 和维生素 E 的积累密切相关,而且 GAGs 表达水平高的患者,预后情况往往不太好。而一旦阻断 GAGs 合成通路,癌细胞就会暴露在氧化攻击下,防护能力骤降,引发铁死亡。本研究揭示了维生素 E 促进癌症发展的新路径,为靶向脂代谢治疗癌症提供了全新的靶点。

来源:Nature
https://doi.org/10.1038/s41586-025-09162-0
维生素 B5 在 MYC 驱动型乳腺癌中的机制探索
2023 年,英国弗朗西斯・克里克研究所 Peter Kreuzaler 与 Mariia Yuneva 团队在《Nature Metabolism》发表研究「Vitamin B5 supports MYC oncogenic metabolism and tumor progression in breast cancer」[8],进一步阐释维生素 B5 在乳腺癌进展中的作用。
通过建立三阴性乳腺癌(TNBC)双克隆模型(MYC 高表达/WMhigh 与低表达/WMlow),结合解吸电流聚焦电离质谱成像(DEFFI-MSI)与荧光显微镜技术,研究发现泛酸(维生素 B5, PA)在 MYC 高表达区域显著富集。纳米二次离子质谱证实 WMhigh 细胞主动摄取 PA,其代谢产物辅酶 A(CoA)可激活三羧酸循环。机制层面,MYC 直接上调多维生素转运体 SLC5A6,促进 PA 内流。
饮食限制 PA 摄入后,肿瘤内 PA 与 CoA 水平下降,MYC 介导的代谢重编程被逆转,肿瘤增殖受到抑制。该结果在人类乳腺癌 PDX 模型中也获验证。本研究明确揭示了维生素 B5 在 MYC 驱动乳腺癌中的促癌作用,为靶向肿瘤代谢通路提供新方向。

来源:Nature Metabolism
https://doi.org/10.1038/s42255-023-00915-7
近年研究逐渐揭示维生素 B 族与维生素 E 在生理与病理状态下的双重角色:它们既参与关键生理过程 —— 如维生素 B3 在肝癌辅助治疗中的作用、低剂量维生素 E 对 MASH 患者肝功能的改善、维生素 B12 促进细胞修复;也可能在过量或特定背景下带来风险 —— 例如维生素 E 帮助癌细胞抵抗铁死亡、维生素 B5 促进某些乳腺癌进展、B3 衍生物 NR 可能加速转移、老年人过量叶酸摄入未必获益。
维生素 B3 衍生物 NR 在乳腺癌转移中的潜在作用
烟酰胺核糖(NR)作为维生素 B3 的一种衍生物,因可提升体内 NAD+ 水平,以往被认为在抗衰老与神经保护方面具有潜力。然而,2023 年瑞士联邦理工学院 Tamara Maric、Elena Goun 团队联合多国研究人员在《Biosensors and Bioelectronics》发表论文「A bioluminescent-based probe for in vivo non-invasive monitoring of nicotinamide riboside uptake reveals a link between metastasis and NAD+ metabolism」[6],揭示了 NR 可能的促癌风险。
研究者开发出一种新型生物发光探针 BiNR,实现了在体内外无创监测 NR 摄取,并将该技术优化应用于人 T 细胞等临床样本。在三阴性乳腺癌(TNBC)模型中,BiNR 显示 TNBC 细胞(如 MDA-MB-231)对 NR 的摄取量为其他乳腺癌细胞的 4 倍。进一步动物实验表明,NR 强化饲喂使荷瘤小鼠肿瘤发生率提高 27%,脑转移率显著上升(NR 组 9/11,对照组 3/12)。
该研究首次建立了 NR 摄取与癌症转移之间的正相关关系,提示 NR 补充在某些癌症背景下可能加剧疾病进展,也为个体化营养策略与代谢靶向治疗提供了依据。

来源:Biosensors and Bioelectronics
https://doi.org/10.1016/j.bios.2022.114826
维生素 B9(叶酸)在老年阶段的作用评估
叶酸长期以来被确认为预防胎儿神经管缺陷的关键营养素,并通过食品强化策略使广泛人群受益。然而,2024 年 7 月,美国德克萨斯农工大学 Heidi M Blank 与 Michael Polymenis 团队在《Life Science Alliance》发表论文「Late-life dietary folate restriction reduces biosynthesis without compromising healthspan in mice」[7],揭示了叶酸在老年模型中的潜在负面效应。
研究首先在酵母和线虫中证实叶酸拮抗剂甲氨蝶呤可延长寿命。随后以 52 周龄老年小鼠为对象,分为叶酸/胆碱充足组(F/C+)与限制组(F/C-),持续观察至 120 周龄。限制组血清叶酸水平显著下降,但体重、体脂与瘦体重均维持正常,且表现出代谢可塑性提升:雌性小鼠昼夜代谢转换加速,雄性夜间碳水化合物代谢增强。限制组还显示肝脏蛋白质合成相关基因表达下调,呈现低合成代谢状态,与某些长寿模型特征一致。
该研究提出叶酸需求可能存在年龄依赖性,为老年个体精细化营养干预提供依据,并提示全人群叶酸强化政策需考虑年龄特异性的风险。

来源:Life Science Alliance
http://doi.org/10.26508/lsa.202402868
上述结果修正了「维生素补充绝对有益」的观点,强调其效应与剂量、人群特征及疾病类型密切相关。未来需进一步明确各类维生素的安全阈值与适用边界,以推动个体化营养与治疗策略的发展。本文仅对现有研究文献进行学术梳理与解读,不构成任何医疗或营养建议,个体在做出补充决策前应咨询专业医疗人员。文中研究或有局限,欢迎留言补充探讨。
我们长期为科研用户提供前沿资讯、实验方法、选品推荐等服务,并且组建了 70 多个不同领域的专业交流群,覆盖神经科学、肿瘤免疫、基因编辑、外泌体、类器官等领域,定期分享实验干货、文献解读等活动。
添加实验菌企微,回复【】中的序号,即可领取对应的资料包哦~
【2401】论文写作干货资料(100 页)
【2402】国内重点实验室分子生物学实验方法汇总(60 页)
【2403】2024 最新最全影响因子(20000+ 期刊目录)
【2404】免疫学信号通路手册
【2405】PCR 实验 protocol 汇总
【2406】免疫荧光实验 protocol 合集
【2407】细胞培养手册
【2408】蛋白纯化实验手册
【2501】染色体分析方法汇总
【2502】国自然中标标书模板
【2503】WB 实验详解及常见问题解答
【2504】DeepSeek 论文写作常用口令
【2505】中国科学院期刊分区表(2025 年最新版)
【2506】期刊影响因子(2025 年最新版)
【2507】130 种实验室常用试剂配制方法(附全套资料)
【2508】常见信号通路
【2509】限制性核酸内切酶大全





