万千商家帮你免费找货
0 人在求购买到急需产品
- 详细信息
- 询价记录
- 技术资料
- 服务名称:
RayBiotech抗体芯片技术服务
- 提供商:
RayBiotech
美国RayBiotech公司于2001年成立,总部设在亚特兰大。RayBiotech抗体芯片使得科研工作者可以一个人一次性检测数百种的不同蛋白质功能或者表达水平,RayBiotech经过十几年的发展,已形成世界最全面、最先进、最成熟的蛋白质芯片技术平台,已开发上市的产品主要有夹心法抗体芯片、标记法抗体芯片、定量抗体芯片、磷酸化抗体芯片、蛋白质芯片等近万种,全面应用于生物标志物、免疫、肿瘤和药物开发服务等领域。Nature、Cell等国际顶级期刊上的数千篇文献使用了RayBiotech的抗体芯片。
产品分类及原理
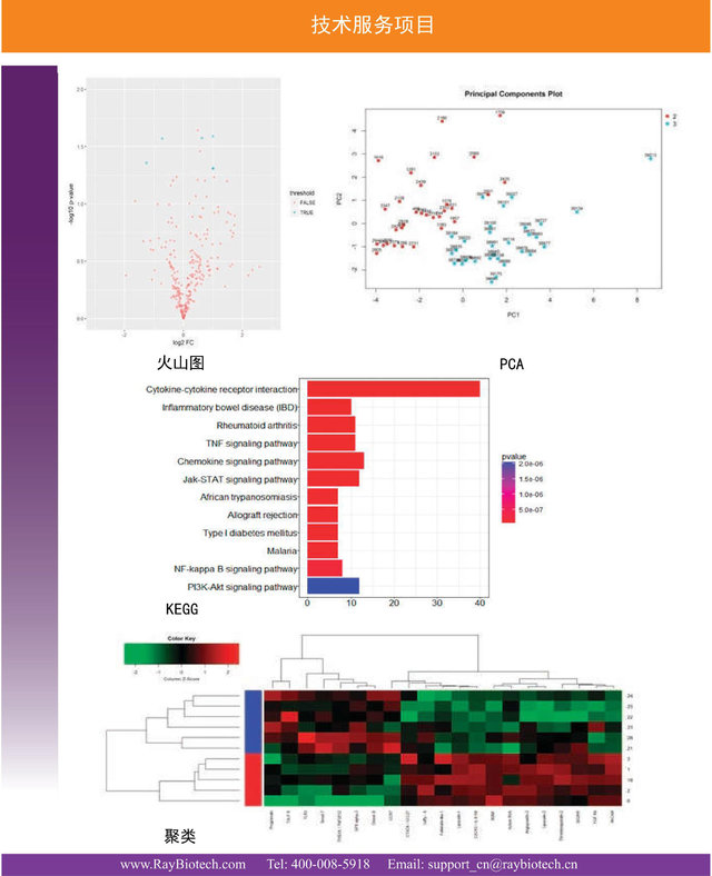
差异分析及生物信息学分析
无论是半定量还是定量抗体芯片,虽然我们通过图像看到了蛋白表达的差异,但是,那还是远远不够的。得到准确的我们还需要数据来说明。那么需要怎么做呢?
1.原始数据运算。芯片上读取的原始数据通过RayBiotech专用的数据分析软件对原始数据进行运算处理。您将得到的是去背景、复点平均值、归一化后的实验结果数据。
2.数据初级分析。针对样品数量不多,运算要求不高的实验结果数据,可以进一步进行组间的分析比较,例如:fold change、T检验、U检验、方差分析等。
3.数据高级分析。针对样品数量较多、运算要求较高的实验数据,可以进一步进行生物学统计分析,例如聚类分析、相关性分析、火山分析等。
4.其他生物功能分析。在得到具有统计学意义的数据后,可以进一步再对蛋白质表达差异的其他方面进行分析。例如:GO功能分析、pathway信号通路分析,蛋白相互作用分析等。
通过以上数据分析,便可对蛋白芯片得出的结果进行深入透彻的理解和应用。不仅可以作为本课题的数据依据,对于后续的深度开发也具有非常重要的启示作用。


广州瑞博奥生物科技有限公司
产品分类及原理
差异分析及生物信息学分析
无论是半定量还是定量抗体芯片,虽然我们通过图像看到了蛋白表达的差异,但是,那还是远远不够的。得到准确的我们还需要数据来说明。那么需要怎么做呢?
1.原始数据运算。芯片上读取的原始数据通过RayBiotech专用的数据分析软件对原始数据进行运算处理。您将得到的是去背景、复点平均值、归一化后的实验结果数据。
2.数据初级分析。针对样品数量不多,运算要求不高的实验结果数据,可以进一步进行组间的分析比较,例如:fold change、T检验、U检验、方差分析等。
3.数据高级分析。针对样品数量较多、运算要求较高的实验数据,可以进一步进行生物学统计分析,例如聚类分析、相关性分析、火山分析等。
4.其他生物功能分析。在得到具有统计学意义的数据后,可以进一步再对蛋白质表达差异的其他方面进行分析。例如:GO功能分析、pathway信号通路分析,蛋白相互作用分析等。
通过以上数据分析,便可对蛋白芯片得出的结果进行深入透彻的理解和应用。不仅可以作为本课题的数据依据,对于后续的深度开发也具有非常重要的启示作用。


广州瑞博奥生物科技有限公司
电 话: 400-008-5918
邮 箱: 市 场 部: market_cn@raybiotech.cn
技术支持: support_cn@raybiotech.cn
地 址: 广州市科学城瑞和路79号
风险提示:丁香通仅作为第三方平台,为商家信息发布提供平台空间。用户咨询产品时请注意保护个人信息及财产安全,合理判断,谨慎选购商品,商家和用户对交易行为负责。对于医疗器械类产品,请先查证核实企业经营资质和医疗器械产品注册证情况。
- 作者
- 内容
- 询问日期
技术资料暂无技术资料 索取技术资料
RayBiotech抗体芯片技术服务
询价









