相关产品推荐更多 >
万千商家帮你免费找货
0 人在求购买到急需产品
- 详细信息
- 文献和实验
- 技术资料
- 英文名:
Cell Meter™ Caspase 3/7 Activity Apoptosis Assay Kit *Blue Fluorescence*
- 库存:
50
- 供应商:
广州市左克生物科技发展有限公司
- 规格:
200Tests
| Ex (nm) | 341 | Em (nm) | 441 |
| 分子量 | - | 溶剂 | - |
| 存储条件 | - |
我们的Cell Meter 检测试剂盒是一套用于监测细胞生存力的工具。有多种参数可用于检测细胞活力。该特定试剂盒旨在通过检测Caspase 3的来监测细胞凋亡。由于caspase-3(CPP32 / apopain)的对于细胞凋亡的启动很重要,因此caspase 3被公认为是细胞凋亡的可靠指标。Caspase 3具有对肽序列Asp-Glu-Val-Asp(DEVD)的底物选择性。该试剂盒使用Ac-DEVD-AMC作为caspase-3活性的荧光指示剂。Caspase 3切割AMC肽会产生强荧光的AMC,该荧光在450-480 nm激发下用340-370 nm的荧光进行监测。该试剂盒可提供所有必需成分,并具有优化的测定方案,该测定适用于高通量测定。该试剂盒以96孔板,每孔使用100 uL试剂,试剂足够200次检测。该试剂盒以384孔板,每孔使用25 uL试剂,试剂足够800次检测。,为您提供优质的Cell Meter Caspase 3/7活性细胞凋亡检测试剂盒。
点击查看光谱
适用仪器
| 荧光酶标仪 | |
| Ex: | 360 nm |
| Em: | 470 nm |
| Cutoff: | 420 nm |
| 推荐孔板: | 黑色透明底板 |
| 读取模式: | 顶/底读模式 |
样品实验方案
简要概述
- 用测试化合物制备细胞(100 µL /孔/ 96孔板或25 µL /孔/ 384孔板)
- 加入等体积的Caspase 3/7底物工作溶液
- 在室温下孵育1小时
- 检测Ex / Em = 350/450 nm(截止= 420 nm)的荧光强度
溶液配制
工作溶液配制
将50 µL Caspase 3/7底物(组分A)添加到10 mL的测定缓冲液(组分B)中,并充分混合以制成Caspase 3/7底物工作溶液。 注意:将未使用的组分A和B分装并存储在-20℃下。 避免重复冻结/解冻循环。
实验步骤
- 通过向PBS或所需的缓冲液中加入10 µL /孔的10X测试化合物(96孔板)或5 µL /孔的5X测试化合物(384孔板)来处理细胞。对于空白孔(不含细胞的培养基),添加相同量的化合物缓冲液。
- 将细胞板在37°C,5%CO2培养箱中孵育(对于喜树碱处理过的Jurkat细胞,需要4-6小时)以诱导凋亡。
- 加入100 µL /孔(96孔板)或25 µL /孔(384孔板)的Caspase 3/7底物工作溶液。
- 在避光的条件下,在室温下孵育平板至少1小时。注意:如果需要,在室温下添加Caspase 3/7工作溶液之前10分钟,向选定样品中添加1 µL 1 mM Ac-DEVD-CHO caspase 3/7抑制剂,以确认对caspase 3 / 7-like的抑制活动。
- 以800 rpm的速度离心细胞板(特别是非粘附细胞)2分钟(制动)。
- 使用荧光酶标仪在Ex / Em = 350/450 nm(截止= 420 nm)处检测荧光强度。
图示
图1.使用Cell Meter Caspase 3/7活性凋亡测定试剂盒检测Jurkat细胞中的Caspase 3/7活性。 当天,将Jurkat细胞以80,000个细胞/孔/ 90 µL的浓度接种在Costar黑色96孔板中。 在有和没有1 µM星形孢菌素的情况下将细胞处理4小时,并在有或没有10 µM的胱天蛋白酶抑制剂AC-DEVD-CHO的情况下处理细胞10分钟。 加入半胱天冬酶3/7测定溶液(100μL/孔),并在室温下孵育1小时。 在Ex / Em = 360 / 470nm(截止= 420nm)下测量荧光强度。 |
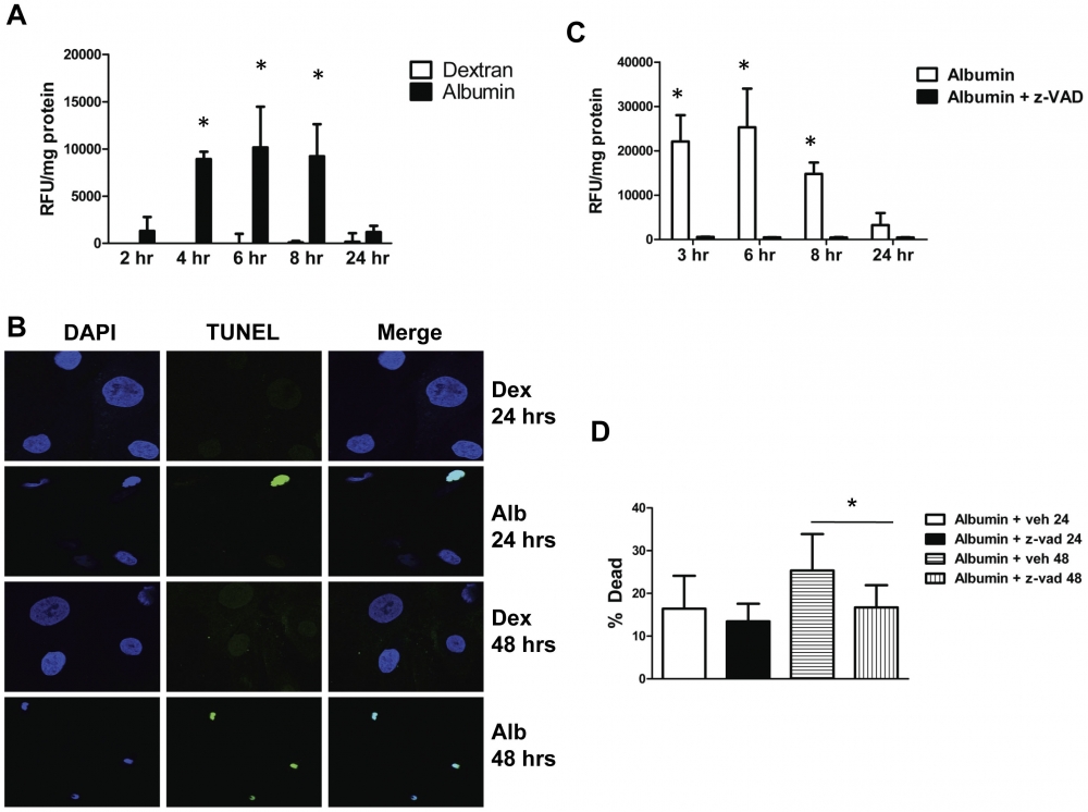
图2.白蛋白暴露上调了足细胞中的促凋亡途径。 A,活化的半胱天冬酶3/7活性相对于用5mg / ml白蛋白(实心柱)或5mg / ml右旋糖酐(实心柱)处理的足细胞中的总细胞蛋白标准化了指定的时间。 *表示与相应的右旋糖酐处理的对照相比,P <0.0001。 B,用5mg / ml葡聚糖(Dex)或5mg / ml白蛋白(Alb)处理培养的足细胞的TUNEL染色。核用DAPI染成蓝色。 TUNEL阳性细胞核是绿色的。 C,将半胱天冬酶3/7活性标准化为用5 mg / ml白蛋白或5 mg / ml白蛋白+50 µM z-VAD(泛半胱氨酸蛋白酶抑制剂)处理的足细胞中的总细胞蛋白。 z VAD很大程度上废除了caspase活性(*,P = 0.01对白蛋白+ z VAD)。 D,用锥虫蓝测定法测定的死细胞百分比,用单独的5 mg / ml白蛋白(空心柱)或5 mg / ml白蛋白+50 µM z-VAD(实心柱)处理24小时或5 mg / ml的足细胞单独使用白蛋白(水平阴影线)或5 mg / ml白蛋白+50 µM z-VAD 48小时(垂直阴影线)。 *表示在48小时时与白蛋白+ z-VAD相比,P = 0.001。 * Caspase活性是根据制造商的指导使用Caspase 3/7活性试剂盒(AAT Bioquest,Sunnyvale,CA)确定的。资料来源:Graph from Endocytosis of Albumin by Podocytes Elicits an Inflammatory Response and Induces Apoptotic Cell Death by Kayo Okamura, et al., PLoS ONE, Jan. 2013. |
参考文献
Anti-Tumor Effects of Low Dose Zoledronate on Lung Cancer-Induced Spine Metastasis
Authors: Akoury, Elie and Ramirez Garcia Luna, Ana Sofia and Ahangar, Pouyan and Gao, Xiaoya and Zolotarov, Pylyp and Weber, Michael H and Rosenzweig, Derek H
Journal: Journal of clinical medicine (2019): 1212
Reversal of obesity-driven aggressiveness of endometrial cancer by metformin
Authors: Guo, Hui and Kong, Weimin and Zhang, Lu and Han, Jianjun and Clark, Leslie H and Yin, Yajie and Fang, Ziwei and Sun, Wenchuan and Wang, Ji and ong and Gilliam, Timothy P and others
Journal: American journal of cancer research (2019): 2170
Serine/Threonine Kinase 35, a Target Gene of STAT3, Regulates the Proliferation and Apoptosis of Osteosarcoma Cells
Authors: Wu, Zhong and Liu, Jie and Hu, Siyuan and Zhu, Yuchang and Li, Shaohua
Journal: Cellular Physiology and Biochemistry (2018): 808--818
Angiopoietins Modulate Survival, Migration, and the Components of the Ang-Tie2 Pathway of Chronic Lymphocytic Leukaemia (CLL) Cells In Vitro
Authors: Palma, Luis Mario Aguirre and Flamme, Hanna and Gerke, Iris and Kreuzer, Karl-Anton
Journal: Cancer Microenvironment (2016): 13--26
Hypoxia regulates TRAIL sensitivity of colorectal cancer cells through mitochondrial autophagy.
Authors: Knoll, Gertrud and Bittner, Sebastian and Kurz, Maria and Jantsch, Jonathan and Ehrenschwender, Martin
Journal: Oncotarget (2016)
Promotion of osteointegration under diabetic conditions by tantalum coating-based surface modification on 3-dimensional printed porous titanium implants
Authors: Wang, Lin and Hu, Xiaofan and Ma, Xiangyu and Ma, Zhensheng and Zhang, Yang and Lu, Yizhao and Li, Xiang and Lei, Wei and Feng, Yafei
Journal: Colloids and Surfaces B: Biointerfaces (2016): 440--452
Role of delta-like ligand-4 in chemoresistance against docetaxel in MCF-7 cells
Authors: Wang, Q and Shi, Y and Butler, HJ and Xue, J and Wang, G and Duan, P and Zheng, H
Journal: Human & Experimental Toxicology (2016): 0960327116650006
microRNA-186 inhibits cell proliferation and induces apoptosis in human esophageal squamous cell carcinoma by targeting SKP2
Authors: He, Wei and Feng, Jianfang and Zhang, Yan and Wang, Yuanyuan and Zang, Wenqiao and Zhao, Guoqiang
Journal: Laboratory Investigation (2016): 317--324
Glucose promotes cell proliferation, glucose uptake and invasion in endometrial cancer cells via AMPK/mTOR/S6 and MAPK signaling
Authors: Han, Jianjun and Zhang, Lu and Guo, Hui and Wysham, Weiya Z and Roque, Dario R and Willson, Adam K and Sheng, Xiugui and Zhou, Chunxiao and Bae-Jump, Victoria L
Journal: Gynecologic oncology (2015): 668--675
IL-7 abrogates the immunosuppressive function of human double-negative T cells by activating Akt/mTOR signaling
Authors: Allgäuer, Andrea and Schreiner, Elisabeth and Ferrazzi, Fulvia and Ekici, Arif B and Gerbitz, Armin and Mackensen, Andreas and Völkl, Simon
Journal: The Journal of Immunology (2015): 3139--3148
风险提示:丁香通仅作为第三方平台,为商家信息发布提供平台空间。用户咨询产品时请注意保护个人信息及财产安全,合理判断,谨慎选购商品,商家和用户对交易行为负责。对于医疗器械类产品,请先查证核实企业经营资质和医疗器械产品注册证情况。
文献和实验细胞术已经成为凋亡分析的重要检测手段。PharMingen公司提供了许多从多种角度研究凋亡的试剂系统,包括小鼠、大鼠和人类蛋白抗体:Fas和Fas配体、TRAIL和DR3/DR4、Bcl-2家族、Caspase酶家族及其它信号蛋白;再有,提供了多种流式细胞仪检测试剂盒,包括:Caspase-3 Assay Kit、APO-BRDU和APO-DIRECT Kit、Annexin V-FITC Apoptosis Detection Kit;另外,还提供了mRNA分析试剂——RiboQuant Rnase
删除突变的drs基因分析揭示,C末端区以及3个一致重复的N末端区都出现凋亡。Caspase-12、Caspase –9以及Caspase-3都继续被drs激活,Caspase--3,和Caspase-9的抑制剂都抑制drs引起的凋亡。在凋亡过程中没有看到因drs引起线粒体细胞色素C释放到细胞质去,这表明线粒体途径不是drs介导的凋亡,而且,研究人员发现,Drs蛋白能与定位在内质网的凋亡蛋白ASY/Nogo-B/RTN-x(S)结合,并且这些基因共同表达增加了凋亡的效果。这项研究结果提示,由ASY
:活化的Caspase-3能够特异切割D1E2V3D4-X底物,水解D4-X肽键。根据这一特点,设计出荧光物质偶联的短肽Ac-DEVD-AMC。在共价偶联时,AMC不能被激发荧光,短肽被水解后释放出AMC,自由的AMC才能被激发发射荧光。根据释放的AMC荧光强度的大小,可以测定caspase-3的活性,从而反映Caspase-3被活化的程度。 方法:收获细胞正常或凋亡细胞?PBS洗涤?制备细胞裂解液?加Ac-DEVD-AMC(caspase-3四肽荧光底物)?37°C反应1h?荧
技术资料暂无技术资料 索取技术资料




![荧光淬灭剂Tide Quencher 8 CPG [TQ8 CPG] *500 Å*](https://img1.dxycdn.com/p/s14/2025/0711/218/0213732657858953491.jpg!wh200)




