相关产品推荐更多 >
万千商家帮你免费找货
0 人在求购买到急需产品
- 详细信息
- 技术资料
- 提供商:
湖北佰莱博科技有限公司
- 服务名称:
Co-IP与GST Pull-down蛋白质互作实验服务
- 规格:
1次
Co-IP与GST Pull-down蛋白质互作实验服务
1.技术介绍
Co-IP:
Co-IP 实验使用偶联有 Protein A/G 的琼脂糖珠或磁珠(Protein A/G能够特异性结合免疫球蛋白)特异性结合诱饵蛋白的抗体,以此捕获诱饵蛋白。当体系中存在能够与诱饵蛋白相互作用的目的蛋白时,目的蛋白会与琼脂糖珠或磁珠上的诱饵蛋白结合,并在重力(琼脂糖珠)或磁力(磁珠)的作用下沉淀下来。
然后通过蛋白印迹(westernblot,WB)技术分别使用诱饵蛋白抗体和目的蛋白抗体对沉淀中的蛋白质进行检测,若能够检测到沉淀中同时存在诱饵蛋白和目的蛋白,则说明这两种蛋白之间存在相互作用。

图1 Co-IP 原理示意图
GST pull-down:
GST,全称glutathione-S-transferase,即谷胱甘肽-S-转移酶蛋白,能够和谷胱甘肽(Glutathione,GSH)稳定结合,将GSH与琼脂糖珠/磁珠交联可得GSH琼脂糖珠/磁珠。
该实验中使用带有 GST 标签的诱饵蛋白,可以结合到 GSH 琼脂糖珠/磁珠上。当体系中存在能够与诱饵蛋白相互作用的目的蛋白时,目的蛋白会与 GSH 琼脂糖珠/磁珠上的诱饵蛋白结合,从而在重力(琼脂糖珠)或磁力(磁珠)的作用下沉淀下来。
然后通过蛋白印迹(westernblot,WB)技术分别使用 GST 抗体和目的蛋白抗体对沉淀中的蛋白质进行检测,若能够检测到沉淀中同时存在带有 GST 标签的诱饵蛋白和目的蛋白,则说明这两种蛋白之间存在相互作用。
图2 GST Pull-down 原理示意图
2.实验流程
Co-IP 实验流程:
1 蛋白样品的制备
2体系孵育
3免疫共沉淀
4洗涤
5洗脱
6 WB检测或其他方式检测
GST Pull-down 实验流程:
1蛋白样品的制备
2体系孵育
3 GST Pull-down
4 洗涤
5 洗脱
6 WB检测或其他方式检测
3.实验结果解析
Co-IP 文献案例

图3 验证蛋白 NLRP3 与蛋白 GSN 之间是否存在互作的结果图。实验中 NLRP3 蛋白带有 FLAG 标签,GSN 蛋白带有 Myc 标签。
Input:
Flag 代表以 Anti-Flag 抗体对样本进行 WB 检测,条带4处空白,表示该样本中不存在 Flag-NLRP3,条带5、6表示两个样本中都存在 Flag-NLRP3;
Myc 代表以 Anti-Myc 抗体对样本进行 WB 检测,条带1、2两处空白,表示这两个样本中不存在 Myc-GSN,条带3表示该样本中都存在 Myc-GSN。
(Input 部分检测的是未经过 IP 处理的样本,显示各组中的样本成分,同时作为阳性对照。)
IP:
Flag 表示该实验是用 Flag-NLRP3 作为诱饵蛋白,以 Anti-Flag 抗体作为诱饵蛋白抗体进行 IP 实验,目的蛋白是 Myc-GSN;
Flag 代表以 Anti-Flag 抗体对 IP 后的样本做 WB 检测,Myc 代表以 Anti-Myc 抗体对 IP 后的样本做 WB 检测,条带8处的空白表示 Anti-Myc 抗体不会与 Flag-NLRP3 结合,而条带9、12则表示沉淀中同时存在 Flag-NLRP3 和 Myc-GSN,说明当体系中存在 Flag-NLRP3 时,对其进行免疫沉淀,Myc-GSN 会被共沉淀下来。
综上所述,可以验证蛋白 NLRP3 与蛋白 GSN 之间存在互作。
GST Pull-down文献案例
图4 验证 Pnsll 和 Pelo 的之间是否存在互作的 GST Pull-down 结果图。蛋白 Pnsll 带有 GST 标签,蛋白 Pelo 带有 His 标签。
Input:
Anti-His 代表以 Anti-His 抗体对样本进行 WB 检测,条带1、2表示两个样本中都存在 His-Pelo;
Anti-GST 代表以 Anti-GST 抗体对样本进行 WB 检测,条带5、9表示该样本中存在 GST-Pnsll,不存在 GST;条带6、10表示,该样本中存在 GST,不存在 GST-Pnsll;
Pull-down:
该实验使用 GST-Pnsll 作为诱饵蛋白进行 Pull-down 实验,His-Pelo 则作为目的蛋白;
此时 Anti-GST、Anti-His 代表分别以 Anti-GST 抗体和 Anti-His 抗体对 Pull-down 处理后的样本进行 WB 检测,条带4处的空白表示 GST 不会与 His-Pelo 结合,而条带3、11则表示沉淀中同时存在 GST-Pnsll 和 His-Pelo,说明当体系中存在 GST-Pnsll 时,通过 GST Pull-down 就能将 His-Pelo “拉”下来。
综上所述,可以验证蛋白 Pnsll 与蛋白 Pelo 之间存在互作。
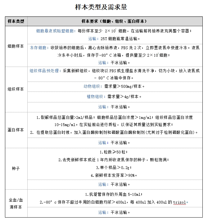
样本类型及需求量


后续如果需要进行质谱分析,样本量建议翻倍;
上表为单组实验所需送样量,如果需要进行对照实验,样本量建议翻倍;
样本置于1.5ml或其它型号的低吸附离心管里;
管上清楚标明样本名称,样本管上的名称需清晰明确,请核实无误;
用封口膜把样本管缠紧密封好;
将样本管置于保护用的50ml离心管或其它容器里,用适量纸、纱布或棉花塞紧,防止样本管晃荡。
风险提示:丁香通仅作为第三方平台,为商家信息发布提供平台空间。用户咨询产品时请注意保护个人信息及财产安全,合理判断,谨慎选购商品,商家和用户对交易行为负责。对于医疗器械类产品,请先查证核实企业经营资质和医疗器械产品注册证情况。
技术资料暂无技术资料 索取技术资料












