2 年
手机商铺
入驻年限:2 年
李彬
湖北 武汉市 江夏区
技术服务、ELISA 试剂盒、细胞库 / 细胞培养、抗体、试剂、耗材、实验室仪器 / 设备
生产厂商 代理商 经销商
公司新闻/正文
206 人阅读发布时间:2025-09-10 14:48
单细胞+乳酸化+机器学习,赋能锁定膀胱癌“代谢-乳酸化”双靶点FASN/RUNX2!
题目:通过转录组和单细胞转录组学鉴定膀胱癌中与乳酸化相关的免疫和代谢调节剂
杂志:Frontiers in Immunology
影响因子:5.9
发表时间:2025-07-09
研究背景:乳酸驱动的代谢重编程和组蛋白乳酸化在膀胱癌(BLCA)进展中起关键作用,但其潜在机制和调控基因尚不清楚。
研究思路:通过对TCGA-BLCA的RNA-seq及临床数据,筛选出差异表达的乳酸化相关基因;接着利用三种机器学习算法交叉验证,锁定6个核心枢纽基因;随后通过单细胞转录组描绘肿瘤微环境中不同细胞类型的乳酸化景观,并关联免疫细胞浸润;最后在T24和EJ-138两种膀胱癌细胞系中用siRNA沉默FASN和RUNX2,验证其对细胞增殖、凋亡、乳酸含量及全局蛋白乳酸化的影响,从而构建“代谢-乳酸-乳酸化-肿瘤免疫”轴的新机制。

研究结果:
使用来自TCGA数据库的基因表达数据集,分析了膀胱癌(BLCA)患者与健康对照的差异表达分析显示BLCA患者中有984个基因上调、1653个基因下调(图1A、B)。功能注释和GeneOntology(GO)分析突出了“肌动蛋白结合”、“糖胺聚糖结合”和“细胞外基质结构成分”在BLCA发病机制中的重要作用(图1C)。此外,KEGG通路分析确定了与BLCA发展相关的关键通路,包括“细胞黏附分子”、“PI3K-Akt信号通路”和“MAPK信号通路”(图1D)。
在获得基因表达谱后,分析了125个乳酸化相关基因的表达和差异模式。其中,42个基因在膀胱癌患者中显著上调,5个基因显著下调(图2A、B)。对这47个差异表达基因(DEGs)的功能分析显示它们参与关键生物过程。GO分析显示“核小体组装”、“蛋白-DNA复合物组装”和“蛋白异二聚体化活性”显著改变,强调了表观遗传调控在BLCA中的关键作用(图2C)。KEGG通路分析确定了“中性粒细胞胞外陷阱形成”、“ATP依赖性染色质重塑”和“坏死性凋亡”等显著变化,这些通路与癌症中的表观遗传调控和免疫调节密切相关(图2D)。最后,绘制了这42个差异表达乳酸化相关基因的相互作用网络,为进一步研究其在BLCA中的分子机制提供基础(图2E)。

为了客观识别乳酸化相关基因中的枢纽基因,对42个差异表达基因进行LASSO回归分析,将候选基因缩小至19个(图3A)。随后,利用随机森林分析和支持向量确定了前20个基因(图3B、C)。通过整合这三种方法的结果最终鉴定了六个核心乳酸化相关枢纽基因:H2AC11、H3C6、H2AC16、RUNX2、AKR1B10和FASN(图3D、E)。这些枢纽基因的鉴定不仅为膀胱癌的诊断提供了潜在生物标志物,也为进一步探索乳酸化在肿瘤发生中的作用奠定基础。

AKR1B10表达与细胞色素P450酶代谢正相关,而与神经活性配体-受体相互作用通路负相关(图4A)。FASN表达与趋化因子信号、细胞因子-细胞因子受体相互作用和造血细胞谱系通路正相关,但与寄生虫感染相关通路和NK细胞介导的细胞毒性负相关(图4B)。H2AC11表达与还原代谢如抗坏血酸和卟啉代谢正相关,而与解毒酶和免疫相关通路负相关(图4C)。H2AC16表达与MAPK信号通路和酪氨酸代谢显著正相关,但与药物代谢和免疫失调相关通路负相关(图4D)。H3C6表达与胞质DNA传感、RIG-I样受体信号和Toll样受体信号通路正相关,而与系统性红斑狼疮和自噬调节通路负相关(图4E)。最后,RUNX2表达与细胞因子-细胞因子受体相互作用、黏着斑和癌症相关通路正相关,但与黑色素瘤和NK细胞介导的细胞毒性通路负相关(图4F)。这些发现突出了这些枢纽基因在BLCA发病机制中的多样化功能作用,为进一步探索其分子机制提供了坚实基础。

BLCA患者中23种免疫细胞类型中有9种的浸润水平显著增加(图5A、B)。RUNX2表达与六种免疫细胞类型的浸润水平显著负相关,而与巨噬细胞、中性粒细胞和记忆CD4+T细胞正相关。H3C6表达与调节性T细胞浸润正相关,而与M2巨噬细胞和活化记忆CD4+T细胞负相关。此外,H2AC16和H2AC11表达与巨噬细胞和静止NK细胞正相关,而与静止树突状细胞、静止肥大细胞和调节性T细胞负相关。FASN表达与树突状细胞活化强正相关,而AKR1B10表达仅与初始B细胞浸润显著负相关(图5C)。这些数据表明枢纽基因表达与BLCA中免疫细胞浸润模式密切相关,突出了它们在调节肿瘤免疫微环境中的潜在作用。

对膀胱癌患者单细胞转录组数据进行质控和标准化后,前25个基因如图6A所示。随后通过UMAP降维将细胞分为24个不同聚类(图6B、C)。使用“SingleR”功能进行细胞注释,鉴定出八种细胞类型:T细胞、B细胞、NK细胞、髓样细胞、上皮细胞、成纤维细胞、内皮细胞和浆母细胞(图6D)。对每个聚类进行差异表达分析以鉴定标记基因(图6E)。这些发现提供了BLCA细胞异质性的详细图谱,为后续研究膀胱癌中细胞特异性过程奠定基础。

7、单细胞RNA测序分析验证了乳酸化在膀胱癌免疫相互作用中的作用
通过在单细胞水平检测42个乳酸化相关基因的表达谱来评估BLCA中的乳酸化水平(图7A)。结果显示上皮细胞、T细胞和浆母细胞的乳酸化评分升高,而髓样细胞、成纤维细胞和内皮细胞的评分降低(图7B)。随后根据中位乳酸化评分将细胞分为高乳酸化和低乳酸化组(图7C)。进一步分析显示上皮细胞、NK细胞和浆母细胞乳酸化水平高,而B细胞、上皮细胞、成纤维细胞、内皮细胞和髓样细胞乳酸化水平相对较低(图7D)。最后,根据细胞来源于肿瘤或非肿瘤组织进行分类。结果表明肿瘤组织的乳酸化水平显著高于非肿瘤组织(图7E)。此外,B细胞、内皮细胞、成纤维细胞和浆母细胞在肿瘤组织中的乳酸化水平显著高于非肿瘤对应细胞(图7F-I)。这些发现突出了乳酸化在BLCA肿瘤微环境中促进免疫相互作用的潜在功能。

8、功能聚类分析鉴定出浸润免疫细胞中的关键通路
为了阐明与浸润免疫细胞相关的关键通路,使用R包GSVA对每个细胞基于MSigDB数据集进行评分,并分析不同细胞类型中HALLMARK通路评分。结果显示成纤维细胞、内皮细胞和上皮细胞之间通路富集一致性较强,除“顶端表面”、“胆汁酸代谢”、“KRAS信号下调”和“精子发生”等通路外,大多数通路负相关。相比之下,其余六种免疫细胞类型(特别是T细胞、NK细胞和B细胞)在大多数通路中显示强正相关(图8)。基于KEGG数据集的通路富集显示类似的GSVA评分模式。成纤维细胞、内皮细胞和上皮细胞与大多数通路负相关,区别于其他六种浸润免疫细胞类型。

9、FASN和RUNX2促进膀胱癌(BLCA)细胞增殖并抑制其凋亡
如图9A-D所示,沉默FASN或RUNX2显著损害BLCA细胞的增殖能力。随后,通过PI染色和流式细胞术评估细胞活力和凋亡。发现沉默FASN或RUNX2后BLCA细胞凋亡显著增加,提示这两个基因可能通过赋予抗凋亡优势促进肿瘤生长(图9E-H)。综上所述,这些结果表明FASN和RUNX2在促进BLCA细胞生长和存活中起关键作用,突出了它们作为治疗靶点的潜力。

10、沉默FASN或RUNX2可抑制膀胱癌(BLCA)细胞内的乳酸生成和蛋白质乳酸化修饰
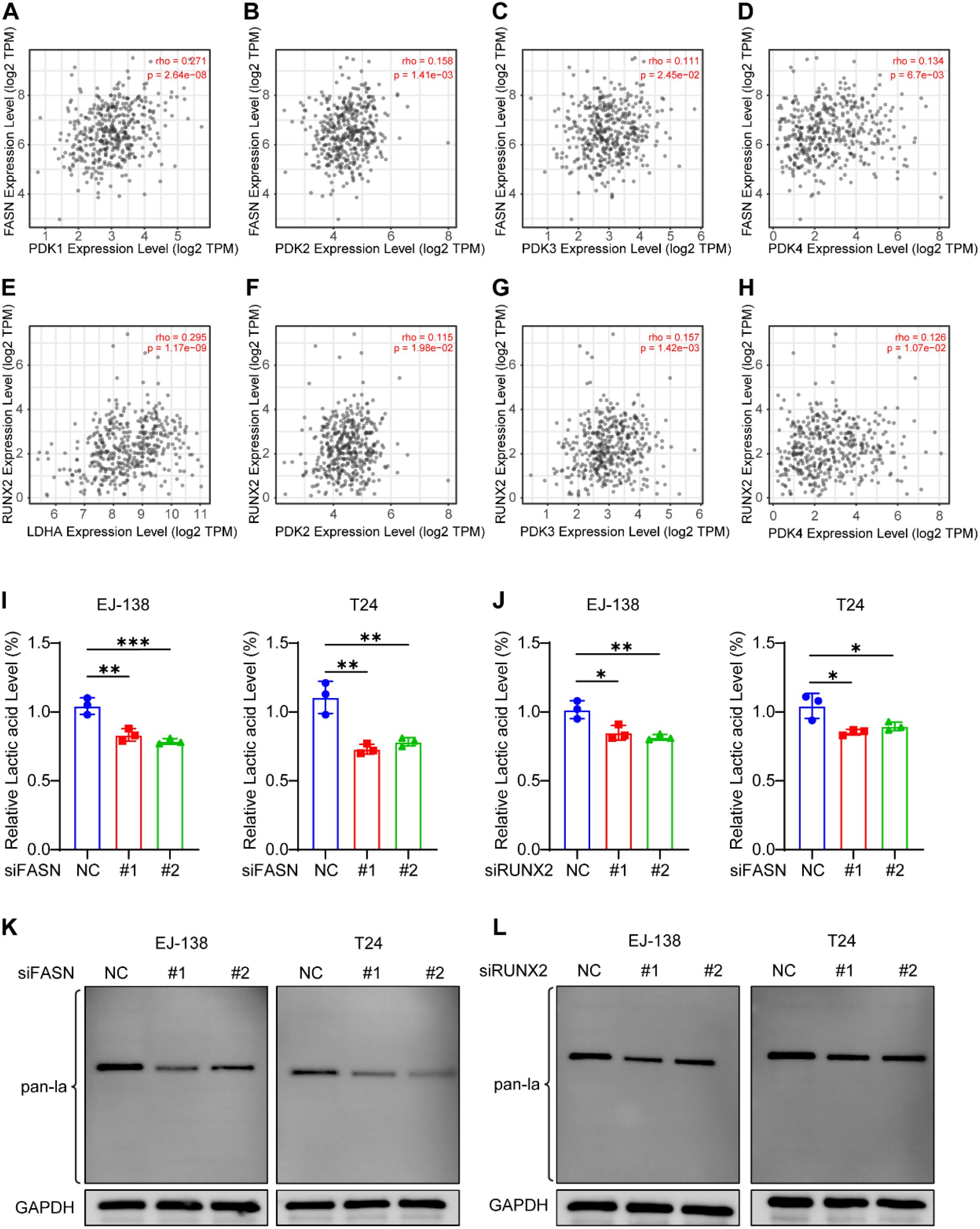
尽管FASN和RUNX2在GeneOntology中被注释为乳酸化相关基因,但它们在乳酸代谢和蛋白乳酸化中的调控作用仍不清楚。为了研究其潜在上游功能,使用TIMER2.0数据库分析它们与关键糖酵解酶的相关性。这两个基因均与LDHA和PDK家族成员呈中到强共表达(图10A-H),提示其参与乳酸生物合成。为了验证这一点,在siRNA介导敲低FASN或RUNX2后测量EJ-138和T24BLCA细胞的细胞内乳酸水平。沉默任一基因均导致乳酸积累显著减少(图10I-J),表明其在乳酸产生中发挥正调控作用。鉴于乳酸是蛋白乳酸化的底物,进一步通过Western blot评估全局乳酸化水平。敲低FASN或RUNX2显著降低两种细胞系的全局乳酸化水平(图10K-L)。值得注意的是,乳酸化信号主要在约40kDa处观察到,提示该分子量范围内的特定蛋白可能是BLCA细胞中乳酸化的主要靶点。这些结果提示FASN和RUNX2通过促进乳酸生成间接调节乳酸化。鉴于乳酸积累和蛋白乳酸化均与肿瘤生长和免疫调节有关,这些基因可能通过代谢-表观遗传通路促进BLCA进展。然而,需要进一步研究鉴定修饰蛋白并阐明乳酸化在此背景下的下游效应。
