2 年
手机商铺
入驻年限:2 年
李彬
湖北 武汉市 江夏区
技术服务、ELISA 试剂盒、细胞库 / 细胞培养、抗体、试剂、耗材、实验室仪器 / 设备
生产厂商 代理商 经销商
公司新闻/正文
134 人阅读发布时间:2025-09-10 10:29
空间转录组+机器学习+免疫相关基因预后升级思路,同步解决论文与课题需求!
题目:基于分子亚型的免疫相关特征,用于预测肝细胞癌的预后和免疫治疗效果
英文名:An immune-related signature based on molecular subtypes for predicting the prognosis and immunotherapy efficacy of hepatocellular carcinoma
杂志:Frontiers in Immunology
影响因子:5.9
发表时间:2025年5月19日
研究背景:免疫治疗已成为多种恶性肿瘤(尤其是肝细胞癌(HCC))的关键治疗方式。本研究旨在构建不同HCC分子亚型之间免疫相关基因的预后特征,为免疫治疗应用提供指导,并通过免疫组化促进其临床实际应用。
研究思路:使用京都基因与基因组百科全书(KEGG)通路进行基因集变异分析和共识聚类分析,以区分肝细胞癌(HCC)亚型。在TCGA-LIHC队列中,应用单变量、Lasso和多变量Cox回归分析构建了一个新的免疫相关预后特征。在三个预后队列、一个免疫治疗队列、不同的HCC细胞系和组织芯片中验证了亚型特异性免疫相关预后特征(SIR-PS)。通过miRNA-mRNA相互作用和信号通路进一步探索了免疫治疗的可能机制。

研究结果:
利用GSVA算法对KEGG基因集的富集评分进行无监督层次聚类,将样本分为两个不同亚型(图2A-C)。Sub1与Sub2相比,AFP水平更高、肿瘤分级(GRADE)和病理分期(Tstage)更晚、女性患者比例更高、中位年龄更低(图2D-E)。Kaplan-Meier分析显示Sub2患者预后显著优于Sub1(图2F)。差异分析发现Sub1和Sub2分别有2284和751个差异基因,Sub1富集基因与免疫缺陷疾病相关(图2G)。免疫检查点基因表达在Sub1中显著升高(图2H)。

图2
TCGA队列中获得3035个亚型间差异基因(SDEGs),与ImmPort数据库1509个免疫基因交集得到239个SIRDEGs(图3A)。单变量Cox筛选67个预后相关基因,LASSO进一步缩减至5个(图3B-C),最终4基因(STC2、BIRC5、EPO、GLP1R)构建模型。风险评分公式:riskscore=(STC2×0.22344)+(BIRC5×0.19238)+(EPO×0.11058)+(GLP1R×0.24472)。高风险组患者死亡率及4基因表达随风险评分升高而增加(图3D-E)。Kaplan-Meier显示高风险组预后更差(图3F),TCGA队列1年和3年AUC分别为0.771和0.727(图3I)。ICGC(图3G)、GSE54236(图3H)和GSE202069队列均验证其效能(AUC0.791-0.866)。SIR-PS在4个数据集中AUC排名前列(SupplementaryFigure3C)。

图3
高风险组AFP更高、女性更多、肿瘤分期更晚(图4A)。CIBERSORT显示高风险组记忆B细胞、调节性T细胞、静息树突细胞、中性粒细胞浸润增加,而活化的NK细胞、M1型巨噬细胞减少(图4B)。免疫检查点基因在高风险组普遍高表达(图4B)。免疫治疗队列中高风险组响应率更高(图4C),预测响应的AUC为0.787(图4D)。

图4
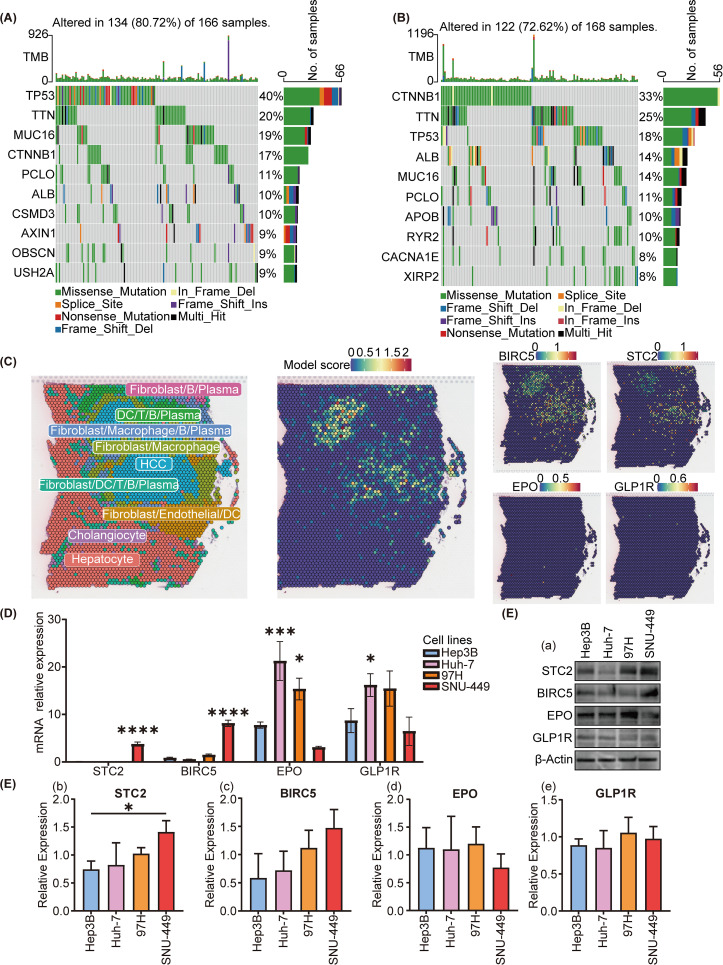
高风险组TP53突变频率最高(40%),低风险组CTNNB1突变频率最高(33%)(图5A-B)。风险评分在HCC细胞中最高,STC2和BIRC5主要富集于癌细胞(图5C)。高恶性细胞系(SNU-449、97H)中STC2和BIRC5的mRNA和蛋白表达显著高于低恶性细胞系(Hep3B、Huh7)(图5D-E),而EPO和GLP1R无显著趋势。

图5
IHC显示STC2、BIRC5、EPO、GLP1R在HCC中表达高于正常组织(图6A-D)。高表达组患者预后更差(图6E-H)。

图6
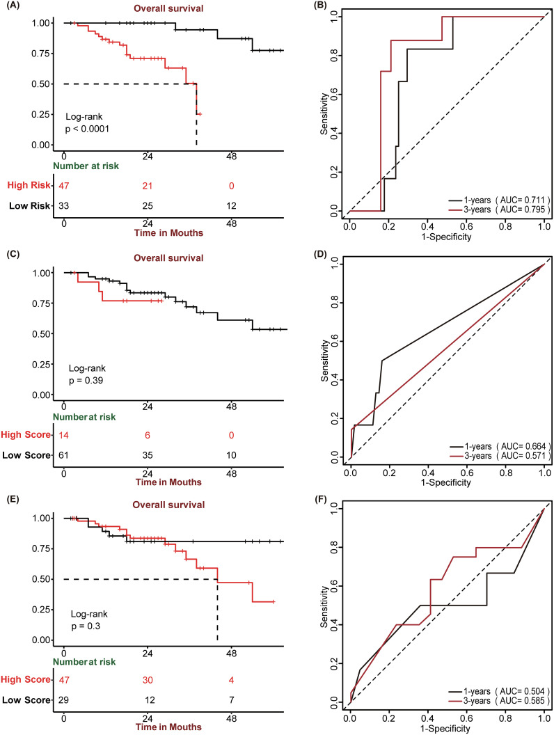
基于IHC风险评分分组,高风险组预后显著更差(图7A),1年和3年AUC分别为0.711和0.795(图7B)。传统标志物GPC3和CK19无显著预后差异(图7C-F)。

图7
单变量Cox回归分析的结果显示,AST、childpugh、肿瘤大小、血管侵犯、BIRC5、EPO和风险组之间的生存存在显著差异。在TCGA-LIHC队列中,STC2和BIRC5的表达水平和风险评分与PDL1的表达水平呈正相关(图8A,B,E,F),表明STC2和BIRC5都可以促进癌细胞上PDL1的表达,从而促进肿瘤免疫逃逸。然而,EPO或GLP1R与PDL1之间没有明显的相关性(图8C,D)。进一步探索了STC2和BIRC5调节PDL1的潜在机制。由于基因表达通过miRNA的潜在相互影响,使用multiMIiR包筛选了TarBase数据库中已验证与STC2、BIRC5和PDL1结合的miRNA。共有87个miRNA靶向PDL1,其中PDL1和STC2之间有61个共享miRNA,PDL1和BIRC5之间有48个共享miRNA(图8G,H)。

图8
总结:本研究开发了一个基于四种关键免疫相关基因(STC2、BIRC5、EPO和GLP1R)的预后模型SIR-PS,该模型在预测HCC预后和免疫治疗反应方面表现出优异性能。通过空间转录组分析、细胞实验和组织芯片验证,证实了模型的可靠性。SIR-PS可作为HCC患者生存结果和免疫治疗反应的强大预后和预测工具,为HCC个体化免疫治疗提供新思路。