Nat Commun丨慢性内脏疼痛影响摄食行为的关键神经环路机制
2025-11-25 09:46点击次数:142
关键词:结肠炎症研究背景
慢性内脏痛常伴随食物偏好改变,影响患者生活质量,且慢性疼痛与摄食行为间的反馈机制尚不明确。PVH 和 ACC 是已知参与疼痛和摄食的脑区,但相关神经环路机制尚不清楚。

2025 年 7 月 1 日,苏州大学附属第一医院及苏州大学麻醉学研究所嵇富海教授、刘华跃教授团队与苏州大学神经科学研究所徐广银教授团队在《Nature Communications》杂志上发表了题为“Paraventricular hypothalamic input to anterior cingulate cortex controls food preferences in chronic visceral pain mice”的研究论文。该研究探讨了慢性内脏痛小鼠食物偏好改变的神经环路机制,发现下丘脑室旁核胆囊收缩素能神经元(PVHCCK)投射至前扣带皮层谷氨酸能神经元(ACCᴳˡᵘ)的环路可调节食物偏好。慢性内脏痛小鼠更偏好蔗糖,化学遗传学抑制该环路会减轻疼痛并使偏好从蔗糖转向脂质,此效应可被 ACC 中 CCKBR 激动剂逆转;激活该环路则增加疼痛并使偏好从脂质转向蔗糖,可被 CCKBR 拮抗剂逆转。同时,NCI 小鼠 ACC 中CCKBR 表达增加,且其在该环路调节中起重要作用,这为慢性内脏痛的治疗提供了潜在靶点。
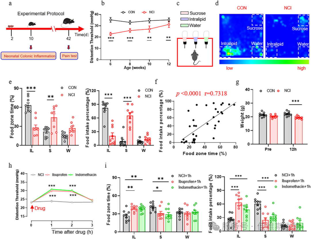
慢性内脏痛导致食物偏好改变
通过新生鼠结肠炎症(NCI)诱导慢性内脏疼痛,测量6-12周龄小鼠的结肠直肠膨胀(CRD)阈值,得出NCI小鼠的CRD阈值显著低于对照组(CON)小鼠,表明模型成功建立。其次,通过自由摄食实验发现,食物摄入比例与停留时间在食物区内呈正相关。与对照组小鼠相比,NCI组小鼠体重显著减轻。经腹腔注射常规镇痛剂后,NCI诱导的慢性内脏疼痛得到缓解,与治疗前相比,NCI组小鼠经药物处理后脂质摄入量显著增加。综上,慢性内脏疼痛会导致小鼠食物偏好的改变(图1)。

图1 慢性内脏疼痛导致食物偏好的改变
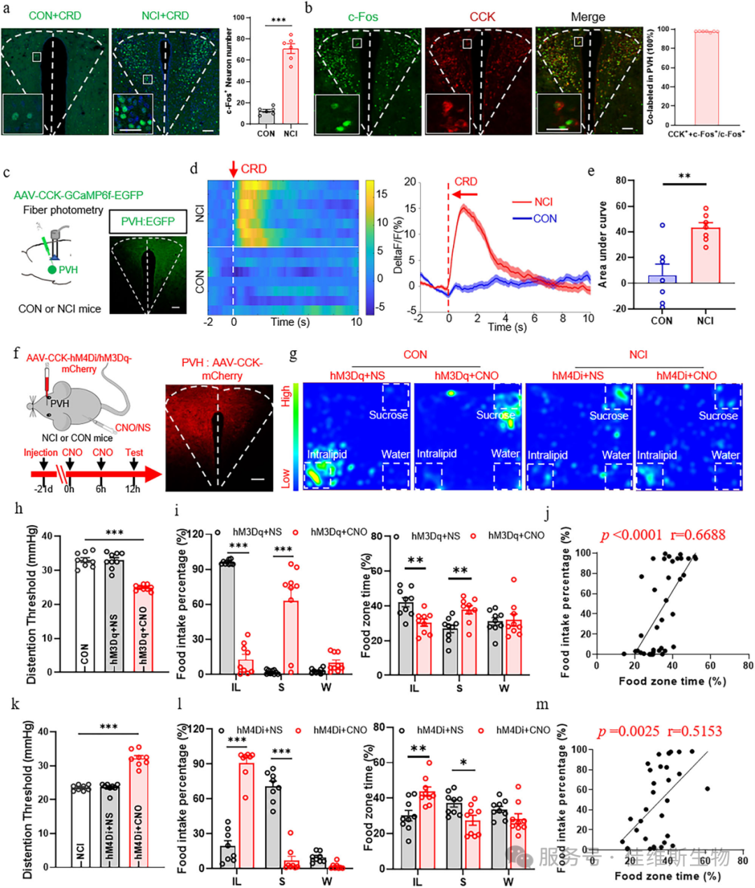
PVHCCK神经元参与调节慢性内脏疼痛诱导的小鼠食物偏好变化
为探究PVH是否参与NCI诱导的慢性内脏高敏感性,通过比较小鼠PVH中c-Fos的表达水平,发现NCI 小鼠 PVH 中 c-Fos 表达细胞数在多次 CRD 刺激后显著增加,且多数 c-Fos 阳性神经元与 CCK 抗体共标。为阐明PVHCCK神经元在内脏疼痛感知中的功能作用,通过钙成像法,将AAV2/9-CCK-GCaMP6f-EGFP病毒注射至PVH区域,用于标记NCI组和CON组小鼠的CCK神经元。结果显示,经相同程度CRD刺激的NCI组小鼠Ca2+活性显著高于CON组。随后膜片钳技术检测发现,当施加相同电流刺激时,NCI组小鼠CCK神经元的放电频率显著高于CON组。CCK神经元的动作电位半宽和动作电位频率显著高于CON组。接下来作者将AAV2/9-CCK-hM3Dq-mCherry和AAV2/9-CCK-hM4DimCherry注射到CON小鼠和NCI小鼠的腹侧被盖区对PVHCCK神经元进行基因编辑。通过化学遗传学激活CCK神经元显著降低了CON小鼠的条件反射阈值(CRD),使食物偏好从脂质转向蔗糖;抑制则增加 NCI 小鼠 CRD 阈值,使偏好从蔗糖转向脂质。综上,PVHCCK神经元参与调节慢性内脏疼痛诱导的小鼠食物偏好变化(图2)。

图2 PVHCCK编码慢性内脏疼痛引起的食物偏好变化
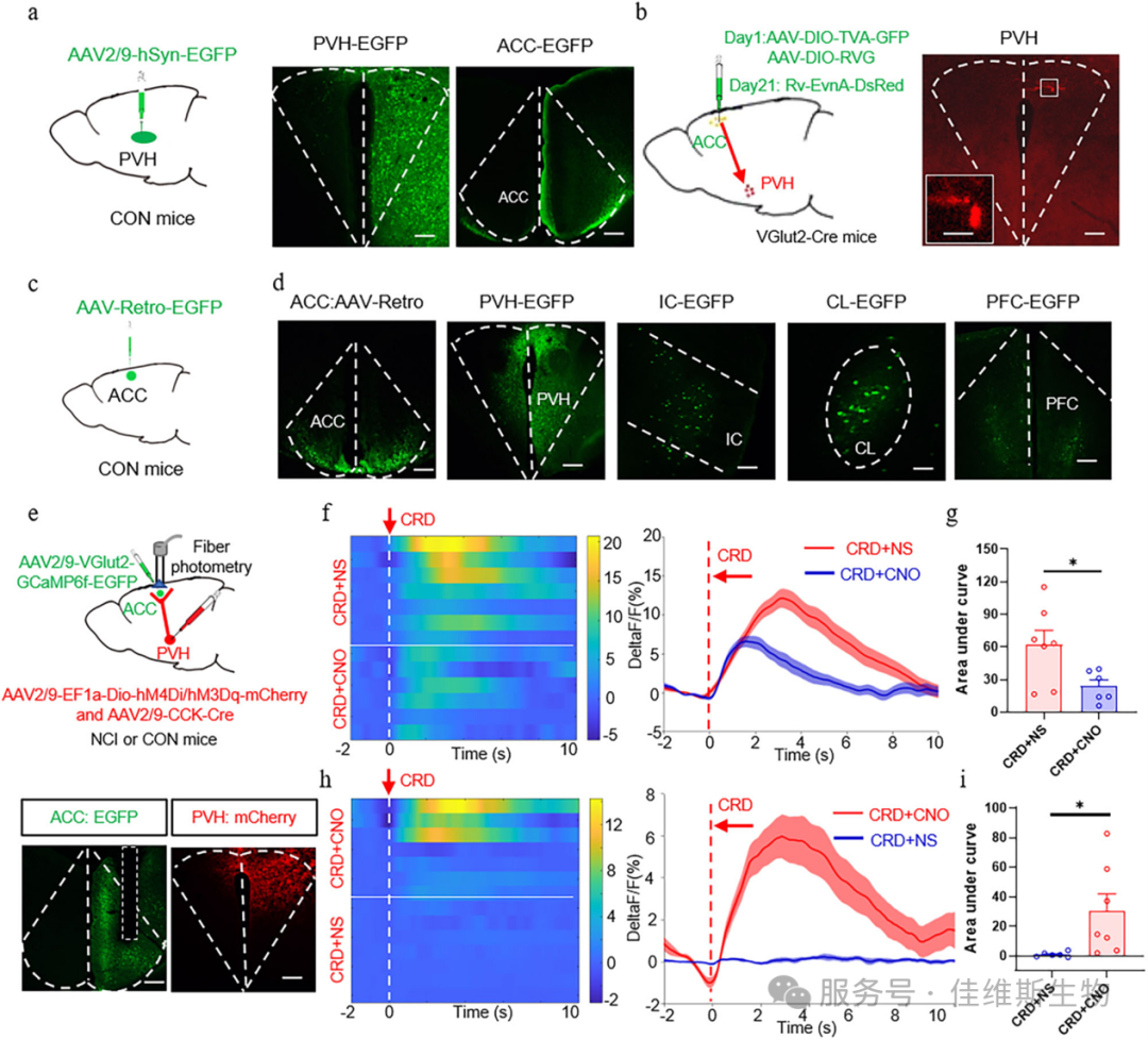
PVHCCK-ACCGLU环路的作用
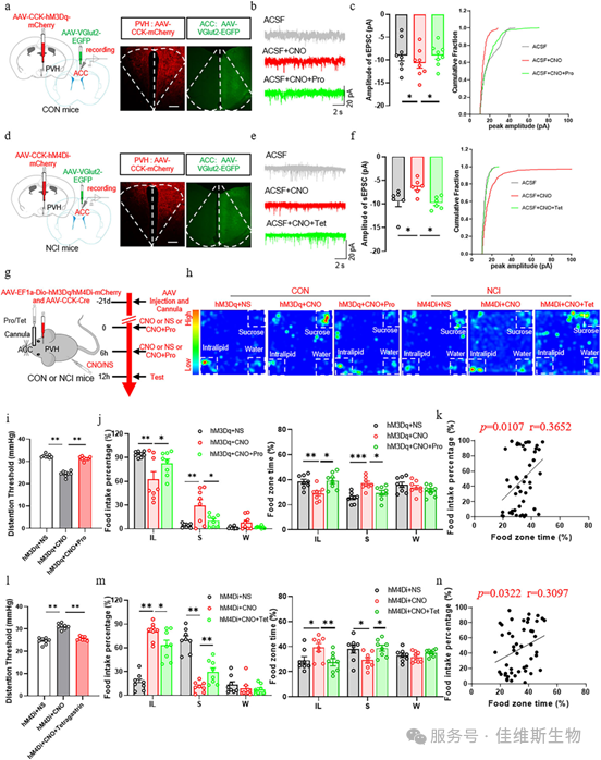
为明确PVH与VH区神经元在慢性内脏疼痛中的神经环路关系,作者首先通过将顺行示踪病毒AAV2/9-hSyn-EGFP注射至PVH区域,显示 PVH 神经元投射至 ACC。为进一步探究PVH与ACC的连接机制,作者在VGlut2-Cre小鼠中进行了基于单突触传播的狂犬病病毒逆行示踪实验,结果显示ACC的谷氨酸能神经元与PVH存在连接。为验证PVH-ACC通路,作者向ACC注射逆行示踪病毒,不仅在ACC,还在前额叶皮层、屏状核、岛叶皮层及PVH区域均观察到GFP标记信号。进一步探究ACCGlu神经元是否直接接收来自PVHCCK的投射信号。通过向PVH区域注射AAV2/9-EF1a-Dio-hM4Di/hM3Dq-mCherry和AAV2/9- CCK-Cre病毒标记CCK神经元,同时向NCI组和CON组小鼠的ACC区域注射AAV2/9-VGlut2-GCaMP6f-EGFP病毒标记Glu神经元。数据显示,在相同CRD条件下,hM4Di+CNO小鼠的Ca2+抑制水平显著低于hM4Di+NS小鼠。而hM3Dq+CNO小鼠在相同CRD刺激下的Ca2+活性则显著高于hM3Dq+NS小鼠。综上,PVH中的CCK阳性神经元可能在调节ACCGlu中起调节作用(图3)。

图3 PVHCCK神经元投射到ACCGlu神经元
JARVIS
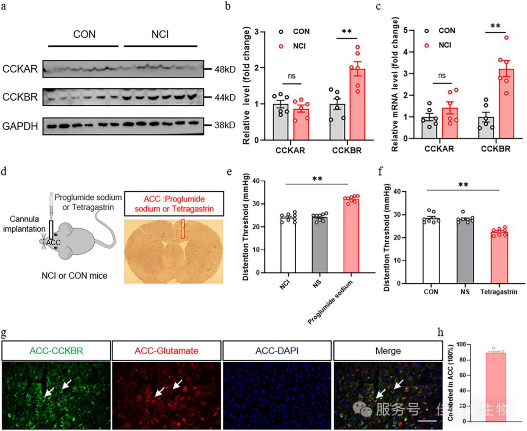
CCKBRs 的介导作用
通过神经化学诱导(NCI)小鼠慢性内脏疼痛,结果显示,与对照组(CON)小鼠相比,NCI组小鼠双侧ACC区域的CCKB受体(CCKBRs)在蛋白和mRNA水平均显著升高。然而,CCKA受体(CCKARs)的蛋白和mRNA水平在任一侧ACC区域均未显著上调(图4)。

图4 NCI小鼠中CCKBRs的ACC表达增加
为了研究CCKBRs参与NCI小鼠慢性内脏疼痛的分子机制。结果表明,ACC中PVHCCK末梢的雷酸盐激活显著增强了ACCGlu中sEPSCs的频率和振幅;CNO诱导的ACC中PVHCCK神经末梢激活显著降低了食物限制阈值;雷酸盐抑制ACC中PVHCCK神经末梢显著提高了食物限制阈值。以上效应可通过相应激活/抑制ACC中CCKBRs进行逆转。综上,ACC中CCKBRs的过度活跃可能参与了NCI小鼠慢性内脏疼痛及其后续食物偏好改变的过程(图5)。

图5 CCKBRs介导PVHCCK-ACCGlu环路在慢性内脏疼痛诱导的食物偏好变化中的调节作用
总结
在慢性内脏疼痛小鼠模型中,腹侧腹内侧核丘脑皮层丘脑核(PVHCCK)神经元参与了饮食偏好的调节。进一步研究发现,PVHCCK神经元直接激活前扣带回谷氨酸能神经元(ACCGlu),从而影响NCI小鼠的饮食选择。当抑制ACG小鼠中PVHCCK神经末梢时,不仅缓解了慢性内脏疼痛,还改变了其进食行为。这些发现为理解慢性内脏疼痛与饮食偏好之间的关联提供了新视角。
参考来源
Xu QY, Kong Y, Meng XW, Peng K, Yu Y, Song SY, Yang YF, Liu HY, Xu GY, Ji FH. Paraventricular hypothalamic input to anterior cingulate cortex controls food preferences in chronic visceral pain mice. Nat Commun. 2025 Jul 1;16(1):5943. doi: 10.1038/s41467-025-61178-2. PMID: 40593837; PMCID: PMC12217335.

本周
本月
本年
LetPub发布最新SCI影响因子查询及期刊投稿分析系统
ELISpot试剂盒限时特惠!一口价低至500元,加赠免费读板服务
草甘膦(glyphosate)酶联免疫分析(ELISA)试剂盒使用说明书
应用gentleMACS™灌流技术从脂肪肝小鼠模型高效分离肝细胞与非实质细胞
单个细胞也能提取核酸?超全干货教你微量样本发高分(含完整电子版宝典资料))
链脲佐菌素 (Streptozotocin,STZ)-糖尿病动物模型造模
LetPub完整SCI影响因子、期刊分区查询系统
研究思路 | 多组学专题——如何进行转录组+蛋白组关联分析?
Elabscience® 从原料到标记,打造属于中国自己的流式抗体品牌
淋巴细胞百分比偏低原因解析
- 促销公告
- 更多 ›


