微波辐射诱导iPSC-CMs中NF-κB介导的自主炎症反应的时间研究
研究背景:
微波辐射是一种频率介于300MHz至300GHz之间的电磁波,广泛应用在各个领域,包括卫星通信、军事雷达系统、医疗领域等。微波技术支撑着现有技术运转,也为未来技术突破提供了可能。然而,这一技术的普及也伴随着健康隐患。
研究证明微波辐射与心脏损伤之间存在关系。炎症反应可能在辐射损伤早期发挥关键作用,炎症在心血管系统病理生理过程中的核心作用已得到充分证实,但微波辐射触发心肌炎症的触发机制、关键调控节点以及与已知损伤通路的相互作用尚未明确。
在电磁生物学领域,关于微波辐射诱导的心肌炎症反应的研究仍然较少,尤其是涉及来自人体模型的生物学数据的研究。在此背景下,并考虑到现有研究的局限性,北京放射医学研究所Jing Zhang教授团队在《Ecotoxicology and Environmental Safety》杂志发表题目为“A temporal study on NF-κB-mediated autonomous inflammatory response in iPSC-CMs induced by microwave radiation”的文章,本研究提出一个核心假设:微波辐射的非热效应可能激活特定的关键炎症信号通路,促使特定炎症因子的有序释放,从而引发心肌细胞的亚临床炎症反应和功能损伤。
为了验证这一假设,该研究建立一个严格控制温度的微波辐射模型,该模型模拟实际暴露条件,同时排除热效应。通过对iPSC-CMs的存活能力、超微结构、钙信号传导以及电生理功能的全面评估,系统分析炎症因子的表达模式并追踪上游调控途径,本研究旨在描绘炎症反应的时序演变过程,从而揭示微波辐射诱发心肌损伤的新型机制,为精确评估相关健康风险及基于炎症动态调节制定有针对性的保护策略提供新的科学依据。
研究结果:
3.1 微波辐射导致心肌细胞活力下降及超微结构受损
本研究发现,在正常培养条件下心肌细胞的状态是稳定的。微波照射后,细胞活力呈现出动态变化。1小时细胞活力显著下降(p < 0.001),大量线粒体受损,线粒体肿胀,出现空泡状结构,嵴结构消失,表明此时细胞受到辐射的影响很大。3小时和6小时后,大量线粒体自噬现象出现并持续扩大,破坏了线粒体融合,并通过自噬体进一步清除,而正常的线粒体则继续正常运转,这表明细胞在受到微波辐射后具有一定的自我修复能力。

图1. 心肌细胞活动及电子显微镜下的变化
3.2 微波辐射引起的钙瞬变异常及电生理紊乱
心肌细胞与其他细胞最显著区别在于它们能够自主跳动。观察其电生理功能的变化有助于揭示炎症引发的心脏损伤的新机制。CaTD90 指的是钙瞬变持续到90%所用的时间。结果表明,与对照组相比,在微波辐射后3小时和6小时,Ca2+激活时间先减少后增加(p < 0.001),Ca2+激活速度在1小时和3小时显著降低(p < 0.001)。在放疗组中,微波辐射后1小时、3小时和6小时,Ca2+瞬变幅度先降低后升高,Ca2+激活幅度在微波辐射后1小时、3小时和6小时增加。CaTD90先增加后减少(p < 0.001)。
图2. 微波照射后iPSC-CMs的电生理检测
3.3 微波辐射能够导致炎症因子表达的紊乱
研究以30个样本为对象,经内部质量控制后,主成分分析显示各组样本在低维空间呈簇状分布。差异蛋白数量上,炎症因子升高样本先增后缓减,降低样本数量减少。三个时间点检测到CXCL11和CCL3两种高表达差异蛋白,未来将持续关注。绘制微波辐射后1、3、6小时92种炎症因子表达热图,以红蓝颜色阶梯展示表达高低及聚集模式。放疗组中,1、3小时IL-6升高、MCP-1降低;6小时CCL4升高、VEGFA降低,且VEGFA升高与CCL3降低更显著。上述表达动态与此前结构功能异常一致。
图3. 微波辐射后iPSC-CMs炎症因子的表达情况以及炎症因子的差异表达情况
3.4 MCP-1和VEGFA对微波诱导的iPSC-CMs有显著影响
此部分研究绘制各时间点差异表达蛋白质箱形图,清晰展示炎症因子中位数、四分位距及异常值,并选取各时间点高表达蛋白进行WB检测。微波辐射1小时,辐射组MCP-1定量显著低于对照组(p<0.05);3小时,VEGFA蛋白含量显著降低(p<0.05);6小时,VEGFA表达显著增加(p<0.01)。结合多种检测方法,全面分析辐射后1、3、6小时炎症因子及MCP-1、VEGFA的表达,发现部分炎症因子存在显著动态变化。后续将分析这些因子对心肌细胞的影响,及其与损伤效果时间线的关联,以深入挖掘损伤机制。
图4. 微波辐射后iPSC-CMs中炎症因子的差异表达情况
3.5 IL-6和CXCL11是微波辐射诱导iPSC-CMs发生变化过程中的主要炎症因子
研究探讨微波辐射后1、3、6小时iPSC-CMs中炎症因子差异表达及关键因子变化。PPI网络核心节点随时间转换:1小时为IL-6,3小时为IL-8,6小时为CXCL11。多因素分析揭示炎症修复网络动态平衡,iPSC-CMs通过上述核心因子时间性转换调节炎症反应。CCL3持续降低,CXCL11先降后升,IL-6仅1小时升高,IL-8、MCP-1 1-3小时降低,VEGFA 3小时降、6小时升。结合损伤效应梳理机制,各时间点因子呈特征性变化,反映炎症反应的时序调控规律。
图5. 微波照射后iPSC-CMs中不同表达的炎症因子之间的相关性
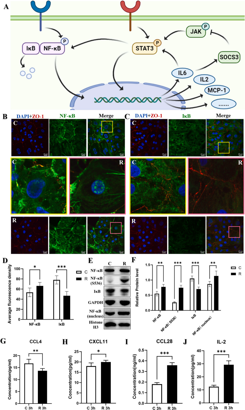
3.6 早期的NF-κB转录会促使微波辐射启动炎症反应程序
本研究用GO和KEGG分析差异炎症分子:1小时GO富集“炎症反应”等,KEGG凸显NF-κB通路驱动急性炎症;3小时GO为“免疫细胞趋化”,NF-κB协同趋化因子,IL-8异常致细胞损伤;6小时炎症减弱,进入修复阶段。辐射后NF-κB核转移,IκB降解,证实经典通路时相性激活。ELISA验证CCL28、IL-2、CXCL11升高,CCL4降低。研究揭示微波辐射通过NF-κB通路引发“损伤-修复”平衡,早期IL-6致损伤,后期CXCL11/VEGFA介导修复,构建多维病理网络,提供调控靶点。

图6. 微波辐射后iPSC-CMs中差异表达炎症因子通路的免疫染色及相关炎症因子的检测



