喜讯:IPHASE携手宾夕法尼亚大学开发新抗体!
近期IPHASE联合宾夕法尼亚大学佩雷尔曼医学院在Antibody Therapeutics(IF=4.56)杂志共同发表了题为《Development of a novel humanized anti-TSLP monoclonal antibody HZ-1127 with anti-allergic diseases and cancer potential》的文章,研究开发出一种新型人源化抗TSLP单克隆抗体HZ-1127,并检测了其结合亲和力、特异性和抑制TSLP的能力。
胸腺基质淋巴生成素(TSLP)是IL-2细胞因子家族的一员,TSLP-TSLP受体(TSLPR)通路的失调与过敏性疾病以及多种癌症(包括实体瘤和血液学肿瘤)的发病有关。因此,使用抗体特异性结合TSLP是治疗过敏性疾病和癌症的潜在策略。目前FDA批准人源抗TSLP单抗Tezepelumab用于治疗严重哮喘。
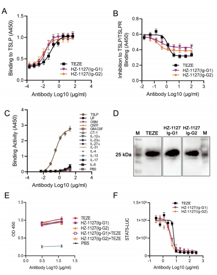
IPHASE在这项研究中首次开发了一种新的人源抗TSLP单克隆抗体HZ-1127,其具有特殊的亲和力和特异性,可以选择性结合TSLP细胞因子。与Tezepelumab相比,二者在TSLP上结合的表位是高度相似的,HZ-1127具有更强的阻断TSLP和TSLPR相互作用的效力。同时在抑制TSLP诱导的STAT5激活及CCL17、CCL22趋化因子分泌中,HZ-1127也表现出优于Tezepelumab的效应。HZ-1127可能成为过敏性疾病和癌症的潜在治疗剂。
这项研究中涉及到的抗体开发技术及实验中用到的相关重组蛋白、抗体等均由IPHASE提供。

图1:单抗HZ-1127的鉴定

图2:在PBMCs中分析抑制TSLP诱导的CCL17和CCL22趋化因子分泌

图3:HZ-1127和Tezepelumab对TSLP信号抑制作用示意图
发 文 章 得 奖 励
凡使用本公司产品,在国内及国际刊物上发表论文(论文发表日起一年内),并注明产品属于IPHASE BIOSCIENCES Co.,Ltd. / 汇智和源生物技术(苏州)有限公司所有,即可申请奖励。根据发表刊物影响因子不同,给予不同金额奖品:
非SCI论文及IF≤5分,500元礼品;
5分<IF≤8分 800元礼品;
8分<IF≤10分 1000元礼品;
IF≥10分 2000元礼品;
注:①礼品卡也可兑换同等金额产品购买抵用券;
②如遇我司公司名称书写不规范或不是第一作者等情况,对应给予奖品金额将发放50%;
活动多多,礼品丰厚,快来参与吧!
关 于 我 们
汇智和源,致力于为创新药研发企业及生命科学研究机构提供高品质的生物试剂,IPHASE为公司核心品牌,品牌宗旨“Innovative Reagents For Innovative Research”。

本周
本月
本年
LetPub发布最新SCI影响因子查询及期刊投稿分析系统
ELISpot试剂盒限时特惠!一口价低至500元,加赠免费读板服务
草甘膦(glyphosate)酶联免疫分析(ELISA)试剂盒使用说明书
链脲佐菌素 (Streptozotocin,STZ)-糖尿病动物模型造模
LetPub完整SCI影响因子、期刊分区查询系统
淋巴细胞百分比偏低原因解析
应用gentleMACS™灌流技术从脂肪肝小鼠模型高效分离肝细胞与非实质细胞
研究思路 | 多组学专题——如何进行转录组+蛋白组关联分析?
单个细胞也能提取核酸?超全干货教你微量样本发高分(含完整电子版宝典资料))
如何正确使用基因/蛋白质的名称格式(大写与斜体的使用)
- 促销公告
- 更多 ›


