联合破坏 T 细胞炎症调节因子 Regnase-1 和 Roquin-1 可增强工程化 T 细胞的抗肿瘤活性
2023-10-23 09:14点击次数:677
关键词:近期,宾夕法尼亚大学佩雷尔曼医学院的研究人员证明,联合破坏 T 细胞炎症调节因子 Regnase-1 和 Roquin-1 可增强工程化人类 T 细胞在实体瘤中的抗肿瘤活性。该研究发表在《PNAS》期刊上。
该团队使用 CRISPR-Cas9 基因编辑技术,在具有两种不同免疫受体的健康供体 T 细胞中单独或一起敲除 Regnase-1 和 Roquin-1,目前正在 I 期临床试验中研究这两种受体:靶向间皮素的 M5 CAR (mesoCAR ) ) 和 靶向NY-ESO-1 的 8F TCR (NYESO TCR)。
经过 CRISPR 编辑后,T 细胞被扩增并输注到实体瘤小鼠模型中,研究人员观察到,与单独敲除 Regnase-1 相比,双基因敲除(DKO)产生的工程化 T 细胞数量至少是其 10 倍,并且抗肿瘤免疫活性和抗肿瘤免疫活性均有所提高。
实验将人胰腺腺癌细胞系AsPC1细胞皮下植入NSG小鼠的右侧并生长直至形成大的已建立肿瘤(约250mm 3)并用亚百万剂量的CAR+T细胞治疗(图2A )。在这种治疗方案下,无处理的空白对照组(Mock) CAR-T 细胞表现不佳,在体内没有表现出显著的扩增,导致 26 只小鼠中只有 1 只小鼠的肿瘤完全清除(3.8%)(图 2 B 和D)。相比之下,DKO CAR-T 细胞非常有效,超过 92% 的小鼠肿瘤被完全清除(图 2B )。单独敲除Regnase-1或Roquin-1也增加了抗肿瘤功能,导致肿瘤完全清除率分别为85%和59%(图2B )。治疗 4 周后,与对照组相比,所有 KO CAR-T 细胞组均增强了肿瘤负荷控制,并在外周血中显示出更大的 T 细胞扩增(图 2 C和D)。值得注意的是,DKO 细胞扩增最多,中位数约为 10 4 T 细胞/μL 血液,比模拟 CAR-T 细胞高几个数量级,其次是 Reg1-KO 和 Roq1-KO,中位数分别约为 10 3 和 10 2 T细胞/μL 血液(图 2 D) 。外周血中的KO细胞主要是CD8+,而对照组少于20%的是CD8+(图2E )。因此,与对照组 CAR-T 细胞相比,所有 KO CAR-T 细胞均延长了生存期,其中 DKO 和 Roq1-KO CAR-T 细胞在 0.5 × 10 6 CAR+ T 细胞剂量下表现出最大的生存期延长(图2 F )。Reg1-KO 和 DKO 治疗组的小鼠死亡并不是由于肿瘤负荷,而是由于血液中 T 细胞的极度增殖。为了尝试减轻这种毒性,实验滴定了 DKO CAR-T 细胞的剂量,发现通过将剂量降低 5 倍和 10 倍,能够减少扩增程度并避免毒性,同时仍保留更大的抗肿瘤作用活性高于原始剂量下的模拟 CAR-T 细胞。

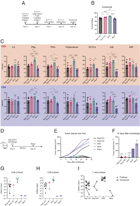
为了进一步评估持久性 KO 细胞的功能,实验使用连续再刺激的体外模型来概括长期抗原暴露的情况(图 3 A)。用经过辐照的 K562-Meso 刺激四次后,对 mesoCAR-T 细胞的细胞毒性和细胞因子功能进行了测定。虽然在此再刺激模型中KO和Mock CAR-T细胞之间没有明显的增殖趋势,但DKO CAR-T细胞在连续刺激后表现出更大的细胞毒性(图3B )。细胞内细胞因子染色还显示,连续再刺激后,CD4 和 CD8 DKO T 细胞中的细胞因子(IL2、IFNg、TNFa)和效应分子(CD107a、GrB)功能增强(图 3 C )。具体地,DKO细胞更加多功能(IL2+IFNg+TNFa+),表达更多CD107a、GrB和Ki67(图3C )。实验还通过在小鼠中进行肿瘤再攻击实验来测试 KO CAR-T 细胞的功能持久性,该实验证明了先前功效研究中肿瘤完全清除。这些小鼠在原始肿瘤的相对侧(左)侧翼再次接受2×10 6 AsPC1细胞的攻击,每周测量一次,并在3周后放血(图3D )。所有先前接受 KO CAR-T 细胞治疗的小鼠均表现出持续的肿瘤负荷控制,肿瘤负荷接近 0mm 3到第 21 天时,肿瘤大小有所增加,而之前用模拟 CAR-T 细胞治疗的小鼠显示出与未接受治疗的小鼠对照相似的肿瘤生长动力学(图 3 E和F)。再次攻击后第 21 天对外周血中 T 细胞的定量显示,与模拟细胞相比,先前接受 KO 细胞治疗的小鼠中 CD4 和 CD8 T 细胞数量有所增加,其中在先前接受 DKO CAR-T 治疗的小鼠中观察到的 T 细胞数量最多细胞(图3 G和H)。有趣的是,原发性肿瘤攻击后21天和肿瘤再攻击后21天外周血中T细胞的计数表明,用KO细胞治疗的小鼠,特别是用Reg-1 KO和DKO CAR-治疗的小鼠,通常维持高T细胞水平(图3I )。对使用 Reg1-KO 和 Roq1-KO CAR-T 细胞治疗但未再次攻击的小鼠进行的分析表明,存在更为复杂的现象,一些小鼠在初次肿瘤攻击后 21 天仍保持与初始肿瘤攻击后 21 天相似的水平,而另一些小鼠则显示 T 细胞数量大幅减少。这些结果表明,在实体瘤模型中,Regnase-1和Roquin-1的敲除有助于更持久的效应器功能和增强的抗肿瘤功能,支持这样的假设:联合破坏这些免疫调节蛋白可以增强工程化T细胞在实体瘤模型中的功能。
图3:Regnase-1 和 Roquin-1 双敲除可增强功能持久性。
总之,这些结果通过探索炎症调节因子的多重破坏作为增加工程化 CAR 和 TCR-T 细胞效应器功能的一般策略,为实体瘤 T 细胞疗法的设计提供新思路。

本周
本月
本年
- 促销公告
- 更多 ›
你可能感兴趣的产品
- GLIPLTTMHIGK TIM-3结合肽 干扰 TIM-3 与 TIM-3 主要配体Gal-9 的结合,从而增强 T 细胞活性
- 人 T 细胞免疫调节因子 1 (TCIRG1) ELISA试剂盒Human T-Cell, Immune Regulator 1 (TCIRG1) ELISA Kit
- FyMeso人间充质干细胞无血清培养基(chemical defined)
- 冷冻研磨仪/低温冷冻研磨仪/组织研磨仪
- 美国PE耗材配件珀金埃尔默GC色谱耗材
- 外泌体提取纯化试剂盒(组织、细胞上清、血液、尿液等)
- RNA快速提取试剂盒(带DNA清除柱 )
- BVC professional 真空吸液系统(废液处理器)
- 链酶蛋白酶浓缩液(20X)
- 氘灯Waters 486 D2 lamp 2000时
- Merck默克化学试剂一级代理
- 感光细胞转录因子TULP3抗体


