肿瘤免疫研究整体服务
2022-11-11 09:19点击次数:589
关键词:肿瘤肿瘤免疫
细胞癌变过程中会产生肿瘤抗原,诱导机体产生免疫应答,清除癌变的细胞。然而癌变细胞依然能够通过各种机制逃脱免疫系统监视,最终发展成恶性肿瘤。
肿瘤免疫治疗目的在于使免疫系统重新识别肿瘤细胞。目前肿瘤免疫治疗的方法包括:免疫检查点抑制剂、过继细胞治疗、溶瘤病毒、癌症疫苗、细胞因子等。抗PD-1/PD-L1/CTLA-4药物、嵌合抗原受体T细胞(CAR-T)已经应用于临床,然而免疫检查点抑制剂的患者响应率较低且易复发,CAR-T对实体瘤效果不佳。优化治疗方案和开发新药的研究仍然任重道远。
研究思路
研究肿瘤免疫的目的,是希望优化现有的治疗方法,同时寻找新的靶点,研究思路可从以下三个角度出发:
(1)靶向肿瘤细胞,使其被免疫系统识别;
(2)靶向肿瘤周围免疫系统,使其正常化;
(3)靶向肿瘤微环境中免疫抑制因子,重塑肿瘤免疫微环境。
基础科研技术服务
肿瘤研究模型
构建肿瘤细胞系
构建肿瘤动物模型
肿瘤相关免疫细胞研究
定位:免疫荧光/免疫组化
定量:流式分析/免疫印迹
分离:流式分选/磁珠分选
筛选差异表达基因:二代测序/文库筛选/蛋白组学
基因功能缺失/获得细胞系:过表达/敲除/敲低/敲入/点突变
功能机制研究:体内、体外功能验证/常规分子机制实验
免疫检查点研究
免疫检查点PD-1, PD-L1,CTLA-4相关病毒产品
免疫检查点相关稳定表达细胞系(过表达/敲入/敲除/敲低/点突变)
PD-1/PD-L1人源化小鼠模型
新型免疫检查点筛选/验证
联合用药研究
过继细胞治疗研究
CAR-T慢病毒产品
免疫活性细胞研发/改造
免疫活性细胞药效/毒理评价
溶瘤病毒研究
溶瘤病毒研发/改造
溶瘤病毒药效/毒理评价
研究案例

数据节选
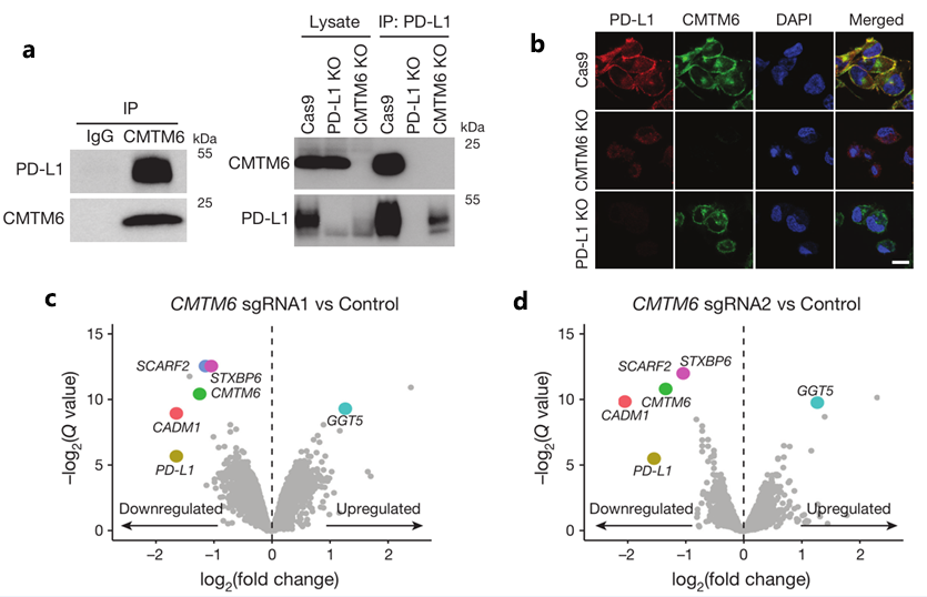
1.CMTM6调节PD-L1表达
筛选目标基因:将sgRNA文库导入胰腺癌细胞系,流式筛选PD-L1低表达细胞,给予IFN-γ刺激。DNA测序,富集相关sgRNA,发现在无IFN-γ存在的情况下CMTM6是PD-L1唯.一的调节因子。
验证:将细胞中CMTM6敲除,用免疫印迹/流式等实验证明CMTM6敲除后PD-L1蛋白水平下降,但敲除PD-L1对CMTM6蛋白水平无影响。

2.CMTM6对PD-L1的调节具有特异性
分子互作:免疫沉淀实验证明CMTM6与PD-L1直接相互作用。
共定位:免疫荧光实验证明CMTM6与PD-L1共同定位与细胞膜。
组学:敲除CMTM6,利用TMT蛋白定量技术检测细胞膜上蛋白质组的变化,发现相较于其他蛋白,PD-L1表达显著下降。

3.CMTM6为PD-L1细胞内循环所必须
荧光标记PD-L1,37℃培养数小时,流式检测PD-L1残留,发现敲除CMTM6,PD-L1残留量明显降低。同样,免疫共沉淀实验显示同样的结果。
流式/免疫共沉淀/免疫引进实验结果表明加入溶酶体酸化抑制剂(ConA)可以有效抑制敲除CMTM6引起的PD-L1降解。

4.CMTM6通过改变PD-L1表达水平调节肿瘤特异性T细胞活性
病人来源黑色素瘤细胞(LM-MEL-53)与抗原特异性CD8+T细胞(NY-ESO-192-100)共培养,流式检测CD8+T细胞perfonin和TNF-α表达,ELISA检测细胞因子IFN-γ、IL-2表达量。结果表明敲除CMTM6,表达perfonin和TNF-α的CD8+T细胞比例增加,IFN-γ和IL-2表达量上升。
利用shRNA敲低小鼠黑色素瘤细胞CMTM6,再进行皮下移植,小鼠存活率显著提高,肿瘤明显减小。

如有相关实验需求,或了解更多产品服务,欢迎扫码咨询我们!




