T Clin Invest. (Q1,19.546) | RBMS1通过调控SLC7A11翻译从而调节肺癌铁死亡
2022-11-11 09:13点击次数:833
关键词:
发表期刊:The Journal of Clinical Investigation
影响因子:19.456
发表时间:2022年
发表单位:大连医科大学
样品类型:A549, NCI-H1299, and HEK293T cells,60例肺癌组织及其癌旁(用于免疫组化),7名NSCLC 样本和癌旁配对样品。
运用技术:CCK8,流式细胞术,定量蛋白组学,GSH检测,脂质过氧化检测,透射电镜、结构化照明显微镜(SIM)、免疫组化,RT-PCR,WB,CoIP,IP,IP-MS。
铁死亡是一种铁依赖形式的非凋亡性细胞死亡,由胱氨酸耗尽和大量脂质过氧化控制的膜损伤引起。铁死亡失调与人类癌症密切相关。SLC7A11是铁死亡的抑制因子,其表达和活性受多个层面的调控。在氧化应激下,转录因子NRF2与SLC7A11启动子区域的抗氧化反应元件 (AREs) 结合促进其转录。但铁死亡如何受翻译调控及其在肺癌进展过程中的作用却鲜有报道。RNA结合蛋白是细胞中一类重要的蛋白质,其通过特异性识别RNA,来参与多个层面的基因表达调控。重要的是,RNA结合蛋白能够调控多种癌症相关的生物学过程,包括凋亡、EMT以及自噬。自2012年以来,铁死亡相关研究井喷式发展,特别是在肿瘤治疗方面开发潜力巨大。但是RNA靶向蛋白是否参与并调控肿瘤细胞铁死亡这一问题一直以来鲜有报道。
2021年11月,来自大连医科大学团队在J Clin Invest.上发表原创文章“RBMS1 regulates lung cancer ferroptosis through translational control of SLC7A11”,全文首次报道了敲除RNA靶向蛋白RBMS1可以削弱铁死亡关键参与基因SLC7A11的翻译,进而减少了细胞对胱氨酸的摄取,最终促进铁死亡。同时还发现一种本可用于治疗抑郁症患者的小分子化合物——盐酸去甲替林可以显著抑制RBMS1的表达水平,进而促进细胞铁死亡。无论是RBMS1的敲除还是盐酸去甲替林处理都能为肺癌细胞的放射性治疗增敏。对肺癌的临床研究和治疗具有重要意义。

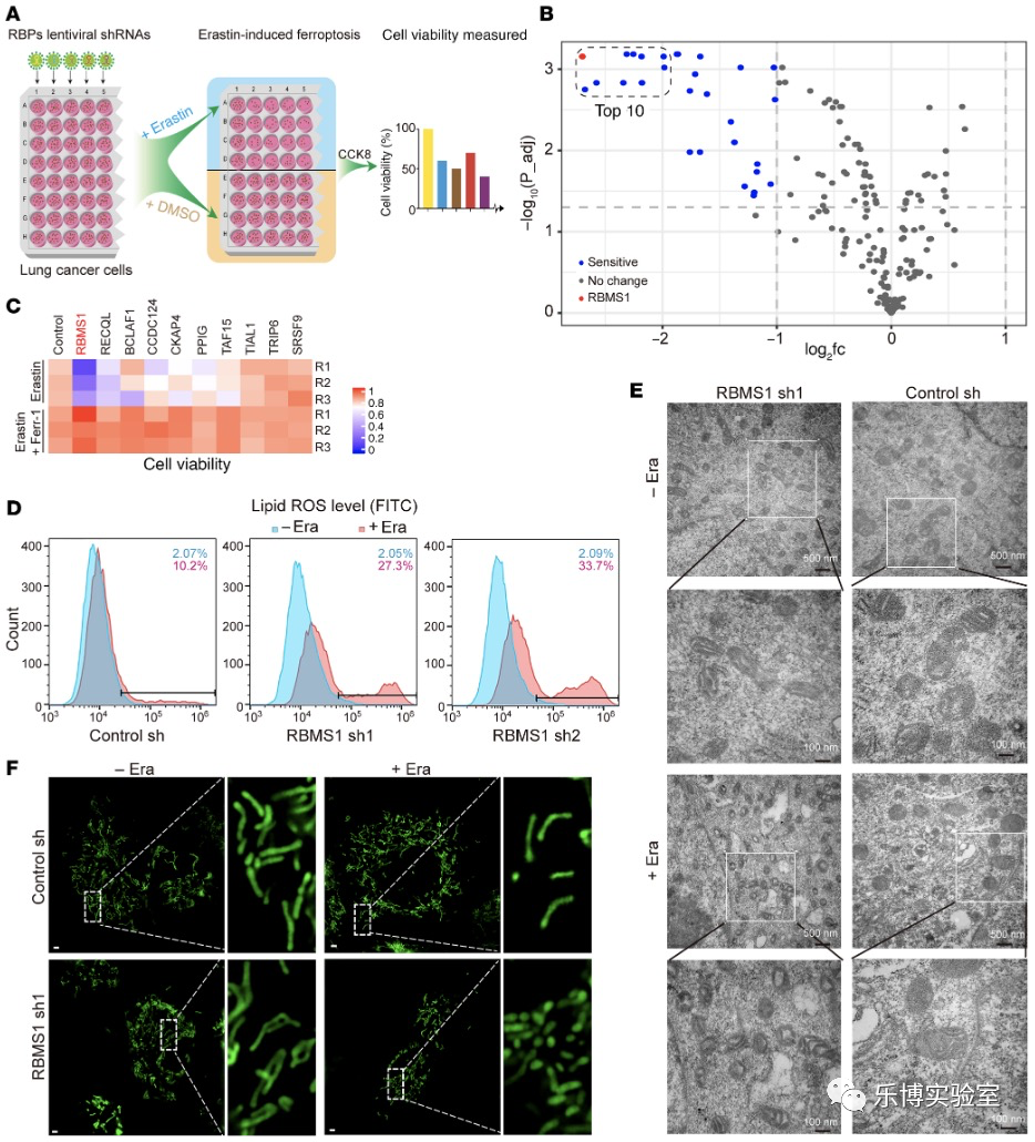
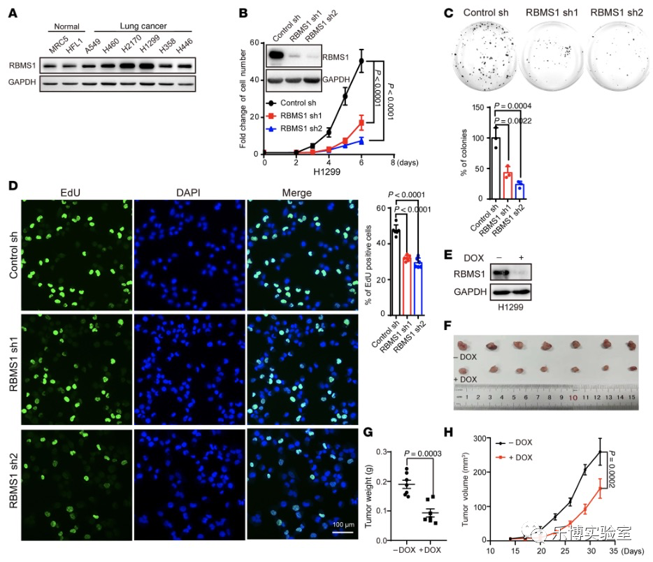
首先,作者通过RBP的shRNA文库进行了RNAi筛选,发现RBMS1缺失的A549肺癌细胞对erastin诱导的铁死亡极其敏感,且这个现象能被铁死亡抑制剂Ferrostatin-1(Ferr-1)阻止,RBMS1的敲低显着提高了erastin触发的出现典型的铁死亡形态特征。用TBH诱导铁死亡后细胞中RBMS1的缺失导致细胞死亡显著增加,且可以被Ferr-1抑制,但不能被细胞凋亡抑制剂Z-VAD-fmk或自噬抑制剂3-MA抑制,过表达RBMS1显著逆转了埃拉汀诱导的铁死亡,并显著减少了细胞死亡。通过免疫组化染色对临床样品进行佐证,发现过半的的肺癌样本RBMS1强染色或超强染色,而相邻肺组织只有不到5%的样品出现强染色或超强染色,与此同时还发现,高RBMS1表达水平的肺癌患者通常具有较高的临床分期肿瘤,对小鼠进行的检测也出现了类似结果。

随后,作者对肺癌细胞系进行了RBMS1水平检测,结果发现RBMS1在多种肺癌细胞系中显着增加,且RBMS1的耗竭显著抑制H1299和A549肺癌细胞的细胞生长。体内和体外实验也证实RBMS1耗竭的H1299细胞的生长速度更慢,肿瘤更小。对多西环素诱导的RBMS1耗竭或过表达的肺癌细胞进行了定量蛋白质组学分析,结果发现SLC7A11的蛋白水平在RBMS1耗尽后显著降低,过表达RBMS1也提高了SLC7A11的表达水平。在RBMS1敲低或RBMS1缺失的H1299肺癌细胞中恢复SLC7A11几乎完全抑制了erastin触发的细胞死亡,以及抑制了由低胱氨酸培养基引发的脂质过氧化并逆转了低胱氨酸培养基诱导的细胞死亡,RBMS1耗竭的肺癌细胞中恢复SLC7A11的表达可以部分恢复RBMS1敲低诱导的细胞生长抑制。集落形成试验和EdU染色判断,SLC7A11重新表达显着促进了RBMS1耗尽的肺癌细胞的增殖能力。

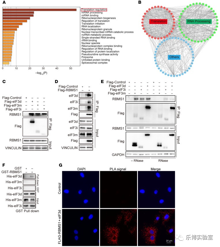
此外,结果还发现SLC7A11的mRNA水平不受RBMS1的影响,使用来自SLC7A11的不同启动子和UTR片段生成了四个翻译报告基因进行荧光素酶报告基因检测,发现肺癌细胞中耗尽的RBMS1显着抑制了荧光素酶报告基因SLC7A11-fluc-FL的活性。此外,荧光素酶只报告基因SLC7A11-fluc-T3的活性,在RBMS1耗尽的肺癌细胞中被显着抑制。蛋白组GO分析也发现相互作用蛋白主要富含多种翻译相关途径,包括翻译调节、翻译起始和核糖核蛋白生物发生。外源表达的RBMS1的免疫沉淀(IP)实验也鉴定了多个关键翻译调节因子,包括帽结合蛋白真核起始因子3d(eIF3d)、eIF3i和eIF3m。CoIP结果进一步证外源性eIF3d、eIF3i可以pulled down下来内源性RBMS1,外源表达的RBMS1也可以分pulled down H1299和A549细胞中的内源性eIF3d、eIF3i和eIF3m。连接分析(PLA)证实RBMS1确实与细胞质中的内源性eIF3d相互作用。

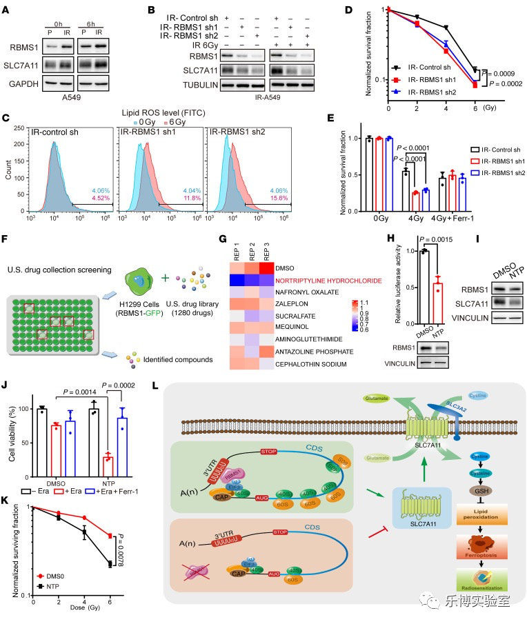
最后对7名患者中进行RBMS1和SLC7A11检测发现,与配对癌旁相比,NSCLC患者的RBMS1和SLC7A11蛋白水平显着增加,且二者呈正相关性。高SLC7A11的肺癌患者的总生存期更短。IR抗性A549细胞中RBMS1的敲低降低了SLC7A11的水平,脂质过氧化增加,辐射敏感性显著增加。NTP降低了RBMS1 在IR抗性A549肺癌细胞中的表达水平并显着抑制了肺癌细胞中荧光素酶报告基因SLC7A11-fluc-T3的活性,导致SLC7A11的水平降低。NTP显著促进了erastin诱导的细胞死亡,该现象能被铁死亡抑制剂Fer-1拯救,表明NTP的治疗也可以刺激铁死亡,NTP处理也使得抗IR肺癌细胞对辐射敏感。

参考文献



