在胰管腺癌中,LncRNA-PACERR通过与miR-671-3p和m6A-reader IGF2BP2相互作用诱导肿瘤前巨噬细胞
2022-05-30 15:57点击次数:838
关键词:胰腺导管腺癌(PDAC)是胰腺癌的主要类型,是最具侵袭性和致命性的消化道恶性肿瘤,预后极差。PDAC的严重预后与肿瘤微环境(TME)相关,其中组织相关的巨噬细胞(TAM)是PDAC TME中主要的免疫细胞。目前,有研究发现LncRNA-PACERR是PDAC TME中TAMs的关键调控因子,并揭示了其在细胞质和细胞核中的新机制。该研究于2022年5月7日发表在《Journal of Hematology & Oncology》,IF:17.388。
技术路线:

主要研究结果:
1. LncRNA-PACERR在TAMs中过表达,PACERR+ TAMs浸润升高与PDAC患者预后不良相关
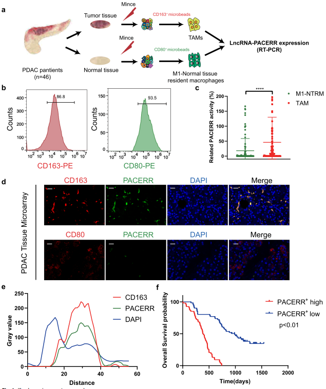
为了确定PDAC中TAMs中LncRNA-PACERR的表达水平,使用磁激活细胞分选(MACS)从46名PDAC患者的癌旁组织中分离出CD163+细胞和CD80+细胞,这些巨噬细胞的体积为0.5 cm3。通过流式细胞仪分析确保了分选细胞的高纯度(图1b)。对肿瘤组织和非肿瘤组织组成的PDAC组织微阵列(TMAs)的FISH免疫荧光分析表明,LncRNA-PACERR在TAMs中的表达明显高于正常组织常驻巨噬细胞(M1-NTRMs) (图1c,d),并且CD163和LncRNA-PACERR之间存在很强的共定位关系(图1e)。Kaplan-Meier分析显示LncRNA-PACERR+ TAMs高浸润与PDAC预后不良相关 (图1f)。综上所述,这些结果表明LncRNA-PACERR+ TAMs越多,PDAC预后越差。

图1 TAMs中LncRNA-PACERR表达在PDAC组织中被激活,与预后不良相关
2. LncRNA-PACERR+ TAMs具有M2极化巨噬细胞的特征,在体外和体内均能促进胰腺癌细胞的增殖、迁移和侵袭
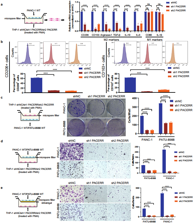
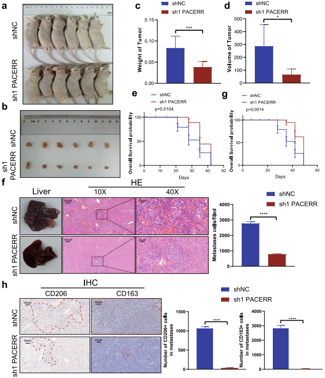
为了明确PACERR的功能,利用THP-1细胞系和PATU-8988/PANC-1细胞构建TAMs体外共培养模型(图2a)。qPCR分析证实,TAMs敲除LncRNA-PACERR后,M2巨噬细胞标志物CD206、CD163、Arginase-1、TGF-β、IL-10、IL-6表达水平下调(图2a)。流式细胞术显示,THP-1来源的TAMs中LncRNA-PACERR表达减少,导致CD206+和CD163+巨噬细胞比例降低(图2b)。基于克隆形成和CCK8实验,TAMs中LncRNA-PACERR敲低可抑制胰腺癌细胞增殖(图2c)。Transwell实验表明TAMs中LncRNA-PACERR增加了胰腺癌细胞的迁移和侵袭能力(图2d, e)。用两组小鼠来展示小鼠的预后,观察到LncRNA-PACERR敲低组小鼠的总生存期较阴性对照组小鼠更长(图3a-e)。对于转移小鼠模型,其皮下肿瘤模型和转移性肝细胞数量减少,CD163+细胞的数量和CD206 +细胞转移焦点在TAMs中LncRNA-PACERR敲除后降低(图3h-f)。

图2 LncRNA-PACERR的敲低在体外抑制THP -1衍生的TAMs的M2极化和促肿瘤功能

图3在体内LncRNA-PACERR+ TAMs促进PDAC细胞生长和肝转移
3. LncRNA-PACERR通过吸附miR-671-3p上调KLF12/p-AKT/c-myc轴
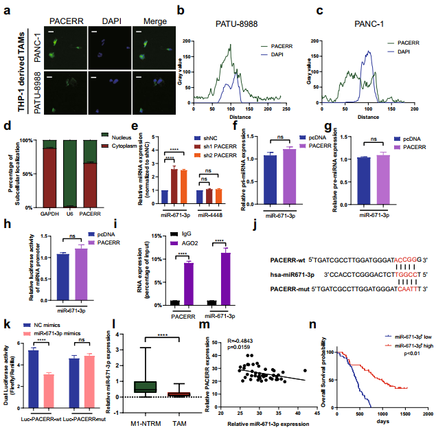
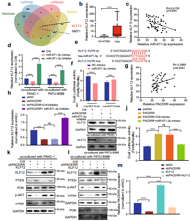
LncRNA-PACERR促进恶性肿瘤进展的分子机制:通过FISH和细胞分离实验确定了LncRNA-PACERR的亚细胞位置,揭示了LncRNA-PACERR在TAMs细胞质和细胞核中的主要分布(图4a-d)。qPCR检测了两个假定的LncRNA-PACERR靶标miRNA (miR-4448和miR-671-3p) (图4e)。在THP-1衍生的TAMs中,敲低LncRNA-PACERR后,miR-671-3p上调,而miR-4448未发生变化(图4e)。因此选择miR-671-3p进行进一步研究。作者发现LncRNA-PACERR对pri-miRNA或pre-miRNA的表达或启动子活性没有显著影响(图4f-h)。RIP结果显示,AGO2显著结合LncRNA-PACERR和miR-671-3p(图4i)。双荧光素酶报告基因检测确定了miR-671-3p与LncRNA-PACERR的相互作用(图4j,k)。此外,利用临床样本检测LncRNA-PACERR和miR-671-3p的表达,发现miR-671-3p在TAMs中的表达低于M1-NTRMs,并且与LncRNA-PACERR呈负相关(图4i, m)。为评估miR-671-3p的临床预后,对PDAC TMAs的患者进行分组,分为miR-671-3p+高组和miR-671-3p+低组(图4n)。Kaplan-Meier分析显示,miR-671-3p表达越高,PDAC的预后越好(图4n)。另外,作者对PDAC中报道过的最著名的靶基因KLF12,进行了确认(图5a)。qPCR分析和IF分析证实,KLF12在TAMs中高表达,与不良预后相关(图5b)。为了探究miR-671-3p是否可以直接海绵化KLF12,首先测定PDAC样本中miR-671-3p的RNA表达水平,发现KLF12与miR-671-3p之间存在负相关 (图5c)。此外,在THP-1衍生的TAMs中,转染miR-671-3p模拟物后KLF12 mRNA表达水平降低,转染miR-671-3p抑制剂后KLF12 mRNA表达水平升高(图5d)。双荧光素酶报告基因检测显示,用miR-671-3p模拟物转染HEK-293 T细胞后,Luc-KLF12-wt组的荧光素酶活性降低,而Luc-KLF12-mut组的荧光素酶活性没有变化(图5e, f)。此外,在TAMs中,KLF12的表达与LncRNA-PACERR的表达水平呈正相关(图5g)。转染miR-671-3p抑制剂后,LncRNA-PACERR敲低,可挽救THP-1中KLF12的表达(图5h, i)。转染LncRNA-PACERR过表达质粒增加了Luc-KLF12-wt的荧光素酶活性,转染LncRNA-PACERR和miR-671-3p模拟物减弱了HEK-293 T的这种作用(图5j)。western blot分析显示LncRNA-PACERR调控KLF12显著促进AKT磷酸化,通过下调THP-1衍生的TAMs中的PTEN增加c-myc的表达(图5k, l)。qPCR、流式细胞术、CCK8、集散形成和Transwell实验得到与LncRNA PACERR相似的结果,并且过表达KLF12可以促进LncRNA-PACERR的表达(图5m)。综上所述,LncRNA-PACERR可以通过隔离miR-671-3p来释放KLF12,从而通过KLF12/AKT/c-myc通路实现TAMs促进胰腺癌恶性进展。

图4 LncRNA-PACERR在TAMs中作为ceRNA海绵作用于miR-671-3p

图5 MiR-671-3p直接结合KLF12的3'UTR,调控KLF12/AKT/c-myc轴
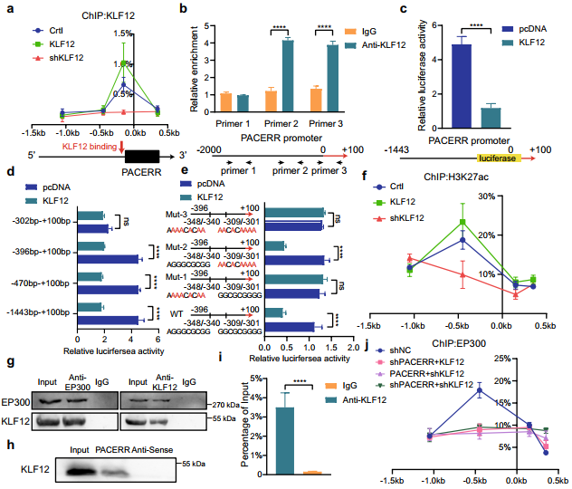
4. KLF12/LncRNA-PACERR复合物通过招募EP300来促进LncRNA - PACERR在细胞核内的转录
根据图5m推测KLF12可能促进LncRNA-PACERR在细胞核内的转录。通过ChIP实验确定KLF12与TAMs中LncRNA-PACERR启动子区结合(图6a)。根据KLF12的motif预测了LncRNA-PACERR启动子区域的结合位点,发现KLF12结合在LncRNA-PACERR上游的-302—+ 100bp处(图6b-d)。鉴于大多数转录因子通过影响组蛋白修饰来调控基因转录,因此通过ChIP分析确定KLF12在TAMs中LncRNA-PACERR的TSS处增加了H3K27ac的富集(图6f)。因此,co-IP实验验证了KLF12会招募组蛋白乙酰转移酶EP300 (图6g)。RNA-pull down和RIP实验验证KLF12会与细胞核内的LncRNA-PACERR结合 (图6h, i)。综上所述,这些数据表明LncRNA-PACERR也直接受到KLF12的转录调控。

图6 KLF12直接与LncRNA-PACERR结合,并以LncRNA-PACERR依赖的方式将EP300招募到LncRNA-PACERR启动子区域
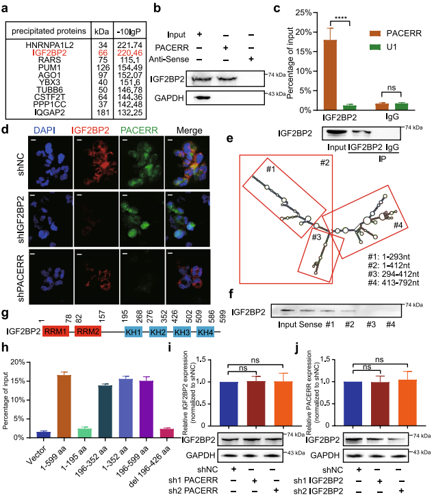
5. LncRNA-PACERR在TAMs中通过与IGF2BP2协同发挥致癌作用
首先通过RNA-pull down和质谱分析来筛选出于LncRNA-PACERR相互作用的m6a相关蛋白-IGF2BP2(图7a)。然后,进一步验证了IGF2BP2作为LncRNA-PACERR的RNA结合蛋白(图7b)。另外,RIP实验也证实了IGF2BP2与LncRNA-PACERR之间的关系(图7c)。此外,THP-1驱动的TAMs中LncRNA-PACERR FISH和IGF2BP2的共定位分析支持了它们的相互作用(图7d)。RNA pull-down和western blot分析确定LncRNA-PACERR的1-293nt区域与IGF2BP2相互作用(图7e, f)。最后,构建了含有标记截短和全长IGF2BP2的HEK-293 T细胞,并通过RIPqPCR检测发现,KH1和KH2结构域对LncRNA-PACERR的招募具有决定性作用(图7g,h)。而qPCR、western blot、FISH和IF检测,LncRNA-PACERR和IGF2BP2彼此的表达水平并不改变(图7d, j, k)。这些结果表明LncRNA-PACERR与IGF2BP2存在物理结合作用。

图7 TAMs中LncRNA-PACERR直接与IGF2BP2结合
6. LncRNA-PACERR通过与IGF2BP2协同提高KLF12和c-myc的mRNA稳定性
由于KLF12和c-myc作为LncRNA-PACERR的下游靶点,推测LncRNA-PACERR是否与IGF2BP2共同调控KLF12和c-myc的稳定性。为了证实这一假设,首先使用qPCR和western blot分析来阐明LncRNA-PACERR/IGF2BP2对KLF12和c-myc表达的正向调控作用(图8a,b)。actinomycinD发现,IGF2BP2敲除消除了LncRNA-PACERR过表达增加的KLF12和c-myc的稳定。LncRNA-PACERR敲除通过IGF2BP2过表达解除了KLF12和c-myc的半衰期(图8c-f)。为了进一步阐明KLF12和c-myc是否被m6A甲基化修饰,使用基于GGAC m6A核心基序的m6A RIP qRT-PCR分析表明,在甲基转移酶样14(METTL14)敲除THP-1细胞中,KLF12转录本3'UTR的m6A甲基化和c-myc转录本的编码区不稳定决定簇(CRD)区域降低(图8g)。
为了探究LncRNA-PACERR是否影响IGF2BP2与KLF12和c-myc m6a修饰区域的结合,通过RIP-qPCR检测,LncRNA-PACERR敲低显著降低了IGF2BP2与KLF12和c-myc m6a修饰区域的结合(图8h, i)。鉴于IGF2BP2调节的m6A修饰区域主要位于mRNA 3'UTR的起始点,因此构建KLF12 3'UTR的荧光素酶报告载体,然后通过RIP-qPCR验证野生型报告基因中IGF2BP2和m6A比突变报告基因中富集(图8j-l)。此外,双荧光素酶报告分析显示,LncRNA-PACERR增加了KLF12-3'UTR野生型报告基因中的荧光素酶活性,与IGF2BP2的结果相似(图8m)。这些数据表明,LncRNA-PACERR与IGF2BP2合作,增强了KLF12和c-myc在TAMs中的稳定性。

图8 LncRNA-PACERR与IGF2BP2以m6a依赖的方式共同调控KLF12和c-myc
结论:
LncRNA-PACERR通过两个途径促进胰腺癌的恶性进展:作为ceRNA海绵体的miR-671-3p激活KLF12/ AKT/c-myc通路,并与IGF2BP2相互作用增强KLF12和c-myc的稳定性。同时,KLF12转录的LncRNA-PACERR与KLF12直接相互作用,KLF12/PACERR复合物通过招募EP300激活LncRNA-PACERR转录,从而促进TAMs中的M2极化和肿瘤前功能。



