客户文章 | 代谢组学+16s研究Tempol对PCOS的潜在治疗效果
2021-05-25 09:36点击次数:686
关键词:
发表期刊:Redox Biology
发表时间:2021 February
影响因子:9.986
合作客户:北京妇产医院
百趣生物提供服务:非靶标代谢组学+16s+关联分析
多囊卵巢综合征(PCOS)是一种复杂的内分泌和代谢障碍,常伴有氧化应激。Tempol是一种超氧化物歧化酶模拟物,可以防止氧化应激引起的几种疾病。然而,Tempol对PCOS的影响还没有被研究。因此,本文通过代谢组学和16s研究Tempol对PCOS的潜在治疗效果。
1.研究概览
- 课题方向:Tempol通过减轻肠道氧化应激和调节肠道微生物组成-血清代谢产物相互作用改善多囊卵巢综合征
- 组学平台:LC-MS(血清n=8~9),16sRNA(粪便n=5~6),WB
- 分组情况:Oil + PBS组 , DHEA + PBS组 , 和 DHEA + Tempol组
- 分析图:PCA图、热图、相关性热图、PCoA图、NMDS图、相似性分析图等
2.研究结果
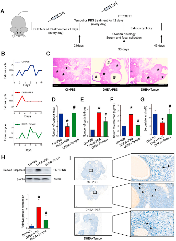
1. Tempol能降低DHEA诱导的PCOS大鼠的卵巢功能障碍和细胞凋亡

图1 Tempol可缓解脱氢表雄酮(DHEA)诱导的PCOS大鼠的卵巢功能障碍
作者使用3周大的雌性青春期前斯普拉格氏大鼠每天皮下注射60mg/kgDHEA来诱导PCOS。
如图1所示,分别构建三组模型小鼠,分别为Oil + PBS(对照组), DHEA + PBS(PCOS大鼠), DHEA + Tempol(Tempol干预治疗组)。通过对小鼠发情周期、卵巢组织病理切片、黄体和囊性卵巢数量、五种血清中性激素含量、血清胆汁酸、裂解半胱甘蛋白酶-3含量及大鼠细胞凋亡比例等指标的测定表明Tempo改善了PCOS大鼠卵巢功能障碍和卵巢组织的病理损伤。
2. Tempol能适度改善DHEA诱导的PCOS大鼠的葡萄糖耐量

图2 Tempol对PCOS大鼠葡萄糖耐量和胰岛素敏感性的影响
由于PCOS与代谢紊乱密切相关,作者评估了不同组的胰岛素敏感性和葡萄糖稳态。虽然空腹血糖水平无显著差异,但DHEA+PBS组的大鼠比Oil + PBS组显示出更高的空腹血清胰岛素水平和HOMA-IR值。Tempol显著降低了空腹胰岛素水平,而研究发现它对PCOS大鼠的空腹血糖水平和HOMA-IR值无显著影响(图2A-C)。OGTTs显示,PCOS大鼠的葡萄糖清除率延迟和曲线下的面积增加,这表明DHEA诱导会降低葡萄糖的排泄能力。Tempol用药对葡萄糖耐量的损害有所改善(图2D)。ITTs表明,这三组的大鼠对胰岛素的反应都是一样的(图2E)。
3. Tempol可改善PCOS大鼠系统和肠道的氧化应激反应

图3 Tempol对PCOS大鼠全身、卵巢和肠道氧化应激的影响
如图3所示,通过对大鼠全身、卵巢和肠道氧化应激指标的测定表明Tempol可以显著降低PCOS大鼠的肠道氧化应激反应。
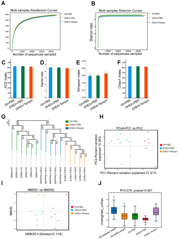
4. Tempol对肠道微生物群多样性的影响

图4. Tempol对肠道微生物群多样性的影响
前期实验表明Tempol对肠道氧化应激有深远的影响,因此作者利用粪便样本进行了16SRDNA测序,以测定Tempol对PCOS大鼠肠道微生物群组成和水平的影响。有趣的是,稀薄曲线和香农曲线以及四个α多样性指数的结果在不同的组中没有显示出差异(图4A-F)。这表明DHEA处理或Tempol干预对肠道微生物群的α多样性没有明显的影响。接下来通过聚类分析、PCoA和NMDS等分析进一步显示,三个大鼠组的整体肠道微生物组成不同(图4G-J)。这些结果共同表明,肠道微生物群的β多样性受到DHEA和Tempol治疗的影响。
5. 肠道微生物群落在门和属级微生物群落组成的变化

图5 肠道微生物群落在门和属级微生物群落组成的变化
为了筛选出经过DHEA和Tempol处理发生显著变化的肠道菌群,作者通过LDA和LEfSe方法对所有菌群进行分析,结果表明Desulfovibrionaceae在Oil + PBS丰富,而Muribaculaceae and Alloprevotella在DHEA + PBS和DHEA + Tempol丰富,这表明Tempol可以重塑大鼠肠道微生物组成。DHEA治疗增加了放线菌、细菌、锥菌、锥杆菌和疣菌的丰度,减少了表皮杆菌和变形杆菌的数量(图5D)。在属水平上,Lachnospiraceae_NK4A136_group和Mutibaculaceae是优势属。具体来说,DHEA处理显著增加了Thauera、Staphylococcus、Ideonella、Corynebacterium andRuminococcus_2的丰度,降低了Ruminococcus_1的丰度。这些变化会被Tempol治疗所抵消。
6. Tempol治疗对血清代谢组的影响

图6 Tempol治疗对血清代谢的影响
随后,作者通过对三组大鼠血清代谢进行非靶检测,并研究肠道微生物组与宿主中循环代谢物之间的关系。PCA和OPLS-DA分析显示三组大鼠出现明显的分离,表明三组大鼠血清代谢状态有显著差异(图6A-B)。三组样本中52种血清代谢物呈现显著差异,其中28种由DHEA处理导致的差异代谢物在Tempol治疗后变化减弱(图6C)。
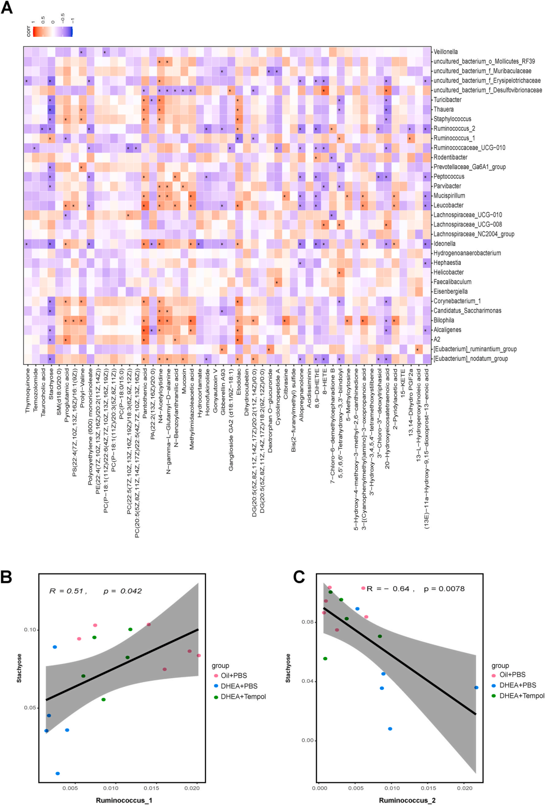
7. 肠道微生物与代谢物之间的关系

图7肠道微生物与循环代谢物之间的关系
通过相关性分析,测试33种菌和52种代谢物之间的关系,研究了三组循环代谢物与肠道微生物群之间的联系。此外,使用散点图进一步观察血清水苏糖与Ruminococcus_1或Ruminococcus_2之间的相关性(图7A)。结果表明,PCOS大鼠的Ruminococcus_1丰度的下降和Ruminococcus_2丰度的增加与血清水苏糖水平的降低有关。当Tempol干预改变Ruminococcus_1和Ruminococcus_2丰度时,PCOS大鼠血清水苏糖水平升高(图7B-C)。
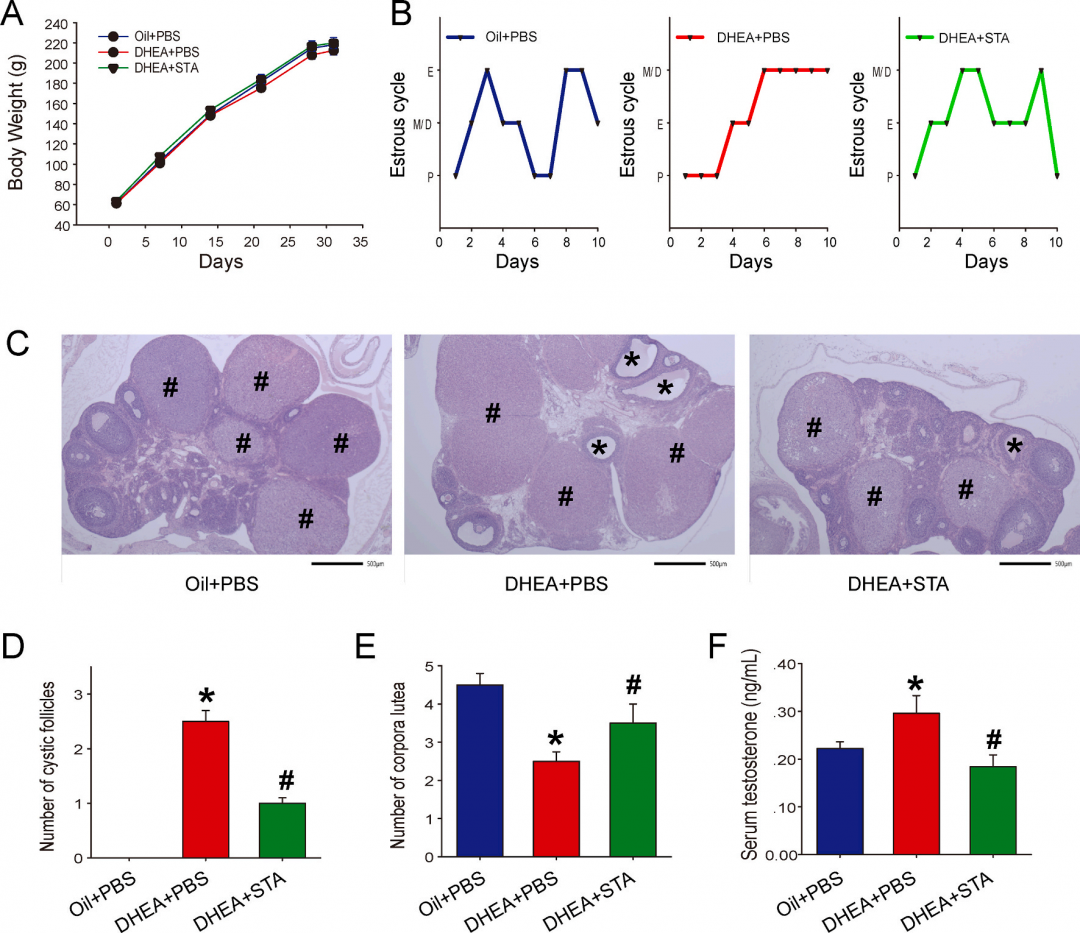
8. 水苏糖改善了DHEA诱导的PCOS大鼠的卵巢功能障碍

图8 水苏糖改善了DHEA诱导的PCOS大鼠的卵巢功能障碍
为了确定水苏糖是否能对PCOS大鼠产生有益作用,给DHEA处理的大鼠服用200mg/kg水苏糖12天。结果表明服用水苏糖对体重没有显著影响,但是改善了PCOS大鼠的发情周期障碍。(图8A-B)。H&E染色进一步表明,服用水苏糖可减少囊性囊泡的数量,并增加卵巢中黄体的形成(图8C–E)。此外,水苏糖也显著减少了PCOS大鼠血清睾酮水平的增加(图8F)。
3.研究小结
本研究有两个主要的新发现。首先,Tempol能有效降低DHEA诱导的PCOS大鼠卵巢功能障碍。其次,Tempol对PCOS大鼠的治疗作用与改善肠氧化应激、减轻肠道发育失调和循环代谢物恢复有关,表明Tempol主要通过清除超氧化物和调节肠道微生物群来改善大鼠PCOS。这些结果表明,使用Tempol是PCOS的一种潜在的治疗策略。
文献原文下载
链接:https://pan.baidu.com/s/1ZMnp7tl9H5cW-LH71SfM4A
提取码:t57m
复制这段内容后打开百度网盘手机App,操作更方便哦

本周
本月
本年
LetPub发布最新SCI影响因子查询及期刊投稿分析系统
ELISpot试剂盒限时特惠!一口价低至500元,加赠免费读板服务
草甘膦(glyphosate)酶联免疫分析(ELISA)试剂盒使用说明书
链脲佐菌素 (Streptozotocin,STZ)-糖尿病动物模型造模
LetPub完整SCI影响因子、期刊分区查询系统
淋巴细胞百分比偏低原因解析
应用gentleMACS™灌流技术从脂肪肝小鼠模型高效分离肝细胞与非实质细胞
研究思路 | 多组学专题——如何进行转录组+蛋白组关联分析?
单个细胞也能提取核酸?超全干货教你微量样本发高分(含完整电子版宝典资料))
如何正确使用基因/蛋白质的名称格式(大写与斜体的使用)
- 促销公告
- 更多 ›
你可能感兴趣的产品
- 16s联合代谢组学
- Tenovin-1 是 sirtuin 1 和 sirtuin 2 的抑制剂,同时可激活 p53,具有潜在的癌症研究的潜力。
- 脂质代谢组学研究
- Noldus医疗器械人因工程研究领域部分客户名单及产品和服务-2024
- Tempol Tempol 2226-96-2 **科研现货速达** ≥98% HPLC 随货提供COA、HPLC谱图、MS谱图,NMR图谱等,详细联系客服。用于LC-MS/MS定量分析,代谢组学、质谱,药代动力学等
- 孟德尔随机,孟德尔随机化研究分析公司,孟德尔随机化 生信分析文章选题,孟德尔随机化服务价格费用
- FyMeso人间充质干细胞无血清培养基(chemical defined)
- 冷冻研磨仪/低温冷冻研磨仪/组织研磨仪
- 美国PE耗材配件珀金埃尔默GC色谱耗材
- 外泌体提取纯化试剂盒(组织、细胞上清、血液、尿液等)
- RNA快速提取试剂盒(带DNA清除柱 )
- BVC professional 真空吸液系统(废液处理器)


