【文献解读】摆脱抑郁!抑制 mPFC 的 GABA 能中间神经元让你和抑郁症说再见
2020-11-30 14:53点击次数:12266
关键词:
抑郁症是一类常见的精神情感障碍性疾病,目前的治疗药物主要是单胺类,往往需要几周到几个月才能产生治疗效果,但有三分之一的服药患者存在治疗耐药的现象,有明显的时间滞后性和低效性。Ketamine 和东莨菪碱能产生快速(2-24 小时内)和持续(7 天)的抗抑郁作用,但其中的机制并不是很清楚。
主流研究认为 GABA 和谷氨酸系统功能失调是抑郁症发病的关键因素,GABA 中间能神经元通过靶向谷氨酸锥体神经元的特定区域,调控谷氨酸神经元的可兴奋性。最近科学家们在皮层鉴定出三类不重叠的 GABA 中间能神经元,分别是小清蛋白中间神经元(Parvalbumin,PV)、生长抑制素中间神经元(Somatostatin, SST)和离子型 5-HT 受体 3 中间神经元,在抑郁症中发现 SST 和 PV 中间神经元功能的改变。基于以上研究,研究人员提出以下假设:Ketamine 和东莨菪碱通过作用阻断 GABA 中间神经元上的 NMDA 受体和 Ach-M 受体,抑制中间神经元导致兴奋性神经元激活,刺激 mPFC 发生快速而持续的突触变化,进而产生抗抑郁作用。
研究人员在 Gad1-Cre 小鼠上采用化学遗传学手段抑制 mPFC 的 GABA 神经元,脑膜片钳记录给予 CNO 后出现外向整流电流(Fig.1B)。考虑到 CNO 的半衰期很短,研究人员在给予 3 倍剂量的 CNO 后 4 小时进行行为学检测,发现产生快速抗抑郁的作用(Fig.1E)。在此条件下记录兴奋性神经元和抑制性神经元的电流,发现给予 CNO 后能抑制 GAD 中间神经元的 IPSC,增加锥体神经元的 EPSC(Fig.1G-H)。



Fig1. 抑制 mPFC 脑区的 GABA 能中间神经元产生快速抗抑郁效应
接着研究人员将 hM4DGi 表达在 SST-Cre 和 PV-Cre 小鼠的 mPFC 脑区,发现给与 3 倍剂量的 CNO,均能产生抗抑郁效应(Fig.2D/2G),并且给与 CNO 均能增加 mPFC 的 C-FOS 阳性细胞的数量(Fig.2H)。


Fig 2. 化学遗传学抑制 SST/PV 中间神经元产生快速抗抑郁效应
VGluT1 与突触功能密切相关可以反映突触活性,研究人员将 h M4DGi 表达在 SST-Cre 和 PV-Cre 小鼠的 mPFC 脑区,通过荧光标记发现,抑制 SST/PV 神经元能增加 VGluT1 的表达,而在对照组上并未发现这一现象。

Fig 3. 化学遗传学抑制 SST/PV 中间神经元增加 VGluT1 的表达
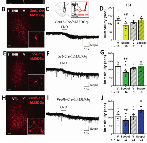
为了验证东莨菪碱的快速抗抑郁效应是通过激活 GABA 能中间神经元实现的,研究人员在 GAD1-Cre、SST-Cre 和 PV-Cre 小鼠的 mPFC 表达 hM3DGq 激活中间神经元。发现东莨菪碱的快速抗抑郁效应能被激活的 GABA 能中间神经元所阻断(Fig4D/G/J)。

Fig 4. 激活 GAD1、PV、SST 中间神经元阻断东莨菪碱的快速抗抑郁效应
以往研究显示东莨菪碱能快速增加 mPFC 的突触数量和增强突触功能。研究人员发现给与东莨菪碱能增加 PSD95、SYN1 和 VGluT1 的表达。而化学遗传学激活 mPFC 脑区的 SST 和 PV 能中间神经元,能阻断东莨菪碱诱导的 VGluT1 表达的增加(Fig5F/G)。

Fig 5. 激活 PV/SST 中间神经元抑制东莨菪碱导致的 VGluT1 增加
总而言之,本文通过不同类型的基因鼠,结合化学遗传学、组织膜片钳、免疫荧光、生化检测、药理学等技术手段,发现快速抗抑郁药东莨菪碱通过抑制 GABA 能中间神经元进而激活谷氨酸能锥体神经元,增加谷氨酸的释放,促进可塑性的快速变化。并且直接抑制 SST 或 PV 能中间神经元能产生快速抗抑郁的效应。本研究阐明了快速抗抑郁的新机制,为开发调节 GABA 能神经元的快速抗抑郁药物奠定基础。
相关产品(化学遗传部分)
化学遗传激活
|
PT-0525 |
rAAV-CaMKIIa-hM3D(Gq)-EGFP |
|
PT-0152 |
rAAV-hSyn-hM3D(Gq)-EGFP |
|
PT-1144 |
rAAV-CaMKIIa -DIO-hM3D(Gq)-mCherry |
|
PT-0019 |
rAAV-hSyn-DIO-hM3D(Gq)-mCherry |
|
PT-0816 |
rAAV-EF1α-DIO-hM3D(Gq)-EYFP |
|
PT-0160 |
rAAV-nEF1a-fDIO-hM3D(Gq)-EGFP |
化学遗传抑制
|
PT-0524 |
rAAV-CaMKIIa-hM4D(Gi)-EGFP |
|
PT-0153 |
rAAV-hSyn-hM4D(Gi)-EGFP |
|
PT-1143 |
rAAV-CaMKIIa-DIO-hM4D(Gi)-mCherry |
|
PT-0020 |
rAAV-hSyn-DIO-hM4D(Gi)-mCherry |
|
PT-0815 |
rAAV-EF1α-DIO-hM4D(Gi)-EYFP |
|
PT-0159 |
rAAV-nEF1a-fDIO-hM4D(Gi)-EGFP |
对照病毒(部分产品)
|
PT-0290 |
rAAV-CAMKIIa-EGFP |
|
PT-0107 |
rAAV-CaMKIIa-EYFP |
|
PT-0108 |
rAAV-CaMKIIa-mCherry |
|
PT-1102 |
rAAV-hSyn-mEGFP |
|
PT-0241 |
rAAV-hSyn-EGFP-3XFlag |
|
PT-0102 |
rAAV-hSyn-EYFP |
公司相关业务:基因编辑(敲入、敲除、点突变、敲低、过表达、干扰等)、行为学小鼠模型构建、干细胞诱导分化、神经示踪、整包服务等。
官网: www. brainvta. ltd
咨询、购买及合作请联系:
电话:027-65023363
QQ客服:2792685884
微信:BrainVTA2020(枢小科)
邮箱:marketing@brainvta.com


本周
本月
本年
LetPub发布最新SCI影响因子查询及期刊投稿分析系统
ELISpot试剂盒限时特惠!一口价低至500元,加赠免费读板服务
草甘膦(glyphosate)酶联免疫分析(ELISA)试剂盒使用说明书
应用gentleMACS™灌流技术从脂肪肝小鼠模型高效分离肝细胞与非实质细胞
单个细胞也能提取核酸?超全干货教你微量样本发高分(含完整电子版宝典资料))
链脲佐菌素 (Streptozotocin,STZ)-糖尿病动物模型造模
LetPub完整SCI影响因子、期刊分区查询系统
研究思路 | 多组学专题——如何进行转录组+蛋白组关联分析?
Elabscience® 从原料到标记,打造属于中国自己的流式抗体品牌
淋巴细胞百分比偏低原因解析
- 促销公告
- 更多 ›


