终于可以睡个好觉了!颜宁院士「超级喜欢」的她,发布睡眠领域最新进展
2025-12-11 18:00点击次数:5
关键词:近日,颜宁院士还连续转发了三篇和丹扬院士相关的微博。



丹扬是加州大学伯克利分校(UC Berkeley)教授,霍华德 · 休斯医学研究所(HHMI)资深研究员,美国国家科学院、美国艺术与科学院两院院士;谷歌学术显示其论文引用已超 20,000 次;《自然》《科学》《细胞》《神经元》(Neuron)等顶刊频繁出现她的名字。她的科学探索,从父亲用粉笔在地上讲解数学题开始,到进入北京大学读物理系本科,再到跨界生物学研究,成为世界级神经生物科学家,独特的成长轨迹诠释了她「出奇制胜」的科研信念。「别人觉得我不行,那我就做给你们看。」(来源:深圳医学科学院丹扬院士专访)

睡眠是一种高度保守的本能行为,对健康和生存至关重要。睡眠对多种认知与生理过程都很重要,比如记忆巩固、情绪处理、废物清除和新陈代谢调节等。睡眠与免疫系统双向互作。睡眠缺失会导致免疫系统失调并最终引发死亡。反之,当生物体遭遇免疫挑战时,其睡眠时间会显著增加。这种睡眠增加能促进疾病或损伤期间的功能恢复与生存。然而,免疫系统调控睡眠的具体机制尚未明确。
北京时间 2025 年 12 月 11 日,深圳医学科学院神经调控与认知研究所(Institute of Neuromodulation and Cognition, INC)丹扬资深研究员、姚园园特聘研究员作为共通讯作者在 Science Advances 杂志上发表了题为「Brainstem circuit for sickness-induced sleep」的文章。

原文链接:
https://www.science.org/doi/10.1126/sciadv.ady0245
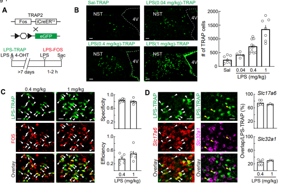
该研究解析了外周免疫激活促进睡眠的孤束核-臂旁核-蓝斑(NST-PB-LC)神经通路。首先,通过活动依赖性基因标记和化学遗传学调控,发现脂多糖(Lipopolysaccharides,LPS)激活的孤束核神经元及其投射靶区-臂旁核神经元可以促进非快速眼动睡眠。利用荧光 GRAB 探针检测多种促觉醒神经调节物质,发现 LPS 或直接激活孤束核/臂旁核 LPS 激活神经元会显著抑制蓝斑核诱发的去甲肾上腺素释放。

图 1. LPS 诱发的外周免疫激活孤束核神经元

图 2. LPS 激活的孤束核神经元及其投射靶区-臂旁核神经元可以促进非快速眼动睡眠

图 3. LPS
及激活 NST 疾病相关神经元降低蓝斑去甲肾上腺素释放
这些结果揭示了疾病促进非快速眼动睡眠的神经环路机制:外周免疫激活孤束核-臂旁核神经通路,进一步通过调控蓝斑去甲肾上腺素释放促进睡眠。
结语
2025 年 12 月 8 日,深圳医学科学院发布了一篇丹扬院士的专访《不是归来,是再出发》:详细描述了她从物理到神经科学的转变,以及职业选择,为什么要离开成熟的伯克利实验室回到中国加入 SMART。专访还深入探讨了她的研究理念和方法论,以及她的个人成长背景。最后,专访传递了她对年轻科研人员特别是女性的鼓励和建议,作为女性科学家的身份认同和反抗偏见的态度。她对年轻女性的寄语坚定有力:「如果有人说你不行,不要信!做给他们看一看!」她致力于探索「意识是怎么回事」这一终极问题,以其跨界、叛逆的热情,孜孜不倦地走在科学探索的前沿。(专访详细内容请点击丁香学术本期第五条文章)
目前,深圳医学科学院睡眠与意识课题组(丹扬课题组)现面向社会公开招聘博士后 3-4 名。应聘者请将 PDF 版应聘材料作为附件发送至:SnC@smart.org.cn(邮件主题请注明「应聘岗位-姓名-专业」)(招聘详细内容请点击丁香学术本期第五条文章)
来源丨神经调控与认知研究所
编辑丨狸喵喵
责编丨晓山
来源 | 深圳医学科学院
我们长期为科研用户提供前沿资讯、实验方法、选品推荐等服务,并且组建了 70 多个不同领域的专业交流群,覆盖神经科学、肿瘤免疫、基因编辑、外泌体、类器官等领域,定期分享实验干货、文献解读等活动。
添加实验菌企微,回复【】中的序号,即可领取对应的资料包哦~
【2401】论文写作干货资料(100 页)
【2402】国内重点实验室分子生物学实验方法汇总(60 页)
【2403】2024 最新最全影响因子(20000+ 期刊目录)
【2404】免疫学信号通路手册
【2405】PCR 实验 protocol 汇总
【2406】免疫荧光实验 protocol 合集
【2407】细胞培养手册
【2408】蛋白纯化实验手册
【2501】染色体分析方法汇总
【2502】国自然中标标书模板
【2503】WB 实验详解及常见问题解答
【2504】DeepSeek 论文写作常用口令
【2505】中国科学院期刊分区表(2025 年最新版)
【2506】期刊影响因子(2025 年最新版)
【2507】130 种实验室常用试剂配制方法(附全套资料)
【2508】常见信号通路
【2509】限制性核酸内切酶大全





