抹除大脑「创伤记忆」?电子科技大学/四川大学华西医院揭示抑郁症反复发作关键机制!
2025-12-06 18:00点击次数:16
关键词:抑郁症是一种高发病率、高复发率和高致残率的精神疾病。现有药物治疗和心理干预虽广泛使用,但超过半数患者治疗后仍会复发。长期以来,抑郁症为何容易反复发作,是困扰患者和医生的核心难题。传统观点认为神经可塑性在抑郁症中起关键作用,然而作为大脑「监察者」的小胶质细胞,更能敏锐捕捉和记录到脑内环境的细微变化,并对压力事件作出及时的感知与反应,其在抑郁复发中的作用不容忽视。
近日,电子科技大学游自立教授、陈华富教授团队联合四川大学华西医院张伟教授团队,在 Molecular Psychiatry 期刊上发表了题为「NLRP3-mediated trained immunity of microglia is involved in the recurrence-like episode of depressive disorders」的研究论文。该研究发现抑郁症的复发可能与大脑免疫细胞 —— 小胶质细胞形成的「创伤记忆」 有关。该记忆机制不同于特异性免疫细胞通过基因重排形成的免疫记忆,而是由模式识别受体 NLRP3 介导,形成一种特殊的先天免疫记忆,能够在再次遭遇应激时快速启动非特异性免疫应答。这一过程依赖于表观修饰介导的「训练免疫」途径。

图 1 论文快照
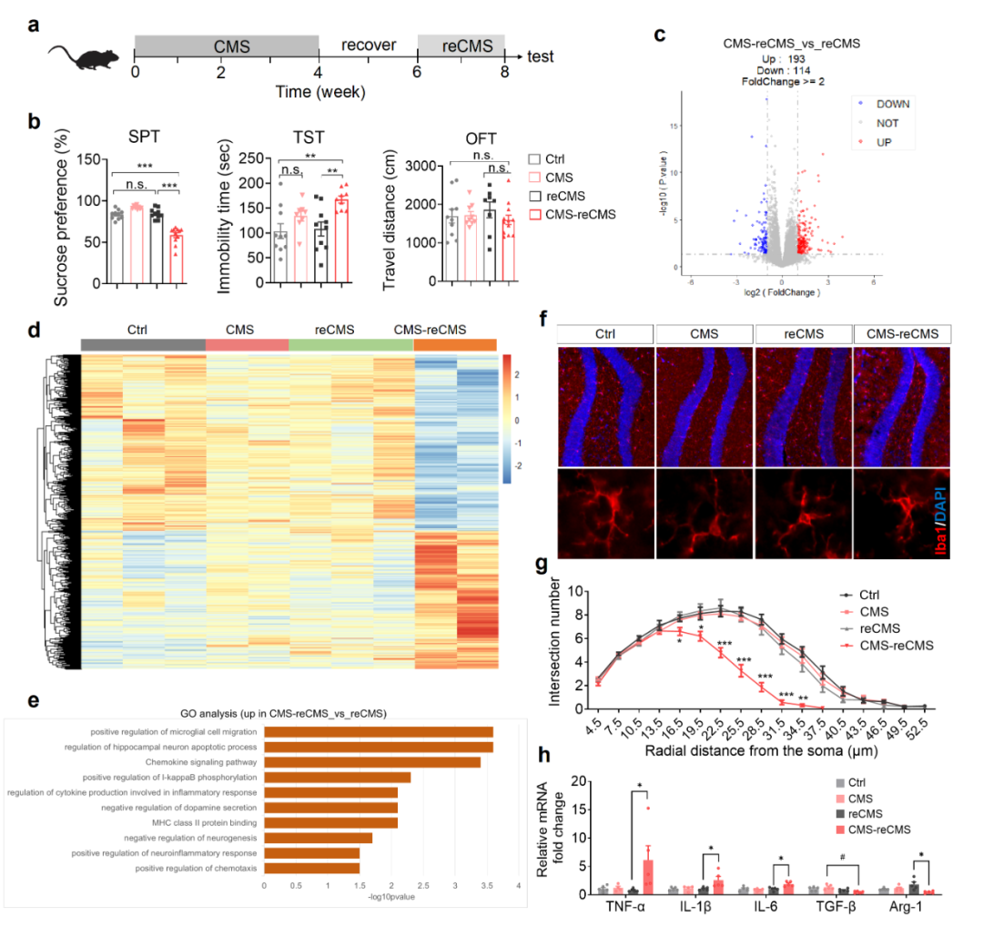
「训练免疫」是指机体的先天免疫细胞在经历过一次感染或刺激后,会变得「更警觉」,下次遇到类似情况时反应会变得更加猛烈和迅速。这项研究发现,大脑中负责免疫的小胶质细胞同样具备这种「免疫记忆」能力。如图 2 所示,研究人员让小鼠经历一段时间的慢性压力(CMS),使其出现类似人类抑郁症的行为表现(如对快感确实、行为绝望、活动减少等)。在小鼠从这次压力中恢复正常后,小鼠大脑海马区(与情绪和记忆密切相关的脑区)的小胶质细胞以及基因转录水平虽然看起来都恢复了「平静」,但若再施以 2 周的亚阈值应激(reCMS)后,小胶质细胞会迅速被激活(包括细胞密度增加、胞体增大、分枝缩短、分枝数减少,并向阿米巴样形态转变等),同时其介导的神经炎症相关信号通路会被同步激活,释放大量的促炎细胞因子(IL-1β、IL-6 和 TNF-α),这种过度的神经炎症会损害新神经细胞的生成,最终导致抑郁行为的快速复发。

图 2 小胶质细胞训练免疫参与抑郁症复发
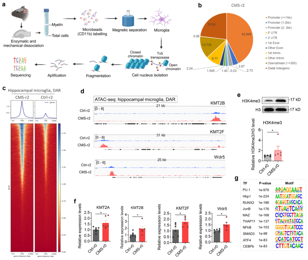
基于上述发现,研究团队进一步探索初始抑郁发作是如何触发小胶质细胞的训练免疫,来参与抑郁症复发。研究团队通过 ATAC-seq 和 CUT&Tag 技术分析海马区小胶质细胞的染色质开放性和 H3K4me3 修饰情况,结果如图 3 所示,尽管小鼠在初始抑郁发作并恢复后,海马小胶质细胞的激活和神经炎症加剧状态已恢复,但其核心启动子及其邻近区域染色质可及性仍显著增加,并伴有 H3K4me3 的持续性富集。这些结果提示,初始抑郁发作可能通过引发依赖于 H3K4me3 的表观遗传重编程,诱导小胶质细胞的训练免疫,进而介导小鼠对后续应激的易感性增强。

图 3 初次 CMS 引发 H3K4me3 介导的海马小胶质细胞表观遗传重编程
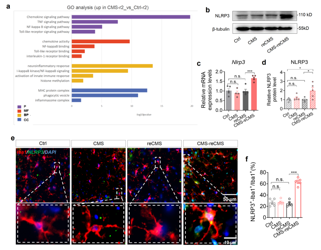
NLRP3 是小胶质细胞中一种关键的炎症小体复合物的重要组成部分,它能够感知多种危险相关分子模式(DAMPs)和病原相关分子模式(PAMPs),广泛参与神经炎症反应的调控。该研究进一步探究了小胶质细胞中 NLRP3 介导的训练免疫机制在抑郁症复发过程中的作用。分析结果如图 4 所示,尽管初始抑郁发作小鼠海马区的 NLRP3 表达在休息 2 周后恢复至基线水平,但 NLRP3 信号通路相关基因的染色质可及性和 H3K4me3 修饰水平仍持续增强。这种表观遗传层面的「记忆」使得小胶质细胞在再次遭遇应激时能够快速启动 NLRP3 转录,促进炎症反应,进而引发抑郁样行为的复发。进一步分析发现,海马区 NLRP3 蛋白表达水平与小鼠抑郁样行为复发程度呈显著正相关。上述研究结果提示,小胶质细胞中 NLRP3 介导的训练免疫机制在抑郁样行为复发过程中的作用。

图 4 NLRP3 介导的小胶质细胞训练免疫参与抑郁症复发
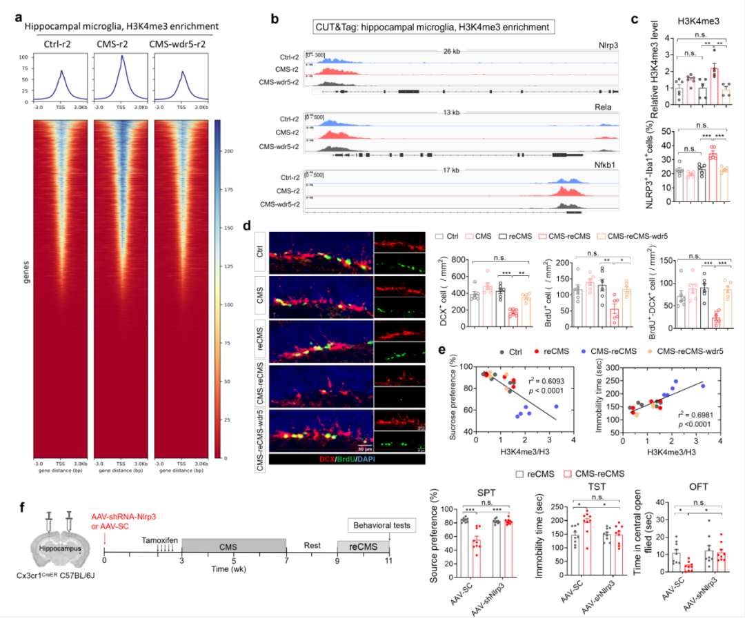
最后,本研究通过表观遗传干预和基因敲降实验,系统论证了小胶质细胞中 NLRP3 依赖性训练免疫在抑郁症复发过程中的关键作用。如图 5 所示,采用 WDR5-0103 抑制 H3K4me3 修饰后,海马区小胶质细胞中 NLRP3 及炎症因子的异常高表达被显著抑制,同时海马齿状回(SGZ)的神经发生水平得以恢复,抑郁样行为的复发也被有效阻断。为进一步确认 NLRP3 的核心作用,研究团队利用 AAV-shNlrp3 在小胶质细胞中特异性敲低 NLRP3 表达。结果显示,该干预不仅显著减轻了 reCMS 所诱导的促炎症反应和应激敏感性增强,还恢复了海马区小胶质细胞的正常数量与形态结构,并逆转了神经发生损伤。

图 5 NLRP3 介导的小胶质细胞训练免疫参与小鼠抑郁样行为的复发
文章结论与讨论,启发与展望
综合上述结果,本研究证实初始慢性应激通过诱导依赖于 NLRP3 的小胶质细胞训练免疫 —— 该过程由 H3K4me3 介导的表观遗传重编程所驱动 —— 在机体再次遭遇应激时,能够加剧神经炎症反应与海马神经发生损伤,从而介导抑郁症复发(如图 6)。这项研究首次清晰地揭示了小胶质细胞的「训练免疫」在抑郁症复发中扮演的关键角色。令人鼓舞的是,使用药物抑制 H3K4me3 的形成,或采用基因技术精准降低小胶质细胞中的 NLRP3,都成功阻止了小鼠抑郁的复发。这证明,抹除小胶质细胞对压力的「免疫记忆」是可行的,这为临床治疗提供了全新的思路。尽管从动物实验到人类临床应用仍有长路要走,但它无疑为未来开发预防抑郁症复发的全新疗法点燃了希望之光。

图 6 表观修饰介导的小胶质细胞「训练免疫」参与抑郁症复发的机制
原文链接:
https://doi.org/10.1038/s41380-025-03344-y
作者信息:
电子科技大学博士研究生许高洁为论文第一作者,游自立教授、陈华富教授和张伟教授为论文通讯作者。
游自立实验室长期致力于抑郁症的神经免疫机制探索,形成了较为系统的研究,获得了一些有意义的发现,提出抑郁症的「中枢炎症因子失衡」、「基于小胶质细胞的抑郁症防治」等学术观点。相关成果在 Science Advances、Glia、Brain Behavior and Immunity、Advanced Science、Journal of Neuroinflammation 等期刊发表,其中 1 篇入选「Faculty of 1000 必读」论文。文章被 Nat Rev Immunol、Cell、Science 等国际权威杂志引用,其中 2 篇入选为 Web of Science 数据库 「高被引论文」。
如需代发文章宣传、新闻稿、招聘等,请后台回复【学术】添加小编
我们长期为科研用户提供前沿资讯、实验方法、选品推荐等服务,并且组建了 70 多个不同领域的专业交流群,覆盖神经科学、肿瘤免疫、基因编辑、外泌体、类器官等领域,定期分享实验干货、文献解读等活动。
添加实验菌企微,回复【】中的序号,即可领取对应的资料包哦~
【2401】论文写作干货资料(100 页)
【2402】国内重点实验室分子生物学实验方法汇总(60 页)
【2403】2024 最新最全影响因子(20000+ 期刊目录)
【2404】免疫学信号通路手册
【2405】PCR 实验 protocol 汇总
【2406】免疫荧光实验 protocol 合集
【2407】细胞培养手册
【2408】蛋白纯化实验手册
【2501】染色体分析方法汇总
【2502】国自然中标标书模板
【2503】WB 实验详解及常见问题解答
【2504】DeepSeek 论文写作常用口令
【2505】中国科学院期刊分区表(2025 年最新版)
【2506】期刊影响因子(2025 年最新版)
【2507】130 种实验室常用试剂配制方法(附全套资料)
【2508】常见信号通路
【2509】限制性核酸内切酶大全






