压力过大,记得吃点零食:暨南大学团队揭示抗焦虑新机制
2025-11-26 18:00点击次数:35
关键词:焦虑是最普遍的精神障碍之一,是导致残疾的第九大风险因素,造成了重大的临床和社会经济负担。焦虑症患者通常经历持续的恐惧、肌肉紧张、不安和睡眠障碍。慢性压力是焦虑症的主要诱因,但具体的神经环路和分子机制仍然知之甚少。
食欲素(Orexins)可分为食欲素 A 和食欲素 B 两种神经肽,由下丘脑分泌。食欲素与其受体结合后,可促进食欲,使机体从睡眠到清醒,调节奖赏机制和情绪等生理过程。食欲素受体有两种,分别为食欲素 1 型受体(OX1R)和食欲素 2 型受体(OX2R)。这两种受体与食欲素的亲和力有所不同。食欲素 A 与两种受体的亲和力相当,而食欲素 B 优先结合 OX2R。最近的证据表明,食欲素 (ORX) 在压力相关行为中发挥作用,但其在焦虑调节中的确切作用尚不清楚。
2025 年 11 月 25 日,暨南大学医学院郭国庆教授团队在 Current Biology 发表 Orexinergic lateral hypothalamus-anterior cingulate cortex circuit alleviates chronic stress-induced anxiety-like behaviors 的文章,这项研究发现,外侧下丘脑 (LH) 投射到前扣带皮层 (ACC) 的食欲能回路通过食欲素 2 受体 (OX2R) 调节慢性应激诱导的焦虑样行为。实验表明,LHOrx 神经元在应激诱导的焦虑样行为中被显著抑制。此外,激活 LHOrx-ACC 通路或外源性将 ORX 应用于 ACC 可显著减轻焦虑样行为,为焦虑和应激相关疾病提供了潜在的治疗靶点。

图 1:文章标题(来自 Current Biology)
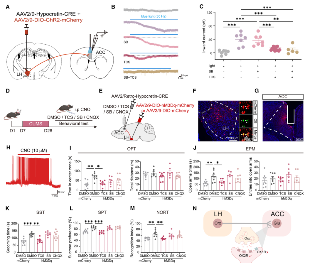
利用慢性不可预测的轻度压力模型(CUMS),作者发现 CUMS 在不影响小鼠社交行为的情况下,会诱发焦虑样、抑郁样行为和认知功能障碍。实验表明,CUMS 降低了 LH 食欲能神经元的兴奋性,这有助于焦虑样行为。环路示踪表明,LHOrx 神经元主要靶向 ACC 中的谷氨酸能神经元。电生理实验表明,慢性应激抑制 LHOrx-ACCGlu 通路的活性,为 CUMS 诱导的焦虑样行为提供了潜在的机制。

图 2: 慢性应激通过抑制 LH-ACC 环路诱导焦虑样行为
此外,作者进一步探究通过调控该环路是否能改善焦虑。化学遗传调控表明,选择性抑制 LHOrx 到 ACC 的投射可能足以诱导小鼠的焦虑样行为。相反地,通过内源性释放或直接外源性输注,提高 ACC 中的食欲素信号足以缓解慢性应激性焦虑,并部分改善相关的行为障碍。然而,抑制 OX2R 可阻断 LHOrx-ACC 通路激活后的抗焦虑作用。

图 3: LHOrx-ACC 通路通过 ACC 中的 OX2R 信号通路缓解焦虑行为、快感缺乏和认知缺陷
在这项工作中,作者的发现确定了 LHOrx-ACCGlu 通路是慢性压力促进焦虑样行为的关键环路。CUMS 减少食欲素释放和 ACC 兴奋性,而通过 ACC 中的 OX2R 恢复食欲素信号可以缓解焦虑。这些结果强调了食欲素信号作为压力相关焦虑症的潜在治疗靶点。简单来说,这项研究就像找到了大脑里一条能缓解焦虑的「专属线路」。当长期压力让我们焦虑时,这条从下丘脑到前扣带皮层的「线路」活动就会减弱。而科学家通过激活这条线路,或者给它「加油」(补充食欲素),就能有效减轻焦虑。这为未来开发直接作用于该「线路」的抗焦虑策略,提供了一个精准的新方向。
此外,2023 年 12 月,浙江大学胡海岚院士团队在 Neuron 期刊发表了一篇题为「Stress relief as a natural resilience mechanism against depression-like behaviors」的文章,研究发现小鼠在应激缓解后会表现出奖励性反应,压力后两小时吃蔗糖或巧克力能预防抑郁,应激缓解的程度与小鼠对抑郁症样行为的恢复能力呈正相关。应激缓解期间 VTA-DA 神经元持续激活,并投射到 NAcLat 和 dNAcMed 区域,这两个区域的激活与压力解除的程度相关。也就是说,在遭受压力之后及时给予天然奖赏,能够通过增强应激缓解进而预防慢性压力引发的抑郁样行为。只要奖赏发生在压力结束后的 2 小时内,都是有效预防产生抑郁样行为的最佳时间窗口。通过增强压力解除的奖励性,可以有效地提高个体的压力恢复能力,从而预防抑郁症的发生。(点击阅读)
本文仅供学术分享,文献解读,不构成任何医疗建议!
作者信息:
郭国庆,暨南大学教授,博士导师,一直从事人体解剖学的教学和科研工作,研究兴趣在于用形态学、分子生物学、光遗传学、在体电生理、细胞和脑片膜片钳以及行为学等技术解析认知与发育障碍相关神经系统疾病的环路机制及树突棘可塑性机制。
参考文献
https://doi.org/10.1016/j.cub.2025.10.083
https://www.cell.com/neuron/fulltext/S0896-6273(23)00668-2
图片来源: Current Biology 、网络媒体
我们长期为科研用户提供前沿资讯、实验方法、选品推荐等服务,并且组建了 70 多个不同领域的专业交流群,覆盖神经科学、肿瘤免疫、基因编辑、外泌体、类器官等领域,定期分享实验干货、文献解读等活动。
添加实验菌企微,回复【】中的序号,即可领取对应的资料包哦~
【2401】论文写作干货资料(100 页)
【2402】国内重点实验室分子生物学实验方法汇总(60 页)
【2403】2024 最新最全影响因子(20000+ 期刊目录)
【2404】免疫学信号通路手册
【2405】PCR 实验 protocol 汇总
【2406】免疫荧光实验 protocol 合集
【2407】细胞培养手册
【2408】蛋白纯化实验手册
【2501】染色体分析方法汇总
【2502】国自然中标标书模板
【2503】WB 实验详解及常见问题解答
【2504】DeepSeek 论文写作常用口令
【2505】中国科学院期刊分区表(2025 年最新版)
【2506】期刊影响因子(2025 年最新版)
【2507】130 种实验室常用试剂配制方法(附全套资料)
【2508】常见信号通路
【2509】限制性核酸内切酶大全





