空军军医大学团队:发现支链氨基酸代谢障碍,驱动糖尿病肾病进展
2025-10-31 18:00点击次数:44
关键词:糖尿病肾病 (DKD) 作为糖尿病最常见的微血管并发症之一,困扰着全球 30%-40% 的糖尿病患者。DKD 的进展速度和严重程度存在着异质性。有些患者肾功能下降相对较快,而另一些患者尽管患糖尿病数十年,肾功能仍然保持正常。只有 15%-25% 的 1 型糖尿病患者或 30%-40% 的 2 型糖尿病 (T2DM) 患者会发展为 DKD。那些未发展为 DKD 的个体,尽管患糖尿病超过 50 年,但是仅表现出轻微的肾脏病理改变。这些证据表明,除了传统的危险因素 (如高血糖、高血压) 以外,可能存在新的决定 DKD 发生的「决定性关键环节」。
近日,空军军医大学西京医院陶凌/闫文俊/赵会寿团队在 Nature Communications 杂志上发表题为「Branched Chain Amino Acids Contribute to Diabetic Kidney Disease Progression via PKM2 Mediated Podocyte Metabolic Reprogramming and Apoptosis」的研究论文。该研究揭示了一个隐藏在肾小球足细胞中的代谢奥秘 — 支链氨基酸 (BCAA) 代谢障碍,可能是触发 DKD 发生发展的关键「缺失环节」。该研究发现 DKD 患者和 db/db 小鼠肾小球足细胞出现显著的 BCAA 分解代谢障碍,是促进糖尿病向早期 DKD 进展的危险因素。团队构建足细胞特异性 PP2 Cm(一种 BCAA 分解代谢关键酶) 敲除小鼠,或给予高脂饮食小鼠额外补充 BCAA,结果均诱发明显 DKD 症状。机制上,BCAA 会促使足细胞中 PKM2 蛋白解聚失活。失活的 PKM2 一方面抑制葡萄糖氧化磷酸化,使葡萄糖代谢转向丝氨酸合成与叶酸代谢,打乱足细胞能量平衡;另一方面与 DDIT3 蛋白结合进入细胞核,增强其转录活性,促进促凋亡基因 Chac1 和 Trib3 表达,直接导致足细胞凋亡。该研究揭示了足细胞中 BCAA 分解代谢障碍是决定 DKD 发生和进展的关键因素之一,通过靶向 BCAA 代谢或激活 PKM2 有望成为预防 DKD 进展的新策略。

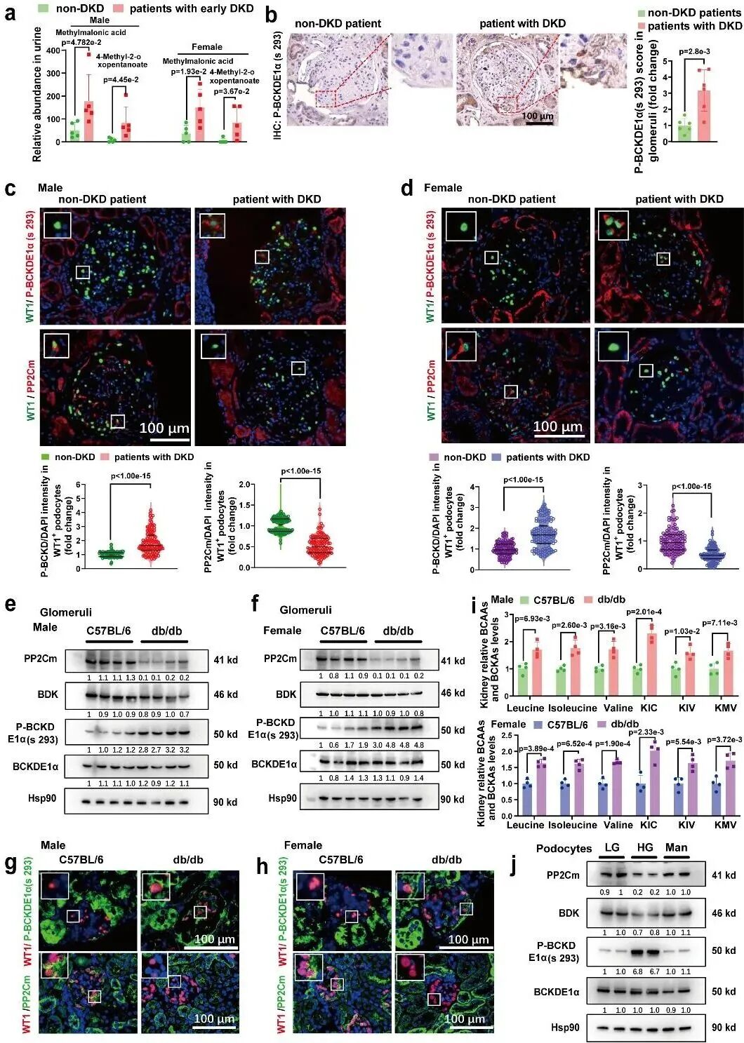
首先,作者分析 the Joslin Medalist Study 研究中 DKD 患者和 (糖尿病病史 ≥50 年) 非 DKD 患者肾小球蛋白质组学数据,发现 DKD 患者 BCAA 分解代谢酶有广泛下调趋势。通过对 24 小时尿液样本进行非靶向代谢组学分析,发现在早期 DKD 的男性和女性患者尿液中,支链氨基酸代谢产物的水平显著高于糖尿病病程为 15 年的非 DKD 患者。通过肾组织穿刺收集了非 DKD 患者和 DKD 患者的肾活检样本,并分别测定了肾小球切片和肾近端小管 BCAA 分解代谢酶水平。结果发现,DKD 患者肾小球中 P-BCKDE1α (Ser 293)(BCAA 分解代谢限速酶) 的水平显著高于非 DKD 患者,但在近端小管中无显著变化。为了明确 P-BCKDE1α 在肾小球不同细胞类型中的分布,作者进行了过碘酸-希夫 (PAS) 染色和 P-BCKDE1α 双重染色,发现高表达 P-BCKDE1α (Ser 293) 的细胞位于基底膜外侧。通过 WT1 与 P-BCKDE1α 的双重染色,证实 P-BCKDE1α (Ser 293) 定位于 WT1(足细胞特异性标志物) 阳性细胞。此外,作者发现 DKD 男性和女性患者足细胞中 PP2 Cm 的表达显著低于非 DKD 患者。
接下来,作者在纯化的肾小球发现,与 C57BL/6 小鼠相比,雄性和雌性 db/db 小鼠肾小球中 PP2 Cm 的表达显著降低,而 P-BCKDE1α (Ser 293) 与总 BCKD 的表达比值显著升高。作者还在 db/db 小鼠的肾切片中进行了 WT1 与 P-BCKDE1α (Ser 293) 或 PP2 Cm 的双重染色。与 DKD 患者的结果一致,在 db/db 小鼠肾小球中,WT1 阳性染色所示的足细胞中 PP2 Cm 的表达显著降低,而 P-BCKDE1α (Ser 293) 的表达显著升高。随后作者检测了离体肾小球中支链氨基酸和支链 α-酮酸的水平,发现 db/db 小鼠肾小球中 BCAA 和支链 α-酮酸的水平也显著高于 C57BL/6 小鼠。此外,作者发现,高糖显著降低了原代足细胞 PP2 Cm 的 mRNA 和蛋白水平,同时增加了 P-BCKDE1α (Ser 293) 与 BCKD 的表达比值,但对近端小管细胞无显著影响。分析人类 DKD 单细胞 RNA 测序和单细胞转座酶可及性染色质测序数据也显示,足细胞中 PP2 Cm 的 mRNA 表达以及基因活性和可及性降低,而近端小管细胞中无明显变化。这些结果表明,在 DKD 条件下,足细胞易发生支链氨基酸分解代谢障碍。DKD 患者以及小鼠的肾小球足细胞存在支链氨基酸分解代谢缺陷。

图 1. 糖尿病肾病 (DKD) 患者和模型小鼠的肾小球足细胞存在支链氨基酸 (BCAA) 分解代谢缺陷
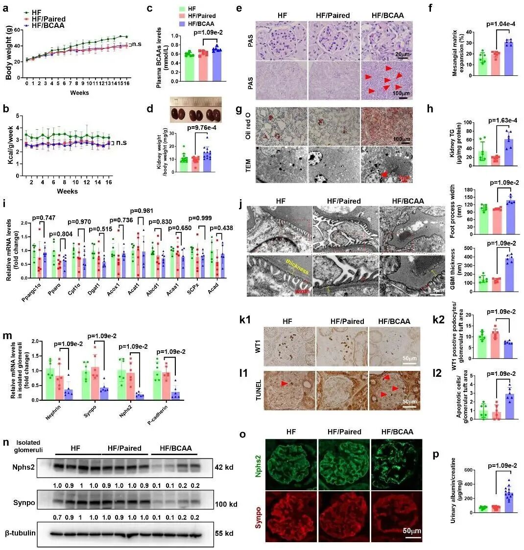
为阐明足细胞 BCAA 分解代谢缺陷与 DKD 进展之间的因果关系,作者利用 Nphs2-Cre⁺小鼠与 PP2 Cmf/f 小鼠杂交,构建了足细胞特异性 PP2 Cm 敲除小鼠 (PP2 Cmf/f Cre⁺,一种支链氨基酸分解代谢缺陷小鼠模型)。随后,作者给予 PP2 Cmf/f Cre⁺小鼠及其野生型同窝对照小鼠喂食高脂饮食 16 周。作者发现,足细胞特异性 PP2 Cm 敲除显著提高了小鼠肾重/体重比,加剧了系膜基质扩张,并通过甘油三酯 (TG) 检测和油红 O 染色证实肾脏脂滴蓄积增加。一致地,透射电子显微镜 (TEM) 分析显示,足细胞特异性 PP2 Cm 敲除促进了足突融合,并显著增加了基底膜厚度。与高脂饮食喂养的 PP2 Cmf/f 小鼠相比,高脂饮食喂养的 PP2 Cmf/f Cre⁺小鼠足细胞数量显著减少,而肾小球细胞凋亡显著增加,且足细胞特异性标志物 (如 Nephrin、Nphs2、P-钙粘蛋白和突触足蛋白 (Synpo)) 的 mRNA 和蛋白表达显著降低。此外,作者发现高脂饮食喂养的 PP2 Cmf/f Cre⁺小鼠尿白蛋白/肌酐比值显著升高。体外实验中,BCAA 可直接诱导原代足细胞中 Synpo 和 Nphs2 蛋白水平下调。这些结果表明,足细胞特异性 BCAA 分解代谢缺陷会导致足细胞损伤和凋亡,并引发高脂饮食喂养肥胖小鼠的肾损伤。
此外,作者还通过给予高脂饮食喂养小鼠外源性补充 BCAA,构建了 BCAA 过载小鼠模型。BCAA 补充显著提高了小鼠血浆 BCAA 水平,增加了肾重/体重比,并加剧了系膜基质扩张和管型形成。此外,BCAA 饮食补充显著增加了肾脏脂滴蓄积。TEM 分析显示,近端肾小管上皮细胞刷状缘中存在大量脂滴蓄积,这一现象证实血脂从肾滤过膜屏障渗漏到肾小管管腔,并被肾近端小管细胞重吸收。TEM 还显示,BCAA 补充显著加剧了高脂饮食诱导的肾小球基底膜增厚和足突融合。在高脂/BCAA 组小鼠中,BCAA 补充显著减少了足细胞数量,同时显著增加了足细胞凋亡。此外,BCAA 蓄积显著降低了足细胞标志物的 mRNA 和蛋白表达水平。而且,作者发现与高脂配对喂养组相比,BCAA 补充显著提高了小鼠尿白蛋白/肌酐水平。综上,作者证实 BCAA 分解代谢缺陷和过载会通过诱导足细胞损伤和丢失,促进 DKD 进展。

图 2. 高脂饮食补充 BCAA 促进肥胖小鼠 DKD 相关肾损伤
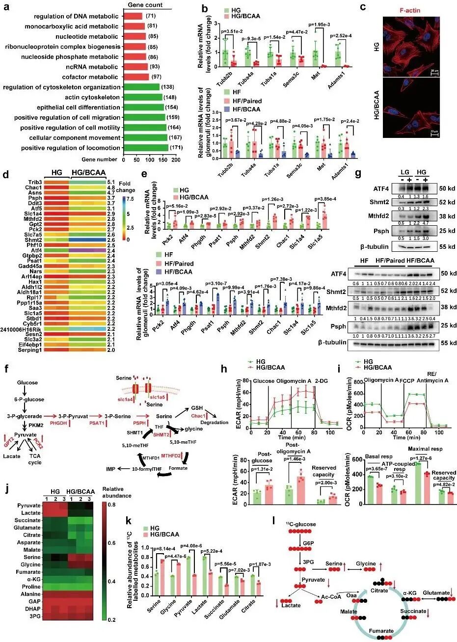
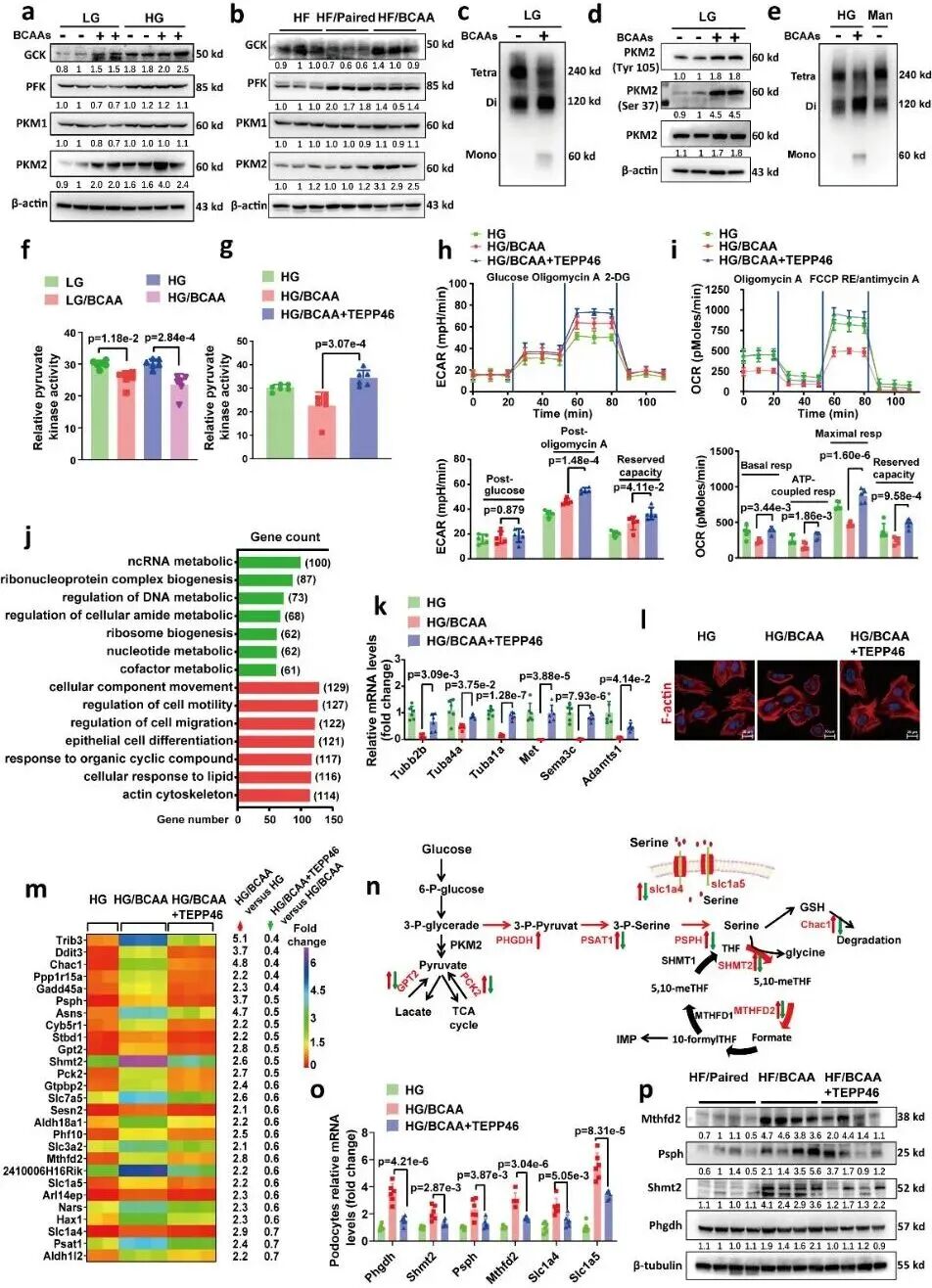
为阐明 BCAA 诱导足细胞功能障碍与死亡的机制,作者对高糖 (HG) 或高糖+BCAA (HG/BCAA) 处理的已分化 MPC-5 足细胞进行 RNA-seq 测序,分析其转录组特征。GO 分析显示,HG/BCAA 组中上调丝氨酸生物合成与叶酸代谢相关基因表达。Seahorse 分析检测表明,BCAA 抑制足细胞氧化磷酸化活性,但促进糖酵解来源酸性物质的生成。作者采用 Uniformly 碳-13 标记葡萄糖 ([U-¹³C6] 葡萄糖) 进行葡萄糖代谢流碳追踪实验,发现 BCAA 显著提高原代足细胞中丝氨酸和甘氨酸的生物合成速率及池容量,同时显著降低葡萄糖来源的丙酮酸、乳酸及三羧酸循环中间代谢物 (如琥珀酸、谷氨酸、柠檬酸) 的生成。综上,这些数据表明,BCAA 可抑制足细胞葡萄糖氧化磷酸化,同时促进葡萄糖代谢向丝氨酸生物合成与叶酸代谢转移。

图 3. BCAA 诱导足细胞糖代谢向丝氨酸合成、叶酸代谢分流
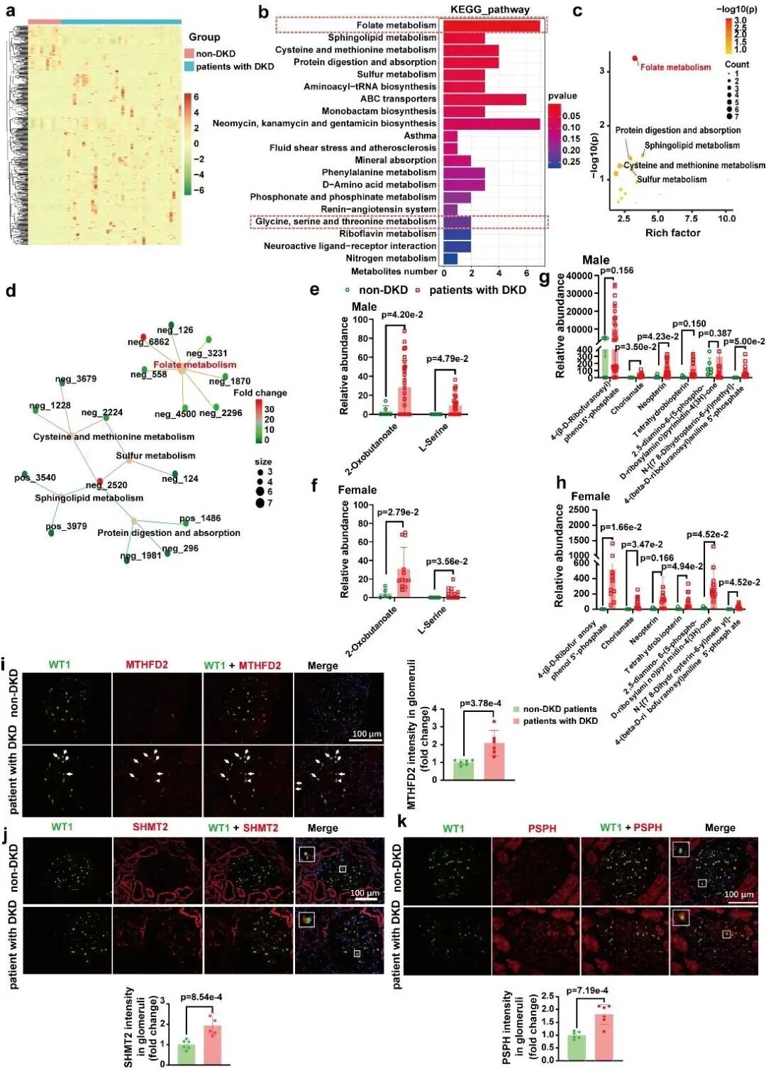
为明确 DKD 患者肾脏中丝氨酸生物合成与叶酸代谢是否同样增强,作者分析了非 DKD 患者与 DKD 患者的尿液代谢谱。通过质谱检测,在尿液中共鉴定出 4233 种代谢物。热图显示非 DKD 组与 DKD 组之间存在 430 种差异表达的尿液代谢物。GO 基因与 KEGG 通路富集分析表明,叶酸代谢通路以及甘氨酸、丝氨酸与苏氨酸代谢通路在 DKD 患者中显著富集。值得注意的是,叶酸代谢是富集程度最高的通路,包含 7 种丰度显著差异的中间代谢物。DKD 组 (包括男性和女性) 中 2 种丝氨酸生物合成代谢物和 6 种叶酸代谢物的丰度均显著升高。
免疫荧光染色结果也显示,DKD 患者肾小球中叶酸代谢关键酶 (MTHFD2、SHMT2) 以及丝氨酸生物合成关键酶 (PSPH) 的表达水平均显著升高。更重要的是,这些酶均定位于 WT1 阳性的足细胞中。DKD 患者尿液和肾脏样本的数据,进一步验证了动物实验中「BCAA 分解代谢缺陷促进足细胞丝氨酸生物合成与叶酸代谢」的研究结论。

图 4. DKD 患者肾小球足细胞丝氨酸合成和叶酸代谢显著上调
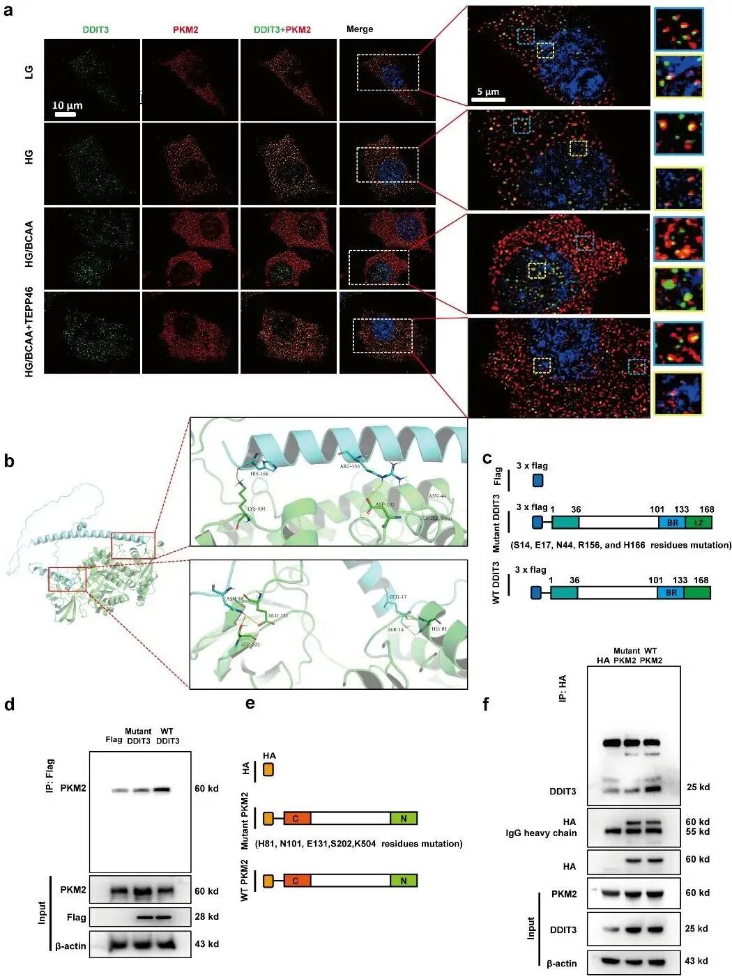
深入研究发现,BCAA 的异常堆积会引发一系列连锁反应,而丙酮酸激酶 M2 (PKM2) 正是这场代谢风暴的核心调控者。正常情况下,PKM2 以四聚体形式存在,高效催化糖酵解最后一步反应。但在 BCAA 积累的环境中,BCAA 显著增加 PKM2 在 Ser 37 和 Tyr 105 位点的磷酸化水平,促进 PKM2 解聚和失活,导致葡萄糖氧化磷酸化受抑,葡萄糖代谢被「强行分流」:原本进入三羧酸循环供能的葡萄糖,转而流向丝氨酸合成和叶酸代谢途径,介导了 BCAA 诱导的足细胞代谢重编程,细胞能量供应陷入困境。更为关键的是,失活的 PKM2 会「改道」进入细胞核,与转录因子 DDIT3 结合,PKM2 发挥共转录因子的作用通过促进 DDIT3 转录激活 Chac1 和 Trib,直接诱导足细胞死亡。

图 5. PKM2 解聚和失活介导 BCAA 代谢障碍诱导的足细胞代谢重编程

图 6. BCAA 促进高糖培养条件下足细胞 PKM2 入核并和 DDIT3 结合
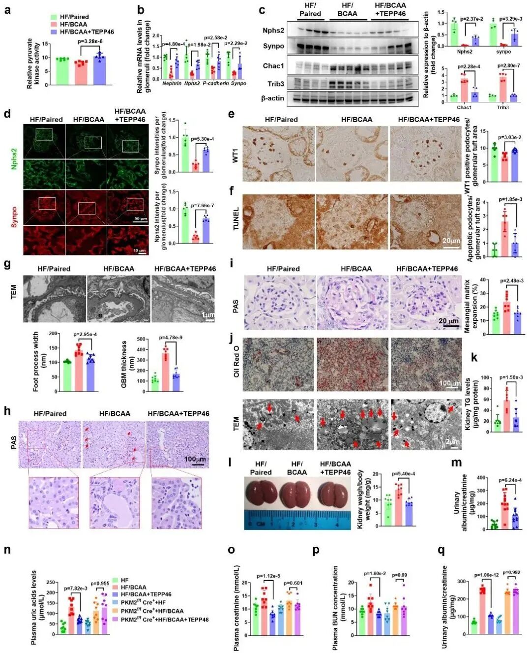
最后,作者分别使用 PKM2 激动剂 TEPP46 激活 PKM2 或者 BCAA 分解代谢激动剂 (BCKDK 抑制剂)BT2,逆转 BCAA 代谢障碍诱导肥胖小鼠糖尿病相关肾损伤,阻断 DKD 进展。

图 7. PKM2 激动剂 TEPP46 逆转高脂饮食补充 BCAA 诱导的糖尿病肾损伤
综上,这项研究为 DKD 的防治提供了全新视角:(1) 早期预警:DKD 患者尿液中 BCAA 代谢产物或可作为疾病早期诊断的生物标志物;(2) 治疗新靶标:激活 BCAA 代谢 (如使用 BDK 抑制剂 BT2) 或恢复 PKM2 活性 (如使用 TEPP46),可能防治糖尿病向 DKD 进展 (在动物模型中已显示出显著的肾脏保护作用);(3) 饮食干预:合理限制 BCAA 摄入可能成为辅助防治 DKD 的策略。值得注意的是,这项研究首次揭示了足细胞 BCAA 代谢异常在 DKD 发病中的核心作用,颠覆了传统认为 DKD 仅是「微血管病变」的认知。未来,针对足细胞 BCAA 代谢和代谢重编程的精准干预,有望为阻止 DKD 发生发展提供新的治疗方向。

图 8. BCAA 代谢障碍诱导足细胞代障碍和凋亡,促进 DKD 发生发展
该项工作主要由空军军医大学西京医院心血管内科赵会寿讲师、唐都医院妇产科孙丹博士、西京医院王姗副研究员和刘毅副教授等人共同完成,空军军医大学西京医院心血管内科陶凌教授和闫文俊副教授为文章共同通讯作者。上述工作得到了美国 Thomas Jefferson 大学马新亮教授和天津医科大学孙海鹏教授的大力支持和无私帮助,受到西京医院肾内科孙世仁主任、西京医院内分泌科和唐都医院内分泌科等的大力支持,得到了国家自然科学基金委经费资助。陶凌教授团队长期致力于代谢性心血管疾病的基础与转化研究,并牵头多项大规模、多中心临床试验,研究成果在 Lancet、BMJ、Circulation、European Heart Journal、Circulation Research、Nature Communications 等杂志发表。陶凌课题组常年招收优秀的基础医学与临床医学硕士、博士和博士后,欢迎邮件联系:lingtaofmmu@qq.com (陶凌) 或者 yanyan517032@163.com (闫文俊) 或者 1054395879@qq.com (赵会寿)。
本文基于空军军医大学西京医院陶凌教授团队发表的研究成果整理,原文参见 Branched-Chain Amino Acids Contribute to Diabetic Kidney Disease Progression via PKM2-Mediated Podocyte Metabolic Reprogramming and Apoptosis, Nat Commun. 2025 Aug 25;16(1):7846. doi: 10.1038/s41467-025-62890-9.
文章来源:论道心血管
如需代发文章宣传、新闻稿、招聘等,请后台回复【学术】添加小编
我们长期为科研用户提供前沿资讯、实验方法、选品推荐等服务,并且组建了 70 多个不同领域的专业交流群,覆盖神经科学、肿瘤免疫、基因编辑、外泌体、类器官等领域,定期分享实验干货、文献解读等活动。
添加实验菌企微,回复【】中的序号,即可领取对应的资料包哦~
【2401】论文写作干货资料(100 页)
【2402】国内重点实验室分子生物学实验方法汇总(60 页)
【2403】2024 最新最全影响因子(20000+ 期刊目录)
【2404】免疫学信号通路手册
【2405】PCR 实验 protocol 汇总
【2406】免疫荧光实验 protocol 合集
【2407】细胞培养手册
【2408】蛋白纯化实验手册
【2501】染色体分析方法汇总
【2502】国自然中标标书模板
【2503】WB 实验详解及常见问题解答
【2504】DeepSeek 论文写作常用口令
【2505】中国科学院期刊分区表(2025 年最新版)
【2506】期刊影响因子(2025 年最新版)
【2507】130 种实验室常用试剂配制方法(附全套资料)
【2508】常见信号通路
【2509】限制性核酸内切酶大全





