万千商家帮你免费找货
0 人在求购买到急需产品
- 详细信息
- 询价记录
- 文献和实验
- 技术资料
- 提供商:
锐博生物
- 服务名称:
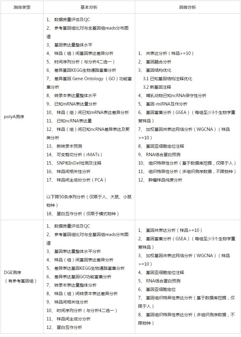
mRNA测序
转录组研究是基因功能及结构研究的基础和出发点,通过第二代高通量测序,能够全面快速地获得某一物种特定组织或器官在某一状态下的几乎所有转录本序列信息,从而准确地分析基因表达差异、发现新转录本、基因结构变异、基因融合、RNA编辑等生命科学的重要问题,已广泛应用于基础研究、临床诊断和药物研发等领域。
服务优势
● 已知转录本、新转录本信息一次获取,并实现可变剪切定量分析
● 四种差异算法,差异基因结果更实用
● 提供多种定制化分析,更多结果丰富文章内容
项目流程

生物信息学分析项目

参考文献
[1] Gao W, Xiao R, Zhang W, et al. JMJD6 Licenses ERα-Dependent Enhancer and Coding Gene Activation by Modulating the Recruitment of the CARM1/MED12 Co-activator Complex[J]. Molecular cell, 2018, 70(2): 340-357. e8. (IF:14.548 锐博服务:mRNA测序 研究领域:增强子 厦门大学)
[2] Wan L, Yu W, Shen E, et al. SRSF6-regulated alternative splicing that promotes tumour progression offers a therapy target for colorectal cancer[J]. Gut, 2019, 68(1): 118-129. (IF:17.943 锐博服务:mRNA测序 研究领域:结直肠癌 浙江大学)
[3] Chen S, Feng M, Zhang S, et al. Angptl8 mediates food-driven resetting of hepatic circadian clock in mice[J]. Nature communications, 2019, 10(1): 1-16. (IF:11.878 锐博服务:mRNA测序 研究领域:生物钟 中国药科大学)
[4] Huang C, Shi J, Guo Y, et al. A snoRNA modulates mRNA 3′ end processing and regulates the expression of a subset of mRNAs[J]. Nucleic acids research, 2017, 45(15): 8647-8660. (IF:11.147 锐博服务:mRNA测序 研究领域:基因表达调控 中山大学)
[5] Huang Y, Zhou J, Luo S, et al. Identification of a fluorescent small-molecule enhancer for therapeutic autophagy in colorectal cancer by targeting mitochondrial protein translocase TIM44[J]. Gut, 2018, 67(2): 307-319. (IF:17.943 锐博服务:mRNA测序 研究领域:结直肠癌 第三军医大学)
了解更多详细信息请登录锐博生物官网 https://www.ribobio.com/
风险提示:丁香通仅作为第三方平台,为商家信息发布提供平台空间。用户咨询产品时请注意保护个人信息及财产安全,合理判断,谨慎选购商品,商家和用户对交易行为负责。对于医疗器械类产品,请先查证核实企业经营资质和医疗器械产品注册证情况。
- 作者
- 内容
- 询问日期
文献和实验preparation for microarray hybridizations or Northern blot analysis of weakly expressed genes, enriched mRNA preparations are preferable to total RNA. Enrichment of eukaryotic mRNAs derived from nuclear encoded genes is done by virtue of their poly(A) tail
454测序仪的出现极大促进了测序业务的开展,科研人员已经将测序技术作为解决科研工作中许多常见 问题的利器。这是因为454测序仪在以下几个方面取得了质的突破:首先是解决了高通量测序问题;其次它简 化了样品准备步骤,将以往转化大肠杆菌扩增质粒的繁琐过程全部用简单的体外PCR扩增法替代了;最后, 它缩小了测序反应体积,节省了 试剂 。这样,454测序仪做到了以极其低廉的价格进行大规模平行测序反应。 它的测序规模之大、测序费用之低
of uncharacterized species, and many other applications(未知物种的转录组组装和其他应用). 关于Lexogen,产品更多专注于短读长RNA测序工作流程(当然也有可用于长读长测序的全长cDNA扩增试剂盒)。试验程序的一般大纲如下: 从样本中分离出RNA,并除去污染的DNA,例如,用DNase处理。 如果需要,则对RNA进行预处理,即通过polyA选择或rRNA去除来富集mRNA。 RNA片段化(如果使用无片段化建库流程
技术资料暂无技术资料 索取技术资料










