万千商家帮你免费找货
0 人在求购买到急需产品
- 详细信息
- 询价记录
- 文献和实验
- 技术资料
- 库存:
大量
- 英文名:
ribobio
- 供应商:
锐博生物
- 规格:
5nmol
产品优势
1、低毒性,全球领先的自主专利技术
2、经化学修饰,可直接注射于实验动物,无需转染试剂
3、相比于病毒载体,合成周期短,便于后续转化医学中核酸药开发
4、更稳定,更易通过细胞膜、组织间隙
技术支持
皮下移植SMMC-7721 细胞到NOD-SCID 小鼠,2 周后尾微静脉注射胆固醇修饰及Cy3 荧光标记的miR-199a agomir (使用脂质给药试剂),每3 天一次,共7 次。
三周后进行microPET/CT 成像,agomiR-199a 处理后肝肿瘤吸收的[18F]FDG(氟代脱氧葡萄糖)减少,即肿瘤生长减缓。
Zhang L, et al. EMBO J. 2015.
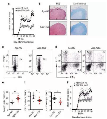
b. 以5u mol/kg 一天的剂量给一只小鼠静脉注射miR-125a agomir,21 天后小鼠脊髓进行HE 染色和Luxol Fast Blue 染色,
结果显示miR-125a agomir 改善CNS 炎症和髓鞘脱失情况。
Pan W, et al. Nat commun, 2015.
对M-KO 小鼠的右后肢腓肠肌进行肌肉注射0.02ml 20uM miR-329 agomir,左后肢注射CTR agomir(对照组),
4 天后收集肌肉样本,结果显示miR-329 组DLK1 蛋白显著减少。
Gao Y, et al. PNAS, 2015.
订购产品
了解相关产品详细信息请登录锐博生物官网 https://www.ribobio.com/product-and-service/mirna-function-reagent/in-vivo-mirna-agomir/
风险提示:丁香通仅作为第三方平台,为商家信息发布提供平台空间。用户咨询产品时请注意保护个人信息及财产安全,合理判断,谨慎选购商品,商家和用户对交易行为负责。对于医疗器械类产品,请先查证核实企业经营资质和医疗器械产品注册证情况。
- 作者
- 内容
- 询问日期
文献和实验相关专题 miRNA RNA一度被认为仅仅是DNA和蛋白质之间的“过渡”,但越来越多的证据清楚的表明,RNA在生命的进程中扮演的角色远比RNA我们早前设想的更为重要。 RNA干扰(RNA interference)的发现使得人们对RNA调控基因表达的功能有了全新的认识,更因为可以简化替代基因敲除而成为研究基因功能的有力工具,因此格外引人注意,在2002年度Science评选的10大科学成就中RNAi名列榜首。 随着对小分子RNA研究的不断深入,研究人员开始认识到:小分子RNA的世界一点都不小
一、miRNA的靶基因寻找研究表明,一个基因可以受多个miRNA调控,而一种miRNA又可以参与调控多个靶基因,据预测,至少有30%的人类基因是miRNA的靶基因。这就足以显示出miRNA群体的重要性。而在人类疾病中多不同程度的表现出大量miRNA的上调和下调,这也足以显示miRNA在疾病发生过程中占据着非常重要的作用。而探讨miRNA的功能作用中最重要的一步就是高效准确的寻找到其所调控的靶基因。目前寻找靶基因主要是从以下两个方面入手。1.生物信息学方法miRNA靶基因的预测主要是根据生物
2004seedfive 各位仁兄!提取植物的miRNA哪家公司的试剂盒提取的质量好 谢谢 freecell 做核酸提取,Qiagen比较专业;其中做RNA的话,Ambion自称RNA技术公司,相对比较可靠。 艾博思 2004seedfive wrote: 各位仁兄!提取植物的miRNA哪家公司的试剂盒提取的质量好 谢谢











