相关产品推荐更多 >
万千商家帮你免费找货
0 人在求购买到急需产品
- 详细信息
- 询价记录
- 文献和实验
- 技术资料
- 提供商:
研载生物科技
- 服务名称:
KEGG通路富集
KEGG通路富集
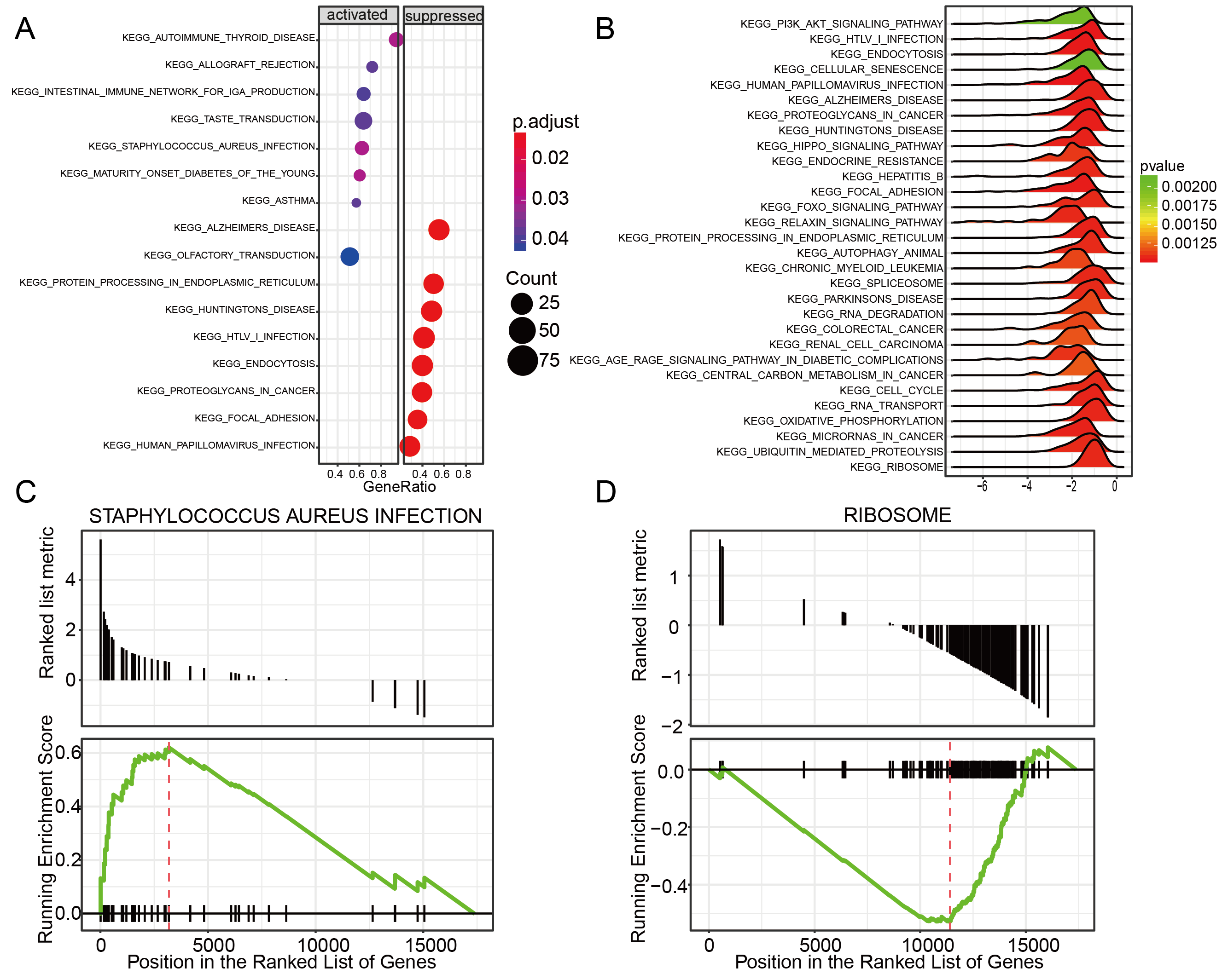
1.分析目的利用差异表达的mRNA,分析其在哪些KEGG通路有富集
2.数据来源
差异分析结果中的显著mRNA
3.分析方法
使用主流软件GSEA[5](http://software.broadinstitute.org/gsea)做KEGG富集分析,筛选统计显著的通路(如FDR<0.05),使用GOplot[4]进行可视化
4.交付文件
(1)GSEA通路富集的显著结果(Excel)
(2)显著通路的泡泡图;密度曲线图;上调和下调最显著通路的基因集富集图
5.分析结果示例图
【欢迎来电/邮件咨询】
联系人:刘经理
电话:021-54376058
手机:13917998048 (7:00-24:00, 周末节假日不休)
邮箱:yanzaibio@yihaowan.cn, yanzaibio@163.com
官网:www.yihaowan.com.cn
地址: 上海市闵行区放鹤路1088号博济科技园6号楼109室
风险提示:丁香通仅作为第三方平台,为商家信息发布提供平台空间。用户咨询产品时请注意保护个人信息及财产安全,合理判断,谨慎选购商品,商家和用户对交易行为负责。对于医疗器械类产品,请先查证核实企业经营资质和医疗器械产品注册证情况。
- 作者
- 内容
- 询问日期
文献和实验别小看EGFR的耐药,这可是KEGG上独立的一个信号通路……
上次给大家讲了ErbB信号通路,当然,大家可能并没有什么兴趣。毕竟听名字感觉都离得太远,但实际上ErbB信号通路上的HER2(ErbB2)和EGFR(ErbB1)在耐药机制上的研究都很深入。特别是EGFR,甚至在KEGG上还有专门为了EGFR耐药研究的信号通路:差不多就是这样,当然,看上去很复杂。我们把她拆分一下,差不多就是这样:按照ErbB信号通路来说,EGFR的下游,主要是三条信号通路JAK/STAT、PI3K/AKT和MAPK信号通路。EGFR的耐药,大致分成两类:1)EGFR本身的突变
.gov/观察 DAVID 提供的功能有:寻找富集的生物主题,尤其是 GO 条目;发现富集的功能相关的基因组;聚合冗余注释条目;可视化基因的 BioCarta 与 KEGG 通路图;2-D 视图展示相关的多基因对多条目关系;搜索其它未在列表中的功能相关基因;列出相互作用蛋白;批量浏览基因名称;连接基因与疾病的关系;高亮蛋白功能结构域和模体;重定向到相关文献;转换基因标识和更多功能。使用左侧 「Functional Annotation Tool」 工具,将 OMIM 数据库处理的所有肿瘤疾病关联的致病
使用 David database 进行 GO、KEGG 等富集分析你或许比较了解。但它还可以用以大批量搜集基因功能通路相关的文献哦。尤其是当你面对一堆基因需要查阅文献时就知道有多么感激 David database 了。下面以 28 个 gene symbol 的基因列表演示一下过程:打开主页(想直接复制网址的童鞋们,可在生物学霸后台回复基因网址即可),点击 Start Analysis。依次在 Upload 界面按步骤上传列表,Background 界面选择物种,List 界面选择上传










