相关产品推荐更多 >
万千商家帮你免费找货
0 人在求购买到急需产品
- 详细信息
- 询价记录
- 文献和实验
- 技术资料
- 保存条件:
2-8℃
- 保质期:
6个月
- 英文名:
Glutathione Peroxidase (GPX) Assay Kit
- 库存:
99
- 供应商:
北京索莱宝科技有限公司
- CAS号:
BC1190-50T/24S
- 规格:
50T/24S
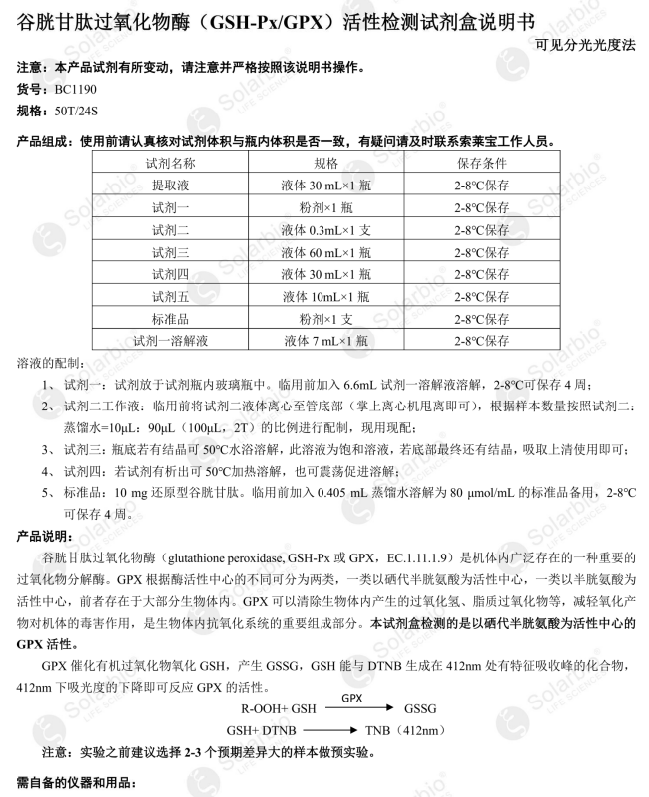
谷胱甘肽过氧化物酶(glutathione peroxidase, GSH-Px或GPX,EC.1.11.1.9)是机体内广泛存在的一种重要的过氧化物分解酶。GPX根据酶活性中心的不同可分为两类,一类以硒代半胱氨酸为活性中心,一类以半胱氨酸为活性中心,前者存在于大部分生物体内。GPX可以清除生物体内产生的过氧化氢、脂质过氧化物等,减轻氧化产物对机体的毒害作用,是生物体内抗氧化系统的重要组成部分。本试剂盒检测的是以硒代半胱氨酸为活性中心的GPX活性。 GPX催化有机过氧化物氧化GSH,产生GS-SG,GSH能与DTNB生成在412nm处有特征吸收峰的化合物,412nm下吸光度的下降即可反应GPX的活性 。



、
电子说明书 仅供参考哦 以收到货里的纸质版为准
风险提示:丁香通仅作为第三方平台,为商家信息发布提供平台空间。用户咨询产品时请注意保护个人信息及财产安全,合理判断,谨慎选购商品,商家和用户对交易行为负责。对于医疗器械类产品,请先查证核实企业经营资质和医疗器械产品注册证情况。
- 作者
- 内容
- 询问日期
文献和实验Janus liposozyme for the modulation of redox and immune homeostasis in infected diabetic wounds
|
AuthorWei Tingting, Pan Tiezheng, Peng Xiuping, Zhang Mengjuan, Guo Ru, Guo Yuqing, Mei Xiaohan, Zhang Yuan, Qi Ji, Dong Fang, Han Meijuan, Kong Fandi, Zou Lina, Li Dan, Zhi Dengke, Wu Weihui, Kong Deling, Zhang Song, Zhang Chunqiu
|
Publish_toNature Nanotechnology
|
|
IF38.3000
|
PMID38740936
|
Bioactive Ceria Nanoenzymes Target Mitochondria in Reperfusion Injury to Treat Ischemic Stroke
|
AuthorJun Liao, Yi Li, Li Fan, Yuhan Sun, Zhengyan Gu, Qing-Qiang Xu, Yun Wang, Liyan Xiong, Kai Xiao, Zhe-sheng Chen, Zhiwei Ma, Chuan Zhang, Tingfang Wang, Ying Lu
|
Publish_toACS Nano
|
|
IF17.1000
|
PMID38266247
|
Biofilm microenvironment triggered self-enhancing photodynamic immunomodulatory microneedle for diabetic wound therapy
|
AuthorYang Li, Zhang Dan, Li Wenjing, Lin Hongbing, Ding Chendi, Liu Qingyun, Wang Liangliang, Li Zimu, Mei Lin, Chen Hongzhong, Zhao Yanli, Zeng Xiaowei
|
Publish_toNature Communications
|
|
IF16.6000
|
PMID37996471
|
Bacillus licheniformis ameliorates Aflatoxin B1-induced testicular damage by improving the gut-metabolism-testis axis
|
AuthorFa-Li Zhang, Hao-Hai Ma, Pei-Yu Dong, Yu-Mei Chen Yan, Yu Chen, Guo-Ming Yang, Wei Shen, Xi-Feng Zhang
|
Publish_toJOURNAL OF HAZARDOUS MATERIALS
|
|
IF13.6000
|
PMID38394902
|
Root chemistry and microbe interactions contribute to metal(loid) tolerance of an aromatic plant – Vetiver grass
|
AuthorHuishan Li, Zuomin Rao, Guodong Sun, Mengke Wang, Yuanxi Yang, Junwen Zhang, Hui Li, Min Pan, Jun-Jian Wang, Xun Wen Chen
|
Publish_toJOURNAL OF HAZARDOUS MATERIALS
|
|
IF13.6000
|
PMID37783142
|
Systematic Health Risks Assessment of Chiral Fungicide Famoxadone: Stereoselectivities in Ferroptosis-Mediated Cytotoxicity and Metabolic Behavior
|
AuthorShouchun Xiao, Jingna Cui, Jiaxing Yang, Haonan Hou, Jianing Yao, Xiaoran Ma, Li Zheng, Fanrong Zhao, Xueke Liu, Donghui Liu, Zhiqiang Zhou, Peng Wang
|
Publish_toJOURNAL OF HAZARDOUS MATERIALS
|
|
IF12.2000
|
PMID39053069
|
The OsWRKY72–OsAAT30/OsGSTU26 module mediates reactive oxygen species scavenging to drive heterosis for salt tolerance in hybrid rice
|
AuthorCitao Liu, Bigang Mao, Yanxia Zhang, Lei tian, Biao Ma, Zhuo Chen, Zhongwei Wei, Aifu Li, Ye Shao, Gongye Cheng, Lingling Li, Wenyu Li, Di Zhang, Xiaoping Ding, Jiangxiang Peng, Yulin Peng, Jiwai He, Nenghui Ye, Dingyang Yuan, Chengcai Chu, Meijuan Duan
|
Publish_toJournal of Integrative Plant Biology
|
|
IF11.4000
|
PMID38483018
|
Boosting ROS-Mediated Lysosomal Membrane Permeabilization for Cancer Ferroptosis Therapy
|
AuthorYing Chen, Zengqiu Yang, Sibu Wang, Qin Ma, Lingyan Li, Xingjie Wu, Qianqian Guo, Ling Tao, Xiangchun Shen
|
Publish_toAdvanced Healthcare Materials
|
|
IF11.0920
|
PMID36408929
|
Behavior and linkage mechanism of extracellular polymers,cell membrane peroxides and intracellular peroxidases during high concentration vaporized hydrogen peroxide sterilization
|
AuthorZhaojing Yu, Haiyang Cai, Shanshan Xiao, Weimin Zeng, Runlan Yu, Hong Cheng, Peiqi Cheng
|
Publish_toJournal of Cleaner Production
|
|
IF11.0720
|
PMIDnull
|
Natural AIEgens as Ultraviolet Sunscreens and Photosynergists for Solar Fuel Production
|
AuthorWenzhi Gu, Jing Hu, Lei Li, Mingqiu Hong, Chaohui Yang, Guoping Ren, Jie Ye, Shungui Zhou
|
Publish_toENVIRONMENTAL SCIENCE & TECHNOLOGY
|
|
IF10.8000
|
PMID39390730
|
度。 (2) 吸收系数法 按各品种项下的方法配制供试品溶液,在规定的波长处测定其吸收度,再以该品种在规定条件下的吸收系数计算含量。用本法测定时,应注意仪器的校正和检定。 (3) 计算分光光度法 采用计算分光光度法应慎重。本法有多种,使用时均应按各品种项下规定的方法进行。当吸收度处在吸收曲线的陡然上升或下降的部位测定时,影响精度的因素较多,故对照品和供试品测试条件应尽可能一致。若测定时不用对照品,如维生素A测定法,则应在测定时对仪器作仔细的校正和检定。
蛋白的考马斯亮兰溶液连续进样6次,得到吸光度的相对标准偏差。表1 精密度测定结果 2.3 稳定性 取1mg/ml牛 血清 蛋白标准溶液每十分钟测定一次,50分钟内的吸光度变化如下表2。表2 稳定度测定结果 3. 结论该方法测定快速、简便,干扰物少,是目前灵敏度较高的蛋白质含量测定的紫外分光光度法。
上海西唐生物科技有限公司 021-55229872, 65333639 www.westang.com 人谷胱甘肽过氧化物酶3 ( GPX3 )ELISA 试剂盒 ( 用于血清、血浆、细胞培养上清液和其它生物体液内 ) 原理 本实验采用双抗体夹心 ABC-ELISA 法。用抗人 GPX3 单抗包被于酶标板上,标准品和样品中的 GPX3与单抗结合,加入生物素化的抗人
技术资料需要更多技术资料 索取更多技术资料










