万千商家帮你免费找货
0 人在求购买到急需产品
- 详细信息
- 询价记录
- 文献和实验
- 技术资料
- 服务名称:
重组蛋白表达服务
- 提供商:
北京义翘神州科技股份有限公司
- 规格:
询价
重组蛋白表达纯化服务
凭借每年1,000多种新蛋白的研发经验,义翘神州始终是您定制重组蛋白表达的理想合作伙伴。为满足不同的研究需求,我们提供四种常用的蛋白表达系统:哺乳动物细胞、杆状病毒-昆虫细胞、大肠杆菌及无细胞表达(CFPS)系统,致力于为客户提供从基因合成到蛋白表达、纯化的一站式服务。依托先进的蛋白表达技术,我们在跨膜蛋白、激酶、病毒抗原等高难度靶点表达方面拥有丰富的经验。
我们致力于用更短的交付周期为客户提供高品质、低成本的活性重组蛋白。根据客户需求,选用不同表达/纯化标签、表达宿主等,为蛋白表达、纯化提供多种选择,真正为客户实现深度私人定制,帮助客户最大限度提高研究项目的成功率。
- 成功交付:100,000+项目
- 2L-1500L:90+生物反应器
- 灵活的生产规模:μg-kg 级
- 蛋白表达经验:18+ 年
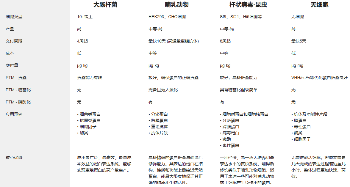
为您的项目选择合适的蛋白表达系统
成功的重组蛋白表达关键在于将蛋白的特定特征——从序列到所需的翻译后修饰(PTMs)——与最合适的表达系统相匹配。周转时间、产量、成本和应用等因素对蛋白系统的选择至关重要。下表比较了义翘神州四大表达系统(哺乳动物、杆状病毒-昆虫、大肠杆菌、无细胞)。依托这些表达系统,义翘神州提供高质量的蛋白表达定制服务,旨在满足客户的多样化需求,为客户项目的成功提供量身定制的解决方案。

特色蛋白定制服务
| 多次跨膜蛋白表达服务 | 酶蛋白及检测方法开发服务 | 无细胞蛋白表达服务 |
| 高质量重组抗体生产服务 | 超低内毒素蛋白表达服务 |
稳定细胞株服务
| 稳转细胞株构建服务 | 检测用细胞株构建服务 |
重组蛋白生产服务案例
义翘神州是一家全球领先的蛋白生产和纯化服务供应商,在定制重组蛋白领域拥有超过18年的丰富经验,包括酶与激酶、膜蛋白、病毒抗原及靶点蛋白等类型。公司专注于解决难表达蛋白的技术挑战,依托专有技术和先进平台优化表达条件,全力保障各类高难度蛋白项目的成功交付。
| 案例1: 在HEK293细胞中表达无标签同源二聚体蛋白 | |
| 目的蛋白 | 无标签同源二聚体蛋白 |
| 目标产量 | 10 mg |
| 纯度要求 | >95% by SEC-HPLC and SDS-PAGE |
| 离子交换层析、凝胶过滤层析后目的蛋白的 SEC-HPLC 和 SDS-PAGE 分析 | |
![]() |
Lane M: Marker |
案例2:杆状病毒-昆虫细胞蛋白表达服务 |
|
| 目的蛋白 | 单次跨膜蛋白(酶) |
| 实验步骤 | 蛋白提取和两步蛋白纯化 |
| 蛋白提取 | 两步法进行蛋白纯化 |
|
Lane 1: Total protein from cell lysate |
Lane M: Marker |
重组蛋白相关技术资源
义翘神州免费为您提供一些重组蛋白生产相关的技术资料。我们专业的蛋白质研究专家深入分析了蛋白表达过程中遇到的问题、解决方案及案例分析等,希望对您有所帮助。
点击下方链接或底部 “技术资料”版块 了解重组蛋白技术资源的更多内容。
| 获得高质量重组蛋白的策略:关键影响因素和案例分析(点击查看或下载) |
| 重组蛋白表达、遇到的问题及解决方案概述(点击查看或下载) |
| 昆虫细胞重组蛋白表达的应用说明和案例分析(点击查看或下载) |
| 重组蛋白生产服务概述及案例分析(点击查看或下载) |
| 重组蛋白和抗体表达服务单页(点击查看或下载) |
重组蛋白表达服务常见问题解答
>>>立即咨询重组蛋白表达纯化服务
风险提示:丁香通仅作为第三方平台,为商家信息发布提供平台空间。用户咨询产品时请注意保护个人信息及财产安全,合理判断,谨慎选购商品,商家和用户对交易行为负责。对于医疗器械类产品,请先查证核实企业经营资质和医疗器械产品注册证情况。
- 作者
- 内容
- 询问日期
文献和实验QIAgene Expression Kit——再也不为重组蛋白的表达效率发愁 据Protein Database的最新数据表明,目前已知的人类蛋白有35,000种(包括splice variants),大约33%的蛋白正处于研究中,但是只有8%的蛋白能够成功表达。统计数据同时显示,目前克隆,表达,纯化的成功率只维持在54%,74%,59%。所以说,在蛋白表达的漫漫征途中,拿不到想要的蛋白是一件非常普遍的事情。举一个例子来说对于目标蛋白不表达或表达量低这个常见问题,需要排除或检查的因素就太多
蓝 20 % 甘油 实验方案: 1、外源基因的诱导表达: (1)用适当的限制性内切核酸酶消化载体DNA 和目的基因. ( 2 )按连接步骤连接目的基因和载体,并转化到相应的宿主菌. ( 3 )筛选出含重组子的转化菌落,提取质粒DNA 作限制性内切核酸酶图谱,DNA 序列测定, 确定无误后进行下一步. ( 4 )如果表达载体的原核启动子为PL 启动子,则在30 -32 ℃ 培养数小时,使培养液的OD600达0.4-0.6 ,迅速使温度升至42
[ 实验目的 ] 通过本实验学习 PCR 反应的基本原理与实验技术。 通过本实验学习重组质粒的检测技术。 [ 基本原理 ] 聚合酶链反应( polymerase chain reaction , PCR )是体外酶促合成特异 DNA 片段的一种技术。在待扩增的 DNA 片段两侧和与其两侧互补的两个寡核苷酸引物,经变性、退火和延伸若干个循环后, DNA 扩增 2 n 倍。 PCR 进行的基本条件是: ( 1 )以 DNA 为模板(在 RT - PCR 中模板是 RNA ); ( 2 )以寡核苷酸















