万千商家帮你免费找货
0 人在求购买到急需产品
- 详细信息
- 询价记录
- 技术资料
- 服务名称:
AAV在肝脏中的应用
- 提供商:
OBiO和元生物
慢病毒、腺病毒和腺相关病毒这三种病毒工具均能靶向肝脏,其中慢病毒特异性最差,由于它会随机整合到基因组中诱发插入突变,因此使用相对较少。腺病毒(Ad5亚型等)具有明显嗜肝的特性,常常被用于肝脏基因的递送表达,但是由于腺病毒会产生较强的免疫反应,引起明显的肝损伤,并对肝脏代谢等产生不可忽略的影响,因而腺病毒的使用也越来越受到局限。不过,并不是基于腺病毒的实验结果不可靠,具体问题需要具体分析。在不影响检测指标和相关信号通路的前提下,腺病毒是非常理想的靶向肝脏的载体。同时,腺病毒具有较大的装载容量,在递送较大的表达元件方面有非常明显的优势,但缺点是表达时间较短。其表达效果会随时间推移而逐渐下降,通常适合检测的高表达窗口期为注射后4-7天(图1)。
图1 腺病毒的注射效果(PNAS. January,2011)
在肝脏研究中,腺相关病毒的使用也越来越多。其中,有文章报道AAV8能够高效靶向肝脏表达。虽然也有其他血清型如AAV9在肝脏中的报道,但综合各方面数据分析,AAV8更适合在肝脏中长期表达(表1)。AAV8是从小鼠到临床试验都被广泛采用的血清型,但是AAV载体的一个主要弱点是装载容量比较有限。一般AAV载体能够表达的基因大小不宜超过2.5kb,否则将会极大影响包装效果。AAV感染表达的时间比较持久,一般认为可以持续6个月到1年的时间。但是如果细胞增殖较快,其表达也会随着分裂而不断丢失。
表1 静脉注射AAV 120天后体内各组织的分布情况(Molecular Therapy. October,2009)
一、Cre-loxp技术在小鼠肝脏中的应用
由于腺病毒高度嗜肝,几乎90%以上会感染肝脏,因此腺病毒可以作为肝脏特异性感染的有效载体。将Cre腺病毒(Ad-Cre)通过尾静脉注射入带有loxp小鼠体内,即可实现肝脏特异性表达并将目的基因敲除,从而快速获取肝脏特异性基因敲除小鼠(图2)。
由于腺病毒高度嗜肝,几乎90%以上会感染肝脏,因此腺病毒可以作为肝脏特异性感染的有效载体。将Cre腺病毒(Ad-Cre)通过尾静脉注射入带有loxp小鼠体内,即可实现肝脏特异性表达并将目的基因敲除,从而快速获取肝脏特异性基因敲除小鼠(图2)。
图2 向loxp小鼠尾静脉注射Ad-Cre快速获取肝脏特异性敲除小鼠(The Journal of Biological Chemistry. October,2011)
二、CRISPR/Cas9技术在小鼠肝脏中的应用
通过腺病毒将CRISPR/Cas9系统相关元件(Cas9和sgRNA)注射入小鼠体内,可以实现在肝脏中特异性表达,并实现肝脏部位的特异性敲除。此方法比较适合检验活体实验(图3)。
图3 向野生型小鼠注射腺病毒介导的靶向PCSK9的CRISPR/Cas9(Circulation Research. June, 2014)
CRISPR/Cas9系统展现出了高效的基因编辑功能,不仅能够在同源模板存在下介导同源重组,可以被广泛用于制备Knock-in小鼠,而且能够修复突变的基因位点,用于基因治疗。
文献报道,一个命名为Fah5981SB的突变小鼠品系,其HT1基因在8号外显子处的最后一个碱基发生突变G—>A,导致RNA剪接时跨越了8号外显子,从而使编码的蛋白FAH截短不稳定,不能有效代谢酪氨酸,在肝脏中积累了有毒的代谢物,造成严重的肝损伤。研究人员利用流体力学进样的方法将CRISPR/Cas9元件和修复模板DNA递送到突变的小鼠肝脏,获得了0.25%肝细胞的精准修复。由于肝细胞能够增殖,这部分修复的细胞可以不断增殖而使得数目逐渐扩大,最终明显改善了肝损伤疾病(图4)。
CRISPR/Cas9系统展现出了高效的基因编辑功能,不仅能够在同源模板存在下介导同源重组,可以被广泛用于制备Knock-in小鼠,而且能够修复突变的基因位点,用于基因治疗。
文献报道,一个命名为Fah5981SB的突变小鼠品系,其HT1基因在8号外显子处的最后一个碱基发生突变G—>A,导致RNA剪接时跨越了8号外显子,从而使编码的蛋白FAH截短不稳定,不能有效代谢酪氨酸,在肝脏中积累了有毒的代谢物,造成严重的肝损伤。研究人员利用流体力学进样的方法将CRISPR/Cas9元件和修复模板DNA递送到突变的小鼠肝脏,获得了0.25%肝细胞的精准修复。由于肝细胞能够增殖,这部分修复的细胞可以不断增殖而使得数目逐渐扩大,最终明显改善了肝损伤疾病(图4)。
图4 CRISPR修复肝脏缺陷的基因 (Nature Biotechnology. March, 2014)
X染色体遗传的高血氨症是由OTC基因突变引起的。该基因第四外显子最后一个碱基发生G—>A的突变,导致RNA剪接不能正常进行,使得mRNA和蛋白表达水平只有正常的5%。这种突变小鼠只能在基础饲料喂养下存活,在高蛋白饲料喂养下会产生高血氨症并致死。研究人员通过尾静脉注射将装载了SaCas9和sgRNA及修复突变位点模板的AAV8载体递送到基因缺陷小鼠中进行实验(图5)。
图5 AAV8递送的CRISPR系统用于修复小鼠OTC基因突变(Nature Biotechnology. March, 2016)
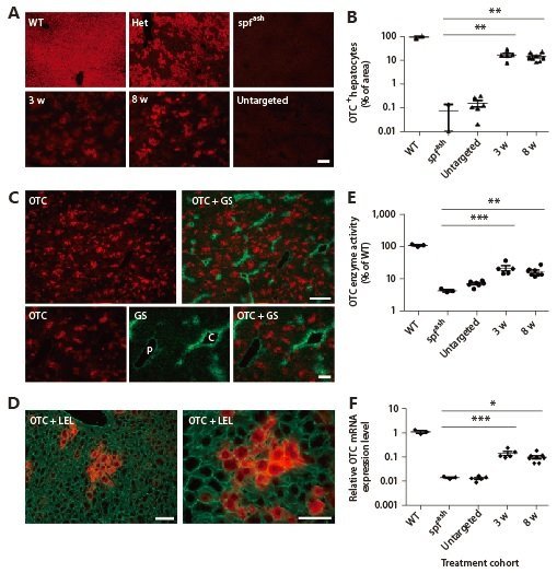
随后,研究人员检测发现,通过AAV8递送CRISPR/Cas9元件能够获取大约10%精准修复的肝细胞,大大高于此前通过其他递送方式治疗的效果。由此可见,AAV8对于肝脏递送非常高效,并能够帮助研究人员获取高效可靠的实验结果(图6)。
图6 AAV8递送的CRISPR/Cas9系统成功修复小鼠OTC基因突变并恢复OTC酶活(Nature Biotechnology. March, 2016)
和元生物拥有丰富的病毒载体库,包括CMV、CAG、EF1α等多种启动子及EGFP、mcherry、EYFP等多种荧光蛋白,满足不同实验的需求。
风险提示:丁香通仅作为第三方平台,为商家信息发布提供平台空间。用户咨询产品时请注意保护个人信息及财产安全,合理判断,谨慎选购商品,商家和用户对交易行为负责。对于医疗器械类产品,请先查证核实企业经营资质和医疗器械产品注册证情况。
- 作者
- 内容
- 询问日期
技术资料暂无技术资料 索取技术资料
AAV在肝脏中的应用
询价










