相关产品推荐更多 >
万千商家帮你免费找货
0 人在求购买到急需产品
- 详细信息
- 文献和实验
- 技术资料
- 提供商:
湖北佰莱博科技有限公司
- 服务名称:
蛋白质质量表征分析服务
- 规格:
1次
以药找靶:DARTS-MS揭示天然产物靶向HSPA8干预衰老相关疾病
广告词:
基于DARTS原理结合质谱鉴定技术筛选靶药物靶点蛋白;
多平台多维度验证:
生物物理水平:SPR、MST、BLI、ITC等;
生物化学水平:小分子pull-down、CETSA、DARTS等;
细胞水平:小分子免疫荧光等
封面:
摘要:
本研究以天然产物PQQ为核心,采用“衰老表型-天然产物筛选-靶点鉴定-功能验证”策略。通过DARTS-MS技术,首次揭示PQQ的直接作用靶点为HSPA8,并通过CETSA细胞热迁移实验、SPR表面等离子共振及分子对接技术进行了多维度、多层次的结合验证。本研究不仅阐明了PQQ通过靶向HSPA8逆转促癌微环境、缓解器官退化的新机制,也为天然产物的靶点筛选提供了标准化的技术范式。
一、案例介绍
Aging Cell(IF 7.1) | DARTS-MS结合SPR、CETSA、分子对接技术揭示天然产物通过调节SASP缓解衰老相关疾病[2]
2025年6月,滨州医学院和中科院上海营养与健康研究所团队在Aging Cell在线发表题为“Pyrroloquinoline Quinone Is an Effective Senomorphic Agent to Target the Pro-Inflammatory Phenotype of Senescent Cells”的研究文章。
本研究通过“以药找靶”技术 DARTS-MS 结合分子互作验证手段(SPR 、CETSA及分子对接分析),从多维度验证了天然产物与靶蛋白的直接结合关系,系统阐明了其调节衰老表型的分子机制。
1、化合物筛选:衰老表型调节剂筛选鉴定
为了筛选特异有效靶向衰老细胞的新化合物,作者开发了一种以PSC27细胞为材料的筛选策略。方法如下:
1) 首先通过亚致死量的博来霉素(bleomycin,50ug/ml)处理细胞,诱导PSC27细胞衰老
2) 加入NMA(46种药物)库中的单体化合物,继续处理,首先观察不同药物对衰老细胞的杀伤能力,如果该化合物显著杀伤衰老细胞,则将这些化合物归为senolytic化合物
3) 将上述筛选出的senolytic化合物排除,对剩下的化合物进行senomorphics筛选(检测IL-1α水平,qRT-PCR)
通过对46种天然化合物进行筛选,发现PQQ显著下调IL-1α,且优于其他药物。
图1 衰老表型调节剂筛选流程及结果
2、药物筛选靶蛋白:DARTS-MS技术鉴定PQQ结合靶点
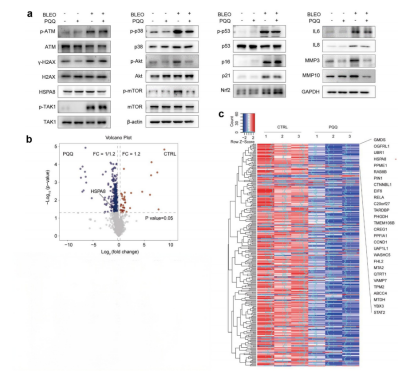
为了探究PQQ抑制SASP表达的机制,作者对SASP调控通路的关键蛋白进行了系统检测,发现PQQ并不干扰衰老的早期事件(上游DDR通路,如ATM和H2AX的磷酸化激活,以及中间节点TAK1的磷酸化),但显著阻断下游信号通路(p38、Akt/mTOR轴的磷酸化激活),从而有效抑制SASP全谱因子的表达和分泌(图2a)。
为了寻找PQQ的作用靶点,作者采取了DARTS-MS药物找靶方法(图2b、c):将PSC27细胞裂解提取总蛋白,定量完成后分成两部分,分别加入PQQ和溶剂室温孵育1h,随后加入蛋白酶进行水解(1:300,w/w;30min),水解完成后加入0.5M EDTA终止反应。反应完成进行SDS-PAGE凝胶电泳,随后进行质谱鉴定。
其中HSPA8蛋白参与介导细胞衰老过程,将其作为重要的候选靶点。
图2 DARTS-MS鉴定PQQ的潜在蛋白结合靶点
3、靶点蛋白验证:CETSA+SPR+分子对接交叉验证
为了确定HSPA8和PQQ的直接相互作用,首先使用过PSC27细胞总蛋白进行CETSA细胞热迁移实验,证明随着温度提高,PQQ降低了HSPA8蛋白的热稳定性(图3b);通过SPR表面等离子共振技术,得出PQQ和HSPA8的KD值为0.55 uM(图3a);通过分子对接技术,预测发现PQQ能与HSPA8蛋白的Glu268、Asp366形成氢键作用。
综上,HSPA8是PQQ的直接作用靶点。
图3 CETSA、SPR、分子对接验证PQQ和HSPA8结合
二、相关技术简介
DARTS-MS药物筛选靶蛋白技术:
小分子配体与靶蛋白形成复合物时,由于氢键等非共价相互作用的存在,蛋白配体复合物往往表现出更高的结构稳定性。在应用蛋白酶对样品进行处理后,利用 SDS-PAGE 结合质谱分析,可比较配体处理组与对照组的差异蛋白,从而筛选并鉴定潜在靶蛋白。
SPR表面等离子共振分子互作技术:
SPR表面等离子共振是一种实时、无标记的生物物理学分析技术,为研究两个分子之间的相互作用,其中一个分子被固定到芯片表面上,而另一个分子以溶液的形式连续流过芯片表面,两个分子结合或解离会引起芯片表面质量的变化,从而导致SPR角(以响应值RU表示)的变化。该变化与芯片表面质量变化呈现线性关系,从而可以实现实时检测两个分子的结合和解离过程,测定结合速率常数(ka)和解离速率常数(kd),并通过拟合计算分析得到分子间的平衡解离常数(KD)
CETSA(细胞热迁移)
CETSA细胞热迁移技术是一种在活细胞水平(培养细胞、活体组织、活性蛋白等)鉴定靶标蛋白的技术。原理为药物和靶蛋白结合后,会使靶蛋白的热稳定性(Tm值)改变。加药组和未加药组样品经过热处理后,离心去除变性蛋白,然后通过Western blot检测上清中靶蛋白含量,测定靶蛋白的热稳定性(Tm值)变化,从而确定靶蛋白和药物在生理水平上是否有相互作用。
分子对接(molecular docking)
MD分子对接是计算生物学领域的经典工具,主要用于模拟小分子与蛋白质之间的结合位点、空间构象与结合能变化。其原理是通过算法预测小分子在蛋白受体结合口袋中的最佳结合模式,并评估其结合强度(如结合能评分)及相互作用类型(如氢键、疏水作用、静电吸引等),该技术可为小分子筛选和靶点假设提供理论依据和优先排序。
参考文献
Jiang B, Zhang H, Xu Q, Jiang Z, He R, Fu Q, Sun Y. Pyrroloquinoline Quinone Is an Effective Senomorphic Agent to Target the Pro-Inflammatory Phenotype of Senescent Cells. Aging Cell. 2025 Sep;24(9):e70138. doi: 10.1111/acel.70138. Epub 2025 Jun 19. PMID: 40538098; PMCID: PMC12419835.
本研究中所使用的 DARTS-MS药物筛选靶蛋白技术、SPR表面等离子共振分子互作技术、CETSA细胞热迁移、分子对接技术均为佰莱博生物分子表征平台可提供的服务项目。
DARTS-MS样品准备要求:
1、送样形式以细胞沉淀或者提取的总蛋白溶液
2、药物2-3mg,冰袋寄送即可,也可与细胞或蛋白样品一起寄送
3、细胞沉淀需要6×107及以上,沉淀经PBS清洗三次,去除残留PBS,以沉淀形式寄送
4、总蛋白浓度2mg/ml及以上,不少于3ml(注:所用裂解液必须为弱裂解液,需要保持蛋白活性,蛋白酶抑制剂需使用质谱兼容型)
5、细胞及蛋白样品使用干冰寄送,干冰用量5kg/天(即快递需要1天,使用5kg干冰;2天使用10kg干冰,依次类推)


风险提示:丁香通仅作为第三方平台,为商家信息发布提供平台空间。用户咨询产品时请注意保护个人信息及财产安全,合理判断,谨慎选购商品,商家和用户对交易行为负责。对于医疗器械类产品,请先查证核实企业经营资质和医疗器械产品注册证情况。
文献和实验。以上结果表明 BBR 可通过靶向 EIF2AK2 来影响脑炎症反应,并揭示了 BBR 在大脑中发挥抗炎作用的可能机制。此外,BBR 可以抑制棕榈酸(PA)诱导的 p-JNK 水平上升,并上调 HepG2 细胞中 SIRT1 蛋白的表达,其中 SIRT1 是与脂质代谢密切相关的重要生物标志物,结果进一步表明,BBR 可能通过与关键蛋白 EIF2AK2 结合来调节炎症诱导的脂质代谢紊乱。 图 4.BBR 靶点的功能研究 此外,作者选择了 4 个 BBR 靶标的经典验证相关途径进行功能验证,作者建立
基因的研究,将深入揭示生命活动的本质,生命科学将发展成为阐明生命活动普遍规律及其机制的名副其实含义上的“普通”生物学,并将高效促进工业、农业、医药卫生事业的发展。在新的世纪中,遵循此三原则进行研究,免疫学必将在后基因组计划中,在揭示基因功能,解码生命活动机制,攻克传染病、心脑血管病、肿瘤,探讨和控制人类生育,提高人体生理功能,延缓衰老,改善人类生活质量,提高国防,防止生物恐怖袭击诸多方面,发挥更加巨大的、无法估量的作用。 1.1 免疫学为人类防治疾病作出了重要贡献,并有更加广阔的需求和应用 人类
技术资料暂无技术资料 索取技术资料










