万千商家帮你免费找货
0 人在求购买到急需产品
- 详细信息
- 文献和实验
- 技术资料
- 提供商:
南京博恩生物技术
- 服务名称:
巨噬细胞极化研究综合解决方案
M1/M2 连续谱 + 组织驻留巨噬细胞 + TAM + 泡沫化 + MMT + 训练免疫样重塑——巨噬细胞极化研究一站式服务
南京博恩生物技术有限公司面向高校、科研院所、医药企业与生物技术企业,提供覆盖 经典巨噬细胞极化、组织驻留巨噬细胞研究、肿瘤相关巨噬细胞(TAM)研究、脂肪组织巨噬细胞研究、心血管与泡沫化巨噬细胞研究、纤维化相关巨噬细胞研究、巨噬细胞-肌成纤维细胞转化(MMT)研究、巨噬细胞代谢重编程、吞噬与抗原呈递功能研究、训练免疫样重塑与药效评价 的系统化服务。我们将巨噬细胞研究从“测几个 M1/M2 marker”升级为“围绕具体极化问题构建完整研究路线”,帮助客户围绕肿瘤、炎症、纤维化、代谢疾病、心脑血管疾病、神经退行性疾病和再生修复建立更清晰、更可靠、更适合发表与转化的研究方案。当前研究已经明确指出,单纯依赖 M1/M2 模型不足以解释真实体内巨噬细胞行为,必须联合考虑来源、组织环境和功能状态。
巨噬细胞极化研究的核心,不只是判断“某个细胞因子升高了还是降低了”,而是回答更关键的几个问题:
第一,巨噬细胞来自哪里,是 胚胎来源/组织驻留,还是 单核细胞募集补充;
第二,它当前处于什么功能状态;
第三,这种状态是短暂可逆的环境适应,还是更深层的轨迹重塑;
第四,这种变化最终影响的是炎症、免疫抑制、吞噬清除、组织重塑、纤维化、血管病变,还是治疗响应。近年的研究已经明确指出,M1/M2 框架在体外诱导实验中仍有参考价值,但越来越难以覆盖肿瘤、肥胖、心血管病和神经系统疾病中的真实巨噬细胞复杂性。
如今,巨噬细胞研究越来越强调两个关键词:plasticity 和 ontogeny。也就是说,同样表现出某种“促炎”或“抑炎”特征的巨噬细胞,可能来自完全不同的发育来源,并且在组织生态位、代谢状态、缺氧、脂质负荷、肿瘤因子或机械环境影响下,进入截然不同的疾病特异状态。近期关于组织巨噬细胞和肿瘤巨噬细胞的已经都强调,巨噬细胞的功能不能脱离其来源和所在组织位点单独解读。
巨噬细胞极化研究中最容易出现的误区之一,是把“单个 marker 的变化”直接等同于“完整功能结论”。
例如:iNOS 或 TNF-α 升高,并不自动等于真正具备高效病原清除和抗肿瘤活性;Arg1、CD206 或 IL-10 上升,也不自动等于完整修复型巨噬细胞;CD68 或 F4/80 阳性更不等于所有巨噬细胞处于同一种状态。当前研究越来越强调,巨噬细胞研究应至少同时考虑 表面表型、分泌谱、吞噬/抗原呈递能力、代谢状态、组织定位、时间动态和必要时的来源证据。
南京博恩生物技术有限公司围绕这些真实研究问题,提供从 基础表型判定、功能验证、代谢重编程分析、组织来源与状态分层、疾病模型设计到药效研究支持 的完整服务,帮助客户把“看到巨噬细胞变了”升级为“明确是哪类巨噬细胞状态、如何发生、在当前疾病或药效中意味着什么”。
服务范围
1. 经典巨噬细胞极化研究服务
包括 M1/M2 诱导模型、经典促炎/修复型巨噬细胞比较、细胞因子谱分析、吞噬与杀菌功能评价、抗原呈递能力分析。
虽然当前研究已经超越简单 M1/M2 二分,但在体外诱导和基础机制研究中,经典促炎与修复型极化模型仍然具有重要方法学价值。真正高质量的研究重点不在于停留于“M1/M2 命名”,而在于把经典极化模型作为进入更复杂疾病状态研究的起点。
2. 组织驻留巨噬细胞与单核来源巨噬细胞研究服务
包括 胚胎来源组织驻留巨噬细胞、单核细胞募集后分化巨噬细胞、不同组织生态位巨噬细胞状态重塑研究。
近年的研究明确指出,组织驻留巨噬细胞和单核来源巨噬细胞在稳态和疾病中的功能并不相同,而且这一差异会深刻影响肿瘤、神经退行性疾病、肝纤维化和心血管疾病中的研究结论。
3. 肿瘤相关巨噬细胞(TAM)研究服务
包括 TAM 异质性研究、M1-like / M2-like TAM 连续谱分析、TAM 与 T 细胞/CAF/肿瘤细胞互作、TAM 免疫抑制、血管生成、转移和免疫治疗响应研究。
近期关于 TAM 的研究普遍认为,肿瘤巨噬细胞已不适合用简单 M1/M2 命名完整概括,而应结合空间位置、来源、代谢状态和与其他微环境细胞的互作来理解。TAM 已成为肿瘤微环境、免疫治疗与耐药研究的核心模块。
4. 脂肪组织与代谢相关巨噬细胞研究服务
包括 脂肪组织巨噬细胞(ATM)研究、肥胖相关炎症型巨噬细胞、代谢重编程型巨噬细胞、脂滴负荷与脂肪纤维化相关研究。
肥胖和代谢病研究中,巨噬细胞已不再只是“M1 增多、M2 减少”的简单模型,而是表现出更复杂的代谢炎症状态和组织纤维化驱动程序。近期研究明确指出,ATM 的可塑性、脂质处理能力和与脂肪细胞的互作,是理解肥胖及其并发症的重要主线。
5. 心血管与泡沫化巨噬细胞研究服务
包括 动脉粥样硬化巨噬细胞、泡沫化巨噬细胞、炎症样/修复样血管巨噬细胞、心肌巨噬细胞状态重塑研究。
当前心血管研究强调,巨噬细胞是动脉粥样硬化、心肌重塑和血管炎症中的关键效应细胞,其状态不仅包括经典促炎反应,还涉及脂质摄取、胆固醇外排、代谢重编程和纤维化耦联。
6. 纤维化相关巨噬细胞与 MMT 研究服务
包括 纤维化促进型巨噬细胞、纤维化缓解型巨噬细胞、巨噬细胞-肌成纤维细胞转化(MMT)、巨噬细胞与成纤维细胞互作研究。
MMT 近年已成为肾、肺、心、肝等多器官纤维化研究中的重要前沿方向。相关研究认为,MMT 是慢性炎症与纤维化之间的关键连接机制之一。
7. 巨噬细胞训练免疫样重塑与长期功能记忆研究服务
包括 训练免疫样巨噬细胞重塑、代谢-表观遗传再编程、二次刺激放大反应研究。
训练免疫(trained immunity)强调的是先前刺激可通过代谢与表观遗传重塑,导致先天免疫细胞在再次刺激时表现出长期功能改变。近年的研究认为,巨噬细胞是这一研究方向的重要主体之一,尤其在感染、癌症、代谢炎症和自炎症疾病中具有意义。
服务优势
1. 不把“巨噬细胞极化”简单等同于“M1/M2 二分类”
当前巨噬细胞研究最重要的变化,就是从静态二分类走向动态连续谱。越来越多研究指出,M1/M2 可以作为体外诱导与教学框架,但在肿瘤、肥胖、神经退行和心血管病中,真实巨噬细胞状态远比二分类更复杂。
2. 强调“来源—状态—功能—疾病意义”四层证据链
高质量巨噬细胞研究通常至少要回答四件事:
-
巨噬细胞来自哪里
-
当前处于什么功能状态
-
是否真的改变了吞噬、抗原呈递、分泌、重塑或免疫抑制功能
-
这种变化在当前疾病或药效中意味着什么
3. 可覆盖从经典极化到组织驻留、TAM、ATM、泡沫化、MMT 与训练免疫样重塑的完整路线
从基础 M1/M2 诱导,到组织驻留巨噬细胞、肿瘤巨噬细胞、肥胖相关 ATM、血管泡沫化巨噬细胞、纤维化相关巨噬细胞和 MMT、训练免疫样重塑,均可按项目需要分层设计。
4. 强调巨噬细胞状态与疾病场景的双向解释
同一种巨噬细胞状态,在不同疾病和阶段可能意义不同。促炎型巨噬细胞在感染早期可能有保护作用,在动脉粥样硬化或慢炎症中却可能加重组织损伤;修复样巨噬细胞在伤口愈合中可能有益,但在肿瘤和纤维化中则可能推动免疫抑制和组织硬化。
5. 适合从基础机制探索到药效和转化研究的连续推进
既适合基础科研课题做巨噬细胞状态与可塑性机制挖掘,也适合药物、抗体、纳米材料和免疫治疗项目做药效评价与机制验证。相关研究已将 macrophage-targeted therapy 视作肿瘤、心血管病和炎症性疾病的重要转化方向。
研究思路
做巨噬细胞极化研究前,建议先回答四个问题。
1. 你研究的是“巨噬细胞数量变化”,还是“巨噬细胞状态变化”?
如果只是想看巨噬细胞是否增多,基础分群或组织学即可;如果要做极化机制研究,就必须进一步判断这些细胞是否进入了新的功能状态,而不仅仅是数量变化。
2. 你研究的是“经典极化”,还是“组织特异状态/疾病特异状态”?
在体外,LPS/IFN-γ 和 IL-4/IL-13 仍然适合构建经典对照;但在体内疾病场景中,更多时候要研究的是 TAM、ATM、泡沫化巨噬细胞、纤维化相关巨噬细胞和组织驻留巨噬细胞。
3. 你要回答的是“谁存在”,还是“谁在驱动功能结果”?
某些 marker 出现,并不等于巨噬细胞就是主要功能驱动者。很多课题更需要通过吞噬、抗原呈递、细胞因子释放、共培养、阻断/补回和时序设计来验证因果关系。
4. 你是否已经把“来源差异”和“环境诱导状态重塑”区分清楚?
组织驻留巨噬细胞与单核来源巨噬细胞,即使在同一组织中也可能承担不同职责;而同一种来源的巨噬细胞,在不同微环境下又可进入完全不同状态。因此实验设计中要注意区分“来源问题”和“状态问题”。
巨噬细胞极化/状态类型
下面这张表按研究逻辑而不是按单一 marker 分类,更适合您快速判断“自己当前更像哪一类巨噬细胞问题”。
一、经典体外极化类型

二、组织来源与稳态相关状态

三、肿瘤相关巨噬细胞(TAM)状态谱

四、脂肪组织与代谢相关巨噬细胞状态

五、心血管与血管壁相关巨噬细胞状态

六、纤维化相关巨噬细胞与 MMT

七、训练免疫样与长期功能重塑状态

巨噬细胞极化常用实验与机制对应矩阵
下面这张表更偏向“机制问题—实验路线”的对应关系,适合您快速判断自己需要哪些实验组合。

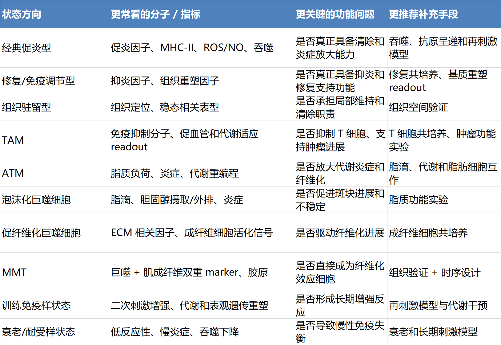
不同巨噬细胞状态方向的核心指标对照表
为了让您更容易理解,下面这张表把“常见巨噬细胞问题看什么”做成更直观的对照。

巨噬细胞极化研究应用场景

平台配套
当前巨噬细胞研究最有说服力的路线,通常不是单一平台,而是 分群鉴定 + 功能验证 + 代谢层分析 + 组织/时间维度 的联合设计。

服务流程
客户提供方案 → 方案评估 → 正式报价 → 签订合同 → 支付预付款 → 开展实验 → 提交 PDF 版结果报告 → 支付尾款 → 提交完整报告
客户提交研究背景、研究目的、样本来源、疾病方向、预期巨噬细胞状态方向及参考文献后,南京博恩将根据项目目标评估:
-
当前问题更适合经典极化、组织驻留/募集差异、TAM、ATM、泡沫化、MMT,还是训练免疫样重塑研究
-
是否需要优先区分“细胞数量变化”和“功能状态变化”
-
是否应结合吞噬、抗原呈递、共培养、代谢或组织层验证
-
是否需要与药效、动物实验或疾病模型联动
-
应采用哪些核心实验和哪些交叉验证
项目完成后,可交付 PDF 版结果报告、完整终版报告、原始数据、统计图表、图注说明及整理后的发表级素材。
南京博恩生物技术有限公司面向高校、科研院所、医药企业和生物技术企业,提供覆盖 经典巨噬细胞极化、组织驻留与募集巨噬细胞研究、肿瘤相关巨噬细胞、脂肪组织巨噬细胞、泡沫化巨噬细胞、纤维化相关巨噬细胞与 MMT、训练免疫样重塑及代谢重编程研究 的整体研究服务解决方案。公司围绕客户的具体研究问题,从 机制分类、模型设计、指标组合、平台匹配到结果交付 进行系统设计,帮助客户把“看到巨噬细胞变了”升级为更清晰、更可靠、更适合发表与转化的巨噬细胞极化研究证据。
无论是肿瘤免疫、肥胖与代谢炎症、动脉粥样硬化、器官纤维化、神经退行性疾病、感染与败血症,还是再生修复和材料研究,南京博恩都可围绕巨噬细胞极化研究建立高质量、成体系的实验支持方案。
风险提示:丁香通仅作为第三方平台,为商家信息发布提供平台空间。用户咨询产品时请注意保护个人信息及财产安全,合理判断,谨慎选购商品,商家和用户对交易行为负责。对于医疗器械类产品,请先查证核实企业经营资质和医疗器械产品注册证情况。
文献和实验Boutilier AJ, Elsawa SF. Macrophage Polarization States in the Tumor Microenvironment. Int J Mol Sci. 2021 Jun 29;22(13):6995. doi: 10.3390/ijms22136995. PMID: 34209703; PMCID: PMC8268869.
Wang C, Ma C, Gong L, Guo Y, Fu K, Zhang Y, Zhou H, Li Y. Macrophage Polarization and Its Role in Liver Disease. Front Immunol. 2021 Dec 14;12:803037. doi: 10.3389/fimmu.2021.803037. PMID: 34970275; PMCID: PMC8712501.
Luo M, Zhao F, Cheng H, Su M, Wang Y. Macrophage polarization: an important role in inflammatory diseases. Front Immunol. 2024 Apr 10;15:1352946. doi: 10.3389/fimmu.2024.1352946. PMID: 38660308; PMCID: PMC11039887.
Mol Cell:清华大学江鹏课题组报道瓜氨酸代谢调控巨噬细胞炎症反应
巨噬细胞是机体抗感染免疫系统的重要组成部分。巨噬细胞的免疫功能受到细胞内外代谢物改变的影响。一直以来,精氨酸代谢被认为是调节巨噬细胞极化和炎症反应的重要代谢调节因素。在机体中,精氨酸属于尿素循环代谢途径的中间代谢物之一。 清华大学生命学院江鹏课题组近期的一项研究揭示了尿素循环的异常改变显著影响了肿瘤细胞的氨代谢和多胺的生物合成能力(Li et al. 2019, Nature)。与肿瘤细胞不同,研究人员发现,骨髓来源的巨噬细胞 CPS1 的表达极其微弱,意味着尿素循环在巨噬细胞中可能具有
Cancer Immunol Res:石敏团队揭示重塑基质代谢 - 免疫排斥微环境改善 MSS 型结直肠癌免疫治疗疗效
Cancer with Microsatellite Stability 的研究论文。 该项研究证明了在 MSS 型结直肠癌中存在一种与预后不良相关的基质代谢-免疫排斥亚型,其特征是 6-硫酸软骨素(C-6-S)代谢物与 M2 巨噬细胞相互作用,在浸润边缘形成「排斥屏障」。 具体来讲,肿瘤相关成纤维细胞来源的 C-6-S 促进 pSTAT3 和 GLI1 的核共定位,激活 JAK/STAT3 和 Hedgehog 通路,从而诱导巨噬细胞向 M2 极化,导致 TME 免疫排斥;体内靶向 C-6-S
Cancer Cell:曹雪涛院士团队揭示肿瘤相关巨噬细胞中葡萄糖代谢的增加可促进癌症转移
-GlcNAcylation)。有研究指出,O-GlcNAcylation 可调节巨噬细胞在病原体感染和炎症中发挥重要作用。然而,O-GlcNAcylation 是否以及如何促进 TAMs 的极化和对肿瘤进展的功能尚不清楚。 2022 年 9 月 8 日,曹雪涛院士领衔的团队在 Cancer Cell 发表了题为 Increased glucose metabolism in TAMs fuels O-GlcNAcylation of lysosomal Cathepsin B to promote cancer
技术资料暂无技术资料 索取技术资料










