万千商家帮你免费找货
0 人在求购买到急需产品
- 详细信息
- 技术资料
- 规格:
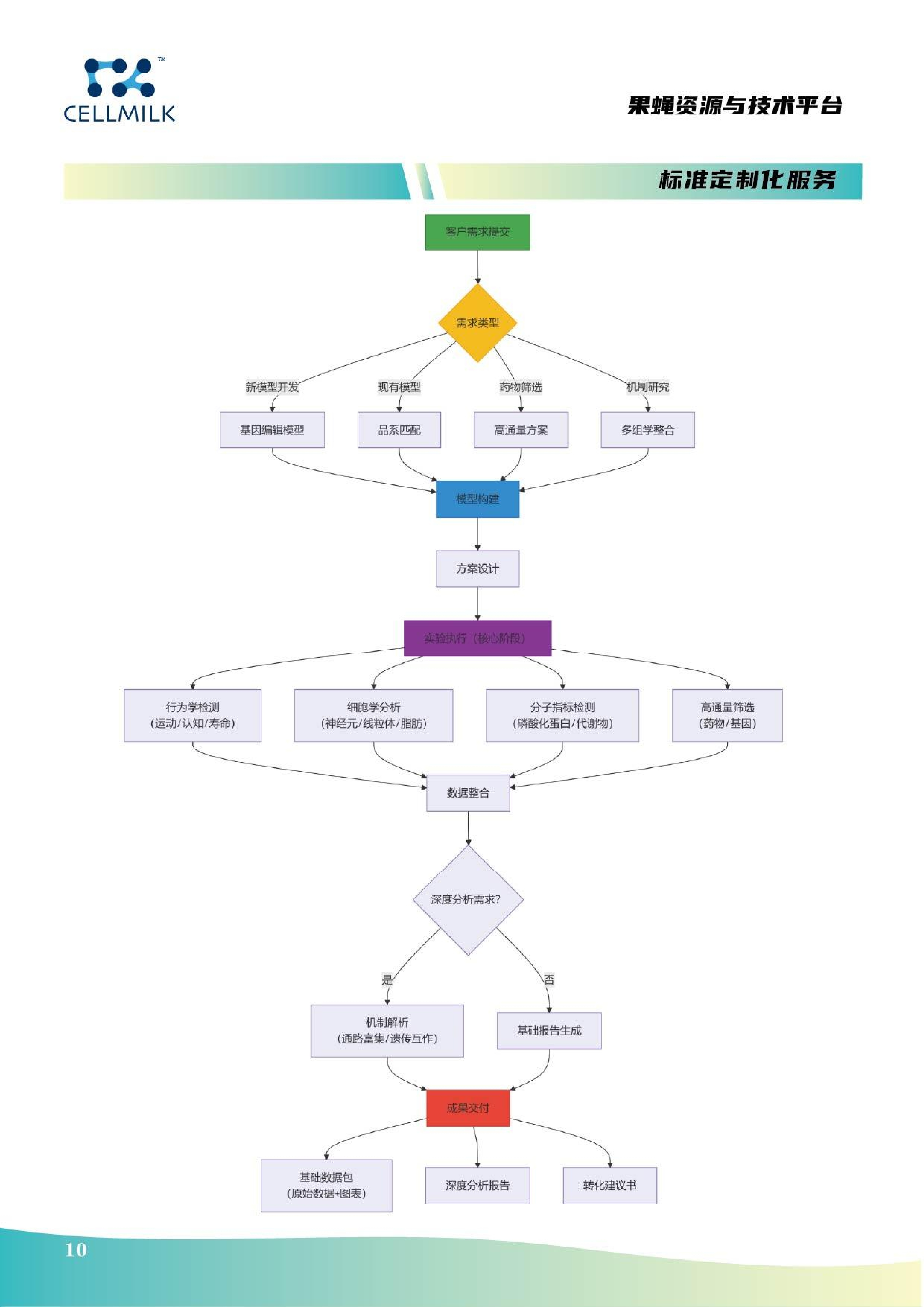
定制服务

截至2025年9月,因果蝇研究而获得诺贝尔奖的情况共有六次,具体如下:1933:美国遗传学家托马斯·亨特·摩尔根利用果蝇进行杂交实验证明了染色体是基因的载体,基因呈线性排列,并提出了“基因连锁-交换定律完善丰富了基因的染色体学说1946:赫尔曼·约瑟夫·穆勒发现X射线能导致果蝇基因突变可使果蝇基因突变率提高150倍,开创了辐射遗传学1995:爱德华·刘易斯、克里斯汀·纽斯林-沃尔哈德和瑞克·威斯乔斯通过对果蝇突变体的研究,发现了一些控制果蝇胚胎发育的重要基因阐明了胚胎发育的遗传规律,为研究人类的胚胎发育奠定了重要理论基2011:朱尔斯·霍夫曼和布鲁斯·博伊特勒因发现如何激活先天免疫而获奖。其中,朱尔斯·霍夫曼通过研究具有突变的果蝇证明了 Tol 基因在果蝇的免疫防御中发挥重要作用。2017:杰弗里·霍尔、迈克尔·罗斯巴什和迈克尔·扬以果蝇作为生物模型发现了控制昼夜节律的分子机制,因此获得该奖项。












赛米科与知名高校合作推出了基于果蝇的高效药物发现平台:
模式生物果蝇功效验证平台以黑腹果蝇(Drosophila melanogaster)为基本工具,利用其生活周期短(全生命周期70天左右)、遗传操作简便、易于开展遗传和药物筛选等优势,开展退行性疾病、代谢性疾病、以及机体衰老相关的机制研究、潜在药物挖掘及基因和药物的功效验证等研究。
平台现保藏4000余种果蝇品系,具有老年痴呆、帕金森、渐冻症等神经退行性疾病、糖尿病、肥胖症、辅酶A代谢障碍等代谢性疾病的疾病等模型及线粒体功能、机体衰老指标检测等研究手段。
风险提示:丁香通仅作为第三方平台,为商家信息发布提供平台空间。用户咨询产品时请注意保护个人信息及财产安全,合理判断,谨慎选购商品,商家和用户对交易行为负责。对于医疗器械类产品,请先查证核实企业经营资质和医疗器械产品注册证情况。
技术资料暂无技术资料 索取技术资料









