相关产品推荐更多 >
万千商家帮你免费找货
0 人在求购买到急需产品
- 详细信息
- 文献和实验
- 技术资料
- 提供商:
表观生物
- 服务名称:
单细胞ATAC测序

ATAC-seq自问世以来,凭借其便捷的操作、低细胞需求量和高信噪比等优势,迅速成为研究染色质可及性的强大工具。其应用价值体现在多个方面,包括识别基因调控元件、研究转录因子结合、发现潜在标志物等。并广泛应用于基因调控、细胞发育分化、疾病研究和基因组三维结构等多个研究领域,推动产生了多项重大研究成果。
为满足更高层次的研究需求,在单细胞水平上实现更精细的染色质可及性研究。表观生物正式推出基于华大平台的单细胞表观组学产品scATAC-seq,通过高效的捕获磁珠及文库试剂盒,保证了scATAC文库制备的稳定性和重复性。更低成本,更优数据;细胞捕获效率高达60%以上;双胞污染率,在捕获15,000细胞核时<6%;周期短,1天内可完成文库制备工作。通过scATAC-seq,可监测异质细胞群体中染色质可及性状态的动态变化,更高精度的细胞状态识别对于生成发育轨迹、细胞分化和疾病相关的细胞状态变化至关重要。提供对基因调控更深入的理解。
●技术流程

1. 将细胞或组织制备细胞核悬液,加入Tn5转座酶进行批量切割插入
2. 细胞核标记与分选,生成液滴(DNBelab C4配备4个独立控制的微流控通路,支持1-4样本的灵活上样。scATAC文库制备过程中的细胞核分离、标记过程仅需6分钟)
3. 回收液滴进行PCR,破乳回收DNA,构建单细胞ATAC文库
4. 文库pooling后进行高通量测序
●技术优势
较传统ATAC-seq的优势:
1. 单细胞分辨率,识别单个细胞的染色质可及性特征,识别稀有细胞类型,理解独特调控特征
2. 描述特定于细胞类型或谱系的调控元件
3. 在生成发育轨迹、细胞分化和与疾病相关的细胞状态变化时,具备更高的准确性
4. 能够在小细胞群体或过渡状态下检测稀有的染色质可及性变化
5. 动态变化的高准确性追踪
●技术应用
1. 分析异质细胞群体的染色质可及性,识别细胞类型和亚型,揭示基因调控机制和细胞分化过程
2. 监测染色质可及性的动态变化。比如,可以跟踪不同发育阶段的动态变化,以理解细胞如何随时间改变基因表达。
3. 通过峰值调用和细胞聚类分析等,识别开放染色质区域,推断基因表达潜力,并关联调控元件与目标基因
4. 可与scRNA-seq数据整合分析,关联染色质可及性和基因表达模式,可以发现差异表达基因是否也具有显著的染色质可及性差异,揭示细胞功能的调控机制。
●送样要求
1.细胞:细胞量≥2×105,细胞活性>85%,细胞大小5-40 um,细胞结团比例<10%,细胞悬液中无明显细胞碎片等杂质
2.组织:≥0.1g/样本
●分析内容
基本分析
高级分析
●实测数据

图1. TSS富集分数密度图

图2. 插入片段长度分布图

图3. 聚类分群UMAP图

图4. 细胞类型注释

图5. IGV峰图

图6. GO富集分析气泡图

图7. 细胞轨迹分析UMAP图
●研究案例
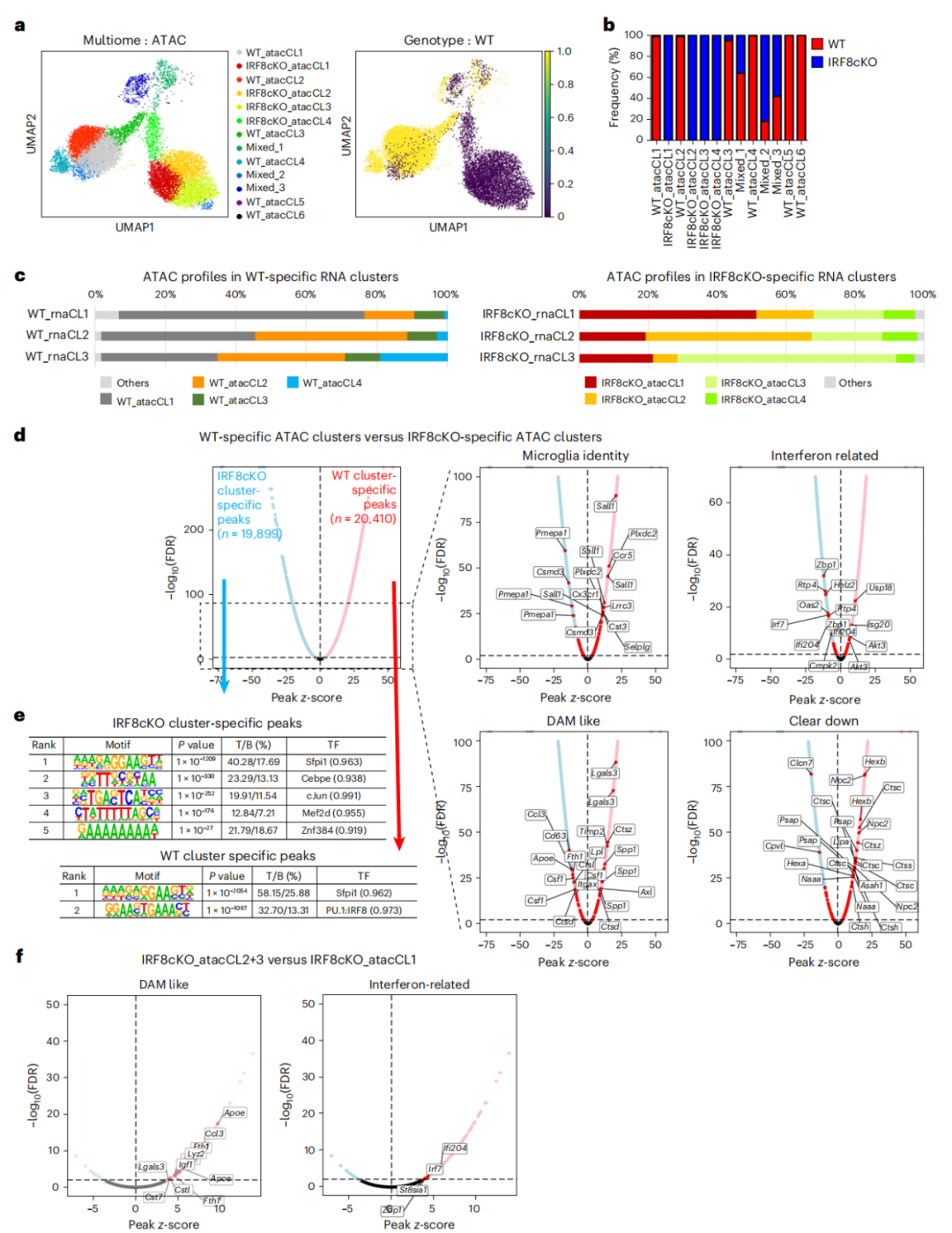
1、Nat Immunol:IRF8定义小胶质细胞表观遗传景观,调控其出生后发育并影响阿尔茨海默病进展[1]
这项研究探讨了干扰素调节因子8(IRF8)在出生后小胶质细胞发育和阿尔茨海默病发病机制中的作用。为了解IRF8如何调控小胶质细胞的出生后成熟,作者使用了多种测序技术,包括CUT&RUN、RNA-seq、ATAC-seq、WGBS、scRNA-seq与scATAC-seq联合分析。通过分析IRF8结合位点、转录组、染色质可及性、DNA甲基化和单细胞基因表达,研究发现IRF8在出生后逐步结合到小胶质细胞的增强子区域,协调表观遗传变化,从而指导小胶质细胞特异性基因的表达。
其中,作者为了探究IRF8对小胶质细胞染色质可及性的影响及其与转录组的关联,研究人员使用scATAC-seq分析了野生型和IRF8cKO小胶质细胞的染色质可及性图谱、转录因子结合基序、以及染色质可及性与基因表达的关系。此外,还分析了5xFAD模型中吞噬Aβ斑块的小胶质细胞的染色质状态,并与IRF8缺失的影响进行了比较。
这项研究表明,IRF8对于建立出生后小胶质细胞的表观遗传图谱和转录程序至关重要,并暗示IRF8可能是AD治疗的潜在靶点。

图1. a)基于scATAC-seq数据的UMAP降维图;b)野生型和 IRF8cKO 细胞在不同聚类中的比例;c)scATAC-seq聚类与scRNA-seq聚类之间的对应关系;d)差异可及性峰的火山图;e)差异可及性区域的motif分析结果;f)不同cluster之间的差异可及性区域

图2. scATAC-seq聚类的代表性IGV峰图
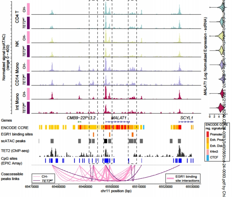
2、Cancer Discov:MALAT1介导的P65 RNA屏蔽增强TET2突变型克隆性造血中的致癌性炎症[2]

图1. A)在COVID-19+/TET2MT组中,髓系细胞的染色质可及性降低,尤其是在单核细胞中,这表明TET2突变可能通过增强子和启动子甲基化导致染色质可及性降低。B)比较了COVID-19+/CH-组和COVID-19+/TET2MT组的CD14单核细胞。所有峰(左)、含CpG位点的峰(中)和不含CpG位点的峰(右)

图2. 展示了MALAT1基因座周围的多种基因组特征,用以说明EGR1如何调控 MALAT1的表达,并且这种调控如何被TET2突变所扰乱。该图的关键在于展示了EGR1结合位点与MALAT1 TSS之间的共可及性连接仅在COVID-19+/CH-组中观察到,而在COVID-19+/TET2MT组中没有观察到。这表明TET2突变可能通过影响EGR1与MALAT1调控元件的结合来改变MALAT1的表达
风险提示:丁香通仅作为第三方平台,为商家信息发布提供平台空间。用户咨询产品时请注意保护个人信息及财产安全,合理判断,谨慎选购商品,商家和用户对交易行为负责。对于医疗器械类产品,请先查证核实企业经营资质和医疗器械产品注册证情况。
文献和实验[2]Ben-Crentsil NA, Mohammed Ismail W, Balasis ME, et al. RNA shielding of P65 is required to potentiate oncogenic inflammation in TET2 mutated clonal hematopoiesis. Cancer Discov. Published online August 27, 2024.
:制备单细胞悬液→细胞破碎提核→单细胞核分选→文库构建→上机测序。具体实验流程如下: 样本:一般为单细胞悬液(活性>80%),或直接提供新鲜组织样本和冻存组织样本。 提核:利用表面活性剂破坏样本细胞膜进行细胞核提取,然后使用带标签的Tn5转座酶切割开放染色质。 具体操作如下: 利用表面活性剂裂解细胞膜结构和细胞器。 去除细胞膜碎片,组织碎片。 清洗,离心,收集。 核悬浮液在转座酶混合物中孵育获得带有特定序列的染色质碎片。 单细胞核分选:10×Geomics ChromiumTM系统
组和表面蛋白;scATAC-seq: 染色质可及性;scDNA-seq: 基因组变异;scMulti-omics: 同时多种组学)可在一个细胞中关联多个层面的信息。 将基因表达与关键表面蛋白表达关联,更精确地定义细胞身份和状态。 揭示驱动细胞状态转变和异质性的表观遗传调控基础(如超级增强子、关键转录因子结合位点可及性变化)。 在单细胞水平关联基因突变与转录/表观表型,理解基因型-表型关系。 构建更精准的细胞类型特异的基因调控网络。 追踪肿瘤进化与克隆动态 通过单细胞测序解析点突变、CNV
Cell Rep:梁洪青 / 刘琬璐 / 张丹等团队揭秘 ERV 不同亚家族在人类早期胚胎中的特异性调控机制和功能
性,从而使其在基因组中发挥特异性更强、独立性更高的转录调控功能。 根据 DNA 序列的差异 ERV 又分为不同的亚家族,它们与哺乳动物的配子形成、早期胚胎发育、免疫疾病、神经系统疾病和肿瘤发生等具有高度相关性,可能广泛参与发育和病理条件下的转录调控过程。然而目前针对 ERV 不同亚家族的特异性调控机制,及其对细胞状态和功能的影响,相关的研究还非常有限。以往的研究表明,大多 ERV 在早期胚胎发育过程中高度激活,并且不同 ERV 在胚胎发育的不同阶段具有特异性的表达。越来越多的证据提示 ERV 可能
技术资料









