万千商家帮你免费找货
0 人在求购买到急需产品
- 详细信息
- 技术资料
- 提供商:
载基生物
- 规格:
96T/48T
| 规格: | 96T | 产品价格: | ¥500.0 |
|---|---|---|---|
| 规格: | 48T | 产品价格: | ¥300.0 |
▶ 服务介绍
酶联免疫吸附测定(Enzyme-Linked Immunosorbent Assay,ELISA)是一种基于抗原-抗体特异性结合反应的检测技术,用于定量或定性分析样品中目标物质(通常是蛋白质、抗体、抗原、激素或毒素等)的存在及浓度。ELISA通过将抗体或抗原固定在固相载体(如微孔板)上,然后与样品中的目标物质结合,再通过加入酶标抗体及底物,最终通过酶促反应产生的颜色变化来测定目标物质的浓度。
应用:①疾病诊断;
②疫苗研究与开发;
③药物检测与药代动力学研究。
载基ELISA优势:检测范围广。
提供优质试剂盒购买渠道,避免劣质试剂盒影响数据真实度。
提供直接法、间接法和夹心法ELISA检测。
完善的售前实验方案设计和售后数据技术咨询。
附赠二抗。
发货标准:ELISA检测原始数据、完整的实验报告和数据分析。
客户提供:待测样品(-20°C保存,干冰运输);
抗原或一抗,对抗原的纯度及质量要求根据实际实验需求决定,一抗需提供详细说明书。



客户提供:待测样品(-20°C保存,干冰运输);
抗原或一抗,对抗原的纯度及质量要求根据实际实验需求决定,一抗需提供详细说明书。
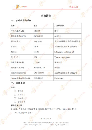
▶ 结果示例
▶ 实验交付展示



风险提示:丁香通仅作为第三方平台,为商家信息发布提供平台空间。用户咨询产品时请注意保护个人信息及财产安全,合理判断,谨慎选购商品,商家和用户对交易行为负责。对于医疗器械类产品,请先查证核实企业经营资质和医疗器械产品注册证情况。
技术资料暂无技术资料 索取技术资料
ELISA检测
¥300 - 500









