万千商家帮你免费找货
0 人在求购买到急需产品
- 详细信息
- 文献和实验
- 技术资料
- 提供商:
OBiO和元生物
蛋白质翻译后修饰 (Protein translational modifications,PTMs) 通过功能基团或蛋白质的共价添加、调节亚基的蛋白水解切割或整个蛋白质的降解来增加蛋白质组功能多样性。这些修饰几乎影响正常细胞生物学和发病机制的所有方面。因此,识别和理解PTM在细胞生物学和疾病治疗和预防的研究中至关重要。常见PTM,如磷酸化、乙酰化、泛素化、糖基化、乳酸化等。
磷酸化在细胞信号传导等众多的生物过程中发挥调节作用,是一种常见的可逆的翻译后修饰。蛋白的磷酸化和去磷酸化是一个可逆过程,在细胞信号转导、调控细胞增殖、发育、分化、凋亡过程中起重要作用。但常规蛋白样品中,发生磷酸化的蛋白和肽段比例较低,磷酸化蛋白质组学通过特异性富集磷酸化修饰肽段,结合高分辨率质谱技术实现修饰位点精准鉴定与定量分析。

应用领域
①以研究生理、病理、药物作用机制;
②用于找寻疾病诊断的Biomarker、筛查治疗药物等;
③用作精准医疗如药物开发、个性化治疗等方面的研究。
技术服务优势
①使用先进的质谱仪,提供高灵敏度、高通量的分析,提高蛋白质检测的覆盖度和鉴定深度;
②具有专业的修饰蛋白质组学分析团队,可提供个性化服务。
应用案例:借助蛋白组及磷酸化蛋白组揭示pTau蛋白异常聚积破坏海马神经发生的作用机制
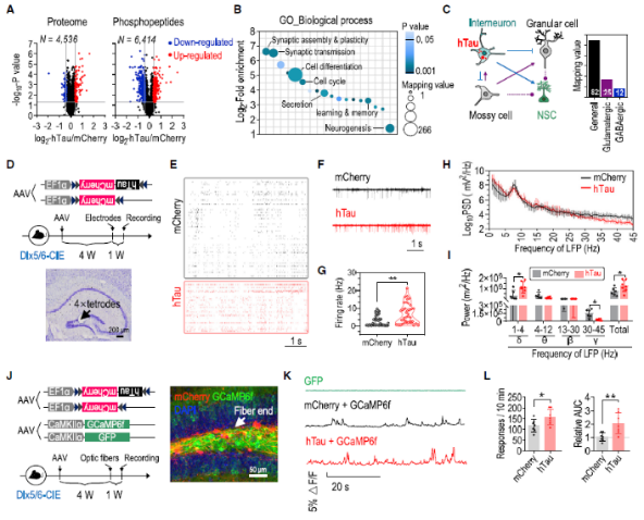
海马是大脑中与学习记忆密切相关的结构,同时也是成年海马神经发生的重要区域。在AD患者脑中,存在着大量神经元死亡和突触丢失的现象。基于此,有研究通过促进海马神经新生或体外移植干细胞来修复或重建AD患者脑部退变的神经网络,这为预防和治疗AD带来了新希望。
该研究发现,中间能神经元内Tau蛋白聚集抑制了海马DG区局部神经环路内GABA能信号的传递,引起神经干细胞源性的星形胶质细胞增生增多,神经元新生减少,从而破坏了成年海马神经发生。为研究hTau过表达导致的AHN缺陷以及NSC源性星形胶质细胞增生增多的神经生物学机制,借助蛋白组及磷酸化蛋白组分析发现,中间能神经元过表达hTau导致蛋白表达或磷酸化变化显著,此外,在涉及谷氨酸能或GABA能突触传递的生物学过程中,蛋白的表达或磷酸化最为丰富。
借助病毒载体介导的在Cre鼠上特异性过表达、逆转录病毒标记新生神经元、化学遗传学、分子生物学技术、行为学试验、蛋白组及磷酸化蛋白组等技术手段,发现AD患者和模型鼠海马DG区GABA神经元pTau聚集,而pTau聚集引起NSC源性的星形胶质细胞增生增多,神经元新生减少,导致海马DG区局部神经环路内GABA能信号的传递受阻及局部神经网络过度激活,从而导致AHN缺陷。同时通过化学遗传抑制兴奋性神经元或借助受体激活剂增强GABA能信号传导,可促进AD模型鼠内源性的海马神经元新生,缓解AHN缺陷并改善其认知功能。

图1 GABA能中间神经元hTau过表达破坏突触传递,诱导局部神经网络过度激活(PMID:31978364)
风险提示:丁香通仅作为第三方平台,为商家信息发布提供平台空间。用户咨询产品时请注意保护个人信息及财产安全,合理判断,谨慎选购商品,商家和用户对交易行为负责。对于医疗器械类产品,请先查证核实企业经营资质和医疗器械产品注册证情况。
文献和实验本节课重点介绍磷酸化修饰位点的蛋白激酶预测、GSEA 方法、 iKAP方法等知识点。
蛋白质磷酸化对于许多生物现象的引发是很必要的,包括细胞生长、增殖、泛素(ubiquitin)介导的蛋白降解等过程。特别是酪氨酸磷酸化,作为细胞信号转导和酶活性调控的一种主要方式,通常通过引发蛋白质之间的相互作用,进而介导生长因子、荷尔蒙和细胞因子等对细胞膜上受体的信号调控。 然而,酪氨酸磷酸化在细胞的所有磷酸化修饰中所占的比例却非常低。大概10%的细胞蛋白会受到磷酸化共价修饰,但每100次蛋白的磷酸化修饰中仅有1次酪氨酸基团的修饰。与大部分细胞中的丝氨酸和苏氨酸磷酸化水平相比
浙江大学柯越海课题组发文解析去磷酸化修饰调控细胞外囊泡的作用机制
酶 PTPN11/Shp2 通过去磷酸化修饰负向调控肺泡上皮细胞外泌体的生成,提示了磷酸酶参与肺部炎症微环境的新的作用途径。 外泌体 (Exosome) 是细胞外囊泡的一种主要形式,基本结构为 20-200 nm 的纳米级膜结构,近年来研究显示外泌体是细胞间信息传递的主要载体,在生理或病理条件性,外泌体合成与释放可介导各类生物活性分子传递,广泛参与调控疾病发生发展进程,解析外泌体调控机制有望深入理解复杂微环境信号转导的共性特征。 磷酸化效应是信号调控的重要的翻译后修饰方式,是解析分子机制的生化
技术资料暂无技术资料 索取技术资料










