万千商家帮你免费找货
0 人在求购买到急需产品
- 详细信息
- 询价记录
- 文献和实验
- 技术资料
- 提供商:
深圳市艾斯基因科技有限公司
- 服务名称:
科研技术服务
除了全基因组甲基化测序技术等研究手段,对于目标基因/CpG 位点甲基化检测,需要灵活的靶向甲基化测序方案。 基于亚硫酸盐多重 PCR 捕获核心技术和NGS 高深度测序的目标区域甲 基化测序 Targeted Bisulfite Sequencing, 满足几个到上百个基因/CpG 位点的检测, 具有高准确性、高通量、低成本、快周期的优势;广泛用于临床样本多位点的甲基化 Biomarker 筛选、验证及临床转化应用。
技术优势

艾斯基因优势 专业优势 艾斯基因研发团队突破甲基化多重 PCR 技术及引物批量设计难题,全面推Acegen Targeted Methy*Panel 定制服务,让靶向甲基化测序变得简单! 项目经验丰富 每年服务100+海外和国内企业及200+高校和医院等客户,能为客户提供更多的个性化服务和解决思路。同时能保障高效周期,30天内极速交付。 高分文章支撑 专注表观组学15年,在Nature Communications、Genome Biology、Cell Research、等国际期刊上累计发表50余篇论文。 专业的服务团队 艾斯基因有专业的技术与生信分析团队,项目配备一对一专项解答,确保项目圆满结题。 可选干冰邮寄或上门取样服务 在北京 、上海 、广州 、深圳均可上门取样。其余地区提供免费的干冰寄样服务。
样本类型和送样要求

数据信息分析

技术指标

Acegen Targeted Methy* Panel 具有技术重复性好、样本输入量低、抗背景干扰等领先的技术优势;满足更多常规科研及临床特殊样本,例如肺泡灌洗液、粪便、尿液等样本甲基化检测;如下图所示:

案例分析
案例一
DNA 甲基化异常用于甲状腺结节诊断
研究方案:恶性结节和良性结节常常难以诊断,本课题通过 RRBS 检测 109 个甲状腺组织的 DNA 甲基化,发现癌旁、良性结节和癌组织之间存在显著差异,并在 65 个甲状腺结节的回顾性队列样本中得到验证。 研究结果:这些组织特异性 DMR 与活性增强子和癌症相关基因密切相关,表明 DNA 甲基化为甲状腺结节提供准确的诊断。并开发及验证了基于靶向甲基化测序 TBS (Targeted Bisulfite Sequencing) 用于甲基化多位点甲状腺结节诊断的转化应用方案的重要价值。
图1.邻近甲状腺组织、良性和恶性结节的DNA甲基化差异聚类
图 2、靶向甲基化测序 TBS 用于甲基化多位点甲状腺结节诊断
图1.课题设计方案

图 2、英国 CTOCS 血清试验女性样本中 EFC#93 甲基化频率
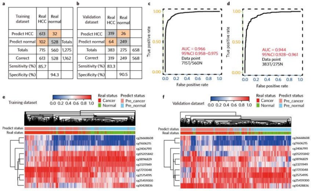
案例三 循环肿瘤 DNA 甲基化 biomarker 用于肝癌诊断和预后 研究方案:本课题通过 TCGA 数据库筛选 401 个甲基化 Biomarker, 在 1933 例血浆中进行基于靶向亚硫酸盐测序(Targeted Bisulfite Sequncing, TBS) ,通过与临床样本信息进行关联分析,最终筛选了10 个 HCC 诊断和8 个 HCC 预后预测的甲基化 Biomarker.
图1. 课题方案设计
图 2、cfDNA 甲基化 biomarker 用于 HCC 诊断
图1.Boxplot 展示在 4 个乳腺癌亚型中 PTGS2 和 RUNX3 基因甲基化水平图

2. 基于 48 个基因启动子甲基化水平的癌和癌旁聚类
风险提示:丁香通仅作为第三方平台,为商家信息发布提供平台空间。用户咨询产品时请注意保护个人信息及财产安全,合理判断,谨慎选购商品,商家和用户对交易行为负责。对于医疗器械类产品,请先查证核实企业经营资质和医疗器械产品注册证情况。
- 作者
- 内容
- 询问日期
文献和实验参考文献:
1、Identification of Tissue-Specific DNA Methy*ation Signatures for Thyroid Nodule Diagnostics. Clin Cancer Res. 2019;15;25(2):544-551 (IF= 10.199)
2、Methy*ation patterns in serum DNA for early identification of disseminated breast cancer. Genome Med. 2017;22;9(1):115.
3、Circulating tumour DNA methy*ation markers for diagnosis and prognosis of hepatocellular carcinoma. Nat Mater. 2017;16(11):1155-1161.
4、Methy*ation profiling of 48 candidate genes in tumor and matched normal tissues from breast cancer patients. Breast Cancer Res Treat. 2015;149(3):767-79.
A Panel of Stress-Responsive Luminous Bacteria for Monitoring Wastewater Toxicity
In several chapters in this book (Chapters 7 , 8 , 12 , 13 , 17 –22), as well as m other instances (1 –10 ), bacterial constructs were presented that respond by light emission to different environmental stresses. Such strains can serve
第一部分 基因组DNA的提取这一步完全可以购买供细胞或组织使用的DNA提取试剂盒,如果实验室条件成熟,自己配试剂提取完全可以。DNA比较稳定,只要在操作中不要使用暴力,提出的基因组DNA应该是完整的。此步重点在于DNA的纯度,即减少或避免RNA、蛋白的污染很重要。因此在提取过程中需使用蛋白酶K及RNA酶以去除两者。使用两者的细节:1、蛋白酶K可以使用灭菌双蒸水配制成20mg/ml;2、RNA酶必须要配制成不含DNA酶的RNA酶,即在购买市售RNA酶后进行再处理,配制成10mg/ml。否则可能
a flow cytometric panel for the simultaneous detection of immunophenotypic profile, proliferative capacity, and DNA content measurement in hMSC. Because a relatively small number of cells are needed with this approach, measurements
技术资料暂无技术资料 索取技术资料










