相关产品推荐更多 >
万千商家帮你免费找货
0 人在求购买到急需产品
- 详细信息
- 文献和实验
- 技术资料
- 服务名称:
基因编辑/药物药效评价模型
- 提供商:
赛业生物
产品编号:C001266
品系背景:C57BL/6N
传代方案:纯合与纯合互配
品系描述:
泛素特异性蛋白酶26(USP26,Ubiquitin-Specific Protease 26),是泛素化特异加工蛋白酶家族的一员,是一种具有组氨酸(His)和半胱氨酸(Cys)结构域的去泛素化酶。USP26基因在睾丸组织以及血睾屏障中特异性表达,在精子发生过程中减数分裂前的精原细胞中表达,包括原始A型、Ap型和B型精原细胞。与USP26相关的疾病主要为男性不育,包括弱畸精子症、非梗阻性无精子症(NOA)、唯支持细胞综合征(Sertoli cell-only syndrome, SCOS)和克氏综合征(Klinefelter syndrome,KS)。该品系纯合小鼠是可存活的;纯合雄鼠不育。
构建方式:
该基因位于X染色体上,通过基因编辑技术敲除了Usp26基因的Exon 9。
研究应用:
Usp26 KO小鼠可用于克氏综合征等小鼠精子发生缺陷相关的雄性生育力低下的研究。
已发表文章:
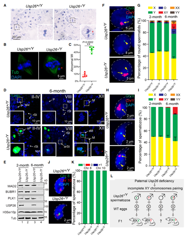
图1. Usp26 KO小鼠产生41,XXY后代[1]
结果显示,USP26蛋白在Usp26-/Y睾丸中不表达;Usp26-/Y小鼠的妊娠率和产仔数随着年龄的增加而显著降低,并产生了部分染色体核型为41,XXY的小鼠。
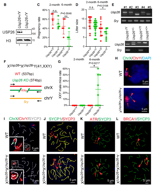
图2. Usp26 KO小鼠产生XY非整倍体精子[1]
结果表明,Usp26的破坏会影响第一次减数分裂,而Usp26的功能破坏会扰乱性染色体配对,导致它们在第一次减数分裂中期的错误分离,产生XY非整倍体精子,进而导致41,XXY子代的产生。
注意事项:
Usp26 KO雄性小鼠产生XXY后代的比例变化很大,因此Usp26 KO并不绝对在其后代中产生XXY小鼠(如图1G)。
风险提示:丁香通仅作为第三方平台,为商家信息发布提供平台空间。用户咨询产品时请注意保护个人信息及财产安全,合理判断,谨慎选购商品,商家和用户对交易行为负责。对于医疗器械类产品,请先查证核实企业经营资质和医疗器械产品注册证情况。
文献和实验与学习相关的突触可塑性减少和行为缺陷。大多数早期的研究聚焦在Fmr1基因敲除(KO)小鼠突触后长时程增强效应(LTP)。此次研究中,研究者们研究了FMRP在成年小鼠前扣带回(ACC)突触前LTP (pre-LTP)中的作用。在电压钳模式下的低频刺激可以诱导第II-III层椎体神经细胞的LTP。双脉冲比值是突触变化的一个重要参数,在低频刺激野生型小鼠后降低。在Fmr1 KO小鼠中pre-LTP消失。研究者同时使用了MED64平面多电极阵列记录EPSP场电位,他们发现当低频刺激和红藻氨酸受体抑制剂联
他们overstate了,展示的数据并不足以支持该结论。 他们展示两个数据1) Ezh2的KO小鼠容易发生中度糖尿病 2) streptozotocin处理时Ezh2的KO小鼠发生致死性糖尿病。看起来是非常强烈的支持Ezh2表达下调和糖尿病具有密切联系,但我认为实际上是偷换了一个概念。Ezh2的KO使得Ink4a/Arf激活,因此胰岛细胞丧失了增殖能力,那么胰岛在被破坏的情况下会发生糖尿病是可以理解的事情,但是这绝不意味着这Ezh2表达异常是在糖尿病常见事件,也许绝大多数糖尿病患者中Ezh2的表达
到一周显著增加,这一变化可由Evans蓝染色确认。肝损伤体积的定量数据表明不同基因型小鼠恢复能力的差异。对同一只脑中风大鼠或脑梗塞小鼠的CT和MRI图像的对比证明了体积测量的准确性,同时证明CT的空间分辨率和对比度分辨率与MRI相近。同时,CT成像的结果与病理分析数据相一致。 部分实验结果: WT组与 plasminogen KO 组小鼠肝损伤的差异比较。 A. CECT扫描表明,在WT小鼠中,存在肝损伤随时间推移而逐步修复的过程,这一修复在KO小鼠中没有被发现(箭头
技术资料暂无技术资料 索取技术资料








