万千商家帮你免费找货
0 人在求购买到急需产品
- 详细信息
- 文献和实验
- 技术资料
- 提供商:
上海百趣医学生物科技有限公司
- 服务名称:
DIA定量蛋白质组学研究
数据非依赖型的扫描模式(Data-independent acquision,DIA)是近几年来发展的一种新的质谱数据采集方式。它是对传统shotgun分析(采用DDA模式,Data Dependent Analysis)的一种改进技术,能够对复杂样品中的所有信号进行无偏向性的MS分析,从而获得更高的肽段覆盖率。DIA扫描模式将质谱整个全扫描范围分为若干个窗口,高速、循环地对每个窗口中的所有离子进行选择、碎裂、检测,从而无遗漏、无差异地获得样本中所有离子的全部碎片信息。

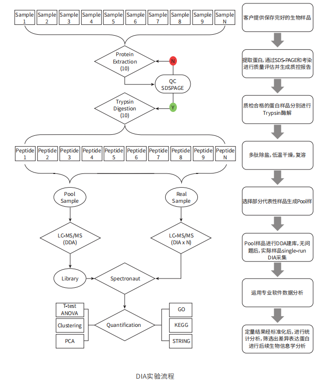
DIA技术流程

DIA项目流程

技术参数
产品类型
DIA定量蛋白组
仪器平台
Orbitrap 系列(Q Exactive HFX, Thermo/Orbitrap Exploris 240, Thermo 等)
搜库软件
Spectronaut/PEAKS
样本要求
| 动物组织标本 | 100 mg/sample |
| 血清、血浆 | 200 μL/sample |
| 细胞、微生物 | 1×107 cells/sample |
| 植物嫩叶、嫩芽 | 200mg/sample |
| 植物种子、果实 | 500mg/sample |
液氮或-80°C保存
足量干冰运输,避免反复冻融
技术优势(数据非依赖性采集优势)
1、采集所有离子及碎片图谱,重现性好
2、基于碎片离子定量,选择性好,可媲美SRM/MRM
3、循环时间固定,扫描点数均匀,定量准确度高
4、高通量,能同时监测所有目标蛋白
风险提示:丁香通仅作为第三方平台,为商家信息发布提供平台空间。用户咨询产品时请注意保护个人信息及财产安全,合理判断,谨慎选购商品,商家和用户对交易行为负责。对于医疗器械类产品,请先查证核实企业经营资质和医疗器械产品注册证情况。
文献和实验蛋白组学作为连接转录组与临床应用之间的桥梁,为从整体水平研究临床疾病提供了更广阔的视野。各种临床疾病都伴随着蛋白谱的动态变化,在其发生发展的不同阶段,即使在没有任何症状的早期,在蛋白质水平上却已经发生了变化。有的蛋白质呈现明显的上调,有的则较正常生理过程出现缺失或明显下调,通过比较健康组与疾病组间或不同病理状态的蛋白质组,可以从中找到某些具有“疾病特异性”的蛋白质分子,这些特异性的蛋白质分子即为生物标志物-biomarker,其可以作为疾病筛查、疾病分型的指标。疾病生物标志物的发现,有助
蛋白质组学研究生物质谱技术 对分离的蛋白质 进行鉴定是蛋白质组研究的重要内容,蛋白质微量测序、氨基酸组成分析等传统的蛋白质鉴定技术不能满足高通量和高效率的要求,生物质谱技术是蛋白质组学的另一支撑技术。 生物质谱技术在离子化方法上主要有两种软电离技术,即基质辅助激光解吸电离(matrix―assisted laser desorption/ionization,MALDl)和电喷雾电离(electrospray ionization,ESl
超微量外泌体蛋白质组突破用量极限和检测上限-低至200μL血浆!高达4000+ EV蛋白!
变性以及MS/MS谱图的质量(信息含量)的可变性。最终结果是,来自不同生物样本的数据集没有识别和量化同一组蛋白质;或者换句话说,DDA模式的lable-free定量蛋白质组学数据集将包含很多缺失值,并且这主要影响较低丰度的蛋白质。近年来,数据非依赖性采集(data-independent acquisition,DIA)技术出现,指定m/z范围内的所有前体离子都同时进行MS碎片化,复杂的MS2谱图与包含碎片离子谱图、前体离子精确质量及其归一化保留时间的谱图库搜库比对。DIA在增加已鉴定肽的数量、提高定量精度和增加
技术资料暂无技术资料 索取技术资料










