粒曼生物科技(武汉)有限公司

3

手机商铺

qrcode
商家活跃:
产品热度:
  • NaN
  • 0
  • 0
  • 0
  • 0

粒曼生物科技(武汉)有限公司

入驻年限:3

  • 联系人:

    程经理

  • 所在地区:

    湖北 武汉市 洪山区

  • 业务范围:

    试剂、抗体、细胞库 / 细胞培养、技术服务

  • 经营模式:

    生产厂商

在线沟通

技术资料/正文

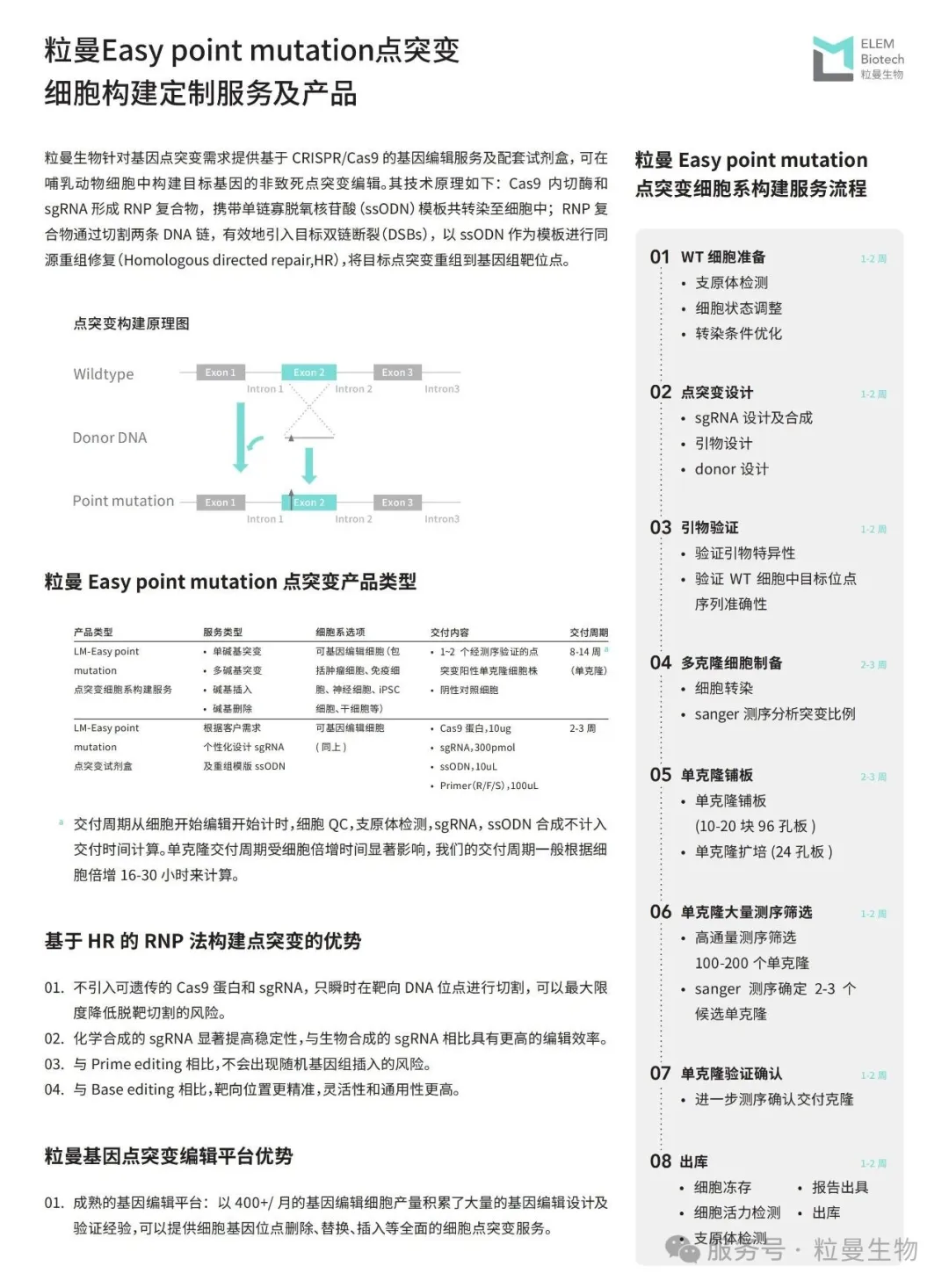
产品说明书 | 粒曼Easy point mutation点突变细胞构建定制服务及产品

51 人阅读发布时间:2025-07-08 10:06

技术资料图片1

技术资料图片2

技术资料图片3

资料格式:

图片1(1).png

查看详细文档

上一篇

技术专题|内源性N/C端原位插入技术:助力相分离(LLPS)定位等研究!【收藏】

下一篇

一叶知秋 | HT29细胞基因编辑全攻略!

我的询价