3 年
手机商铺
技术资料/正文
57 人阅读发布时间:2025-07-08 15:30

细胞内生物大分子通过相分离形成的无膜细胞器,是复杂生命活动的“动态舞台”。深入解析这些凝聚体的组分和相互作用网络,是理解其功能乃至疾病机理的关键。原位插入(Endogenous Knock-in)通过CRISPR/Cas9系统,修饰几乎任何感兴趣的目标基因,使其在内源性启动子驱动下表达,保留天然调控背景。借此生成的荧光标记蛋白可以轻松追踪亚细胞位置,实时监测蛋白质在不同条件下的表达和动力学,对相分离研究提供强大助力。
生命体是一个高度组织化的复杂系统,细胞内的蛋白质、核酸等生物大分子并非孤立存在,而是通过精确的相互作用形成复杂的互作网络,共同执行各项生理功能。近年来,“生物大分子相分离”作为曾经被忽视的细胞内现象,如今己成为生命科学研究的热点。其在细胞多种生理过程中扮演着关键角色,如应激颗粒、P-body、核仁等,这些凝聚体是细胞功能的核心场所,参与基因表达、信号转导、代谢调节等几乎所有重要的细胞过程。
然而,相分离形成的凝聚体往往具有高度的动态性,瞬时性且大多以弱互作的形式存在。传统的蛋白质相互作用研究方法,如免疫共沉淀(Co-IP),难以捕捉活细胞内瞬时或弱的相互作用,更难以精确分析特定亚细胞区域(如相分离凝聚体内部)的蛋白质组成。对于深入理解细胞微环境尤其是动态变化的相分离凝聚体至关重要。
正是在这样的背景下,原位插入(Endogenous Knock-in)在相分离上的优势得到了体现,在CRISPR/Cas9系统强大的应用背景下,原位插入技术应运而生,这项技术帮助研究人员标记感兴趣的基因,极大地推动对研究人员生命体运行机理的研究,助力生物学领域蓬勃发展。
针对相分离的瞬时性和弱互作的特点,原位插入技术应用在相分离领域的优势如下:
内源表达可视化:使用荧光标记蛋白或报告基因标记目的基因可以轻松追踪亚细胞位置,实时监测蛋白质在不同条件下的表达和动力学,将内源基因表达可视化。
保留蛋白内源性表达水平:利用原位插入技术获得的稳转细胞系,保留了目的蛋白在其生理水平上的表达水平,因此更有可能在细胞中保留内源性蛋白质的特征表达谱。
保留目的蛋白在活细胞中的活性:与生化检测或免疫染色不同,在内源性调节下使用标记蛋白可避免过表达引发的错误定位与蛋白聚集,并保留了目的蛋白在活细胞中的活性。
稳定表达:利用原位插入技术获得的细胞系基因型一致,表达均一,遗传稳定。
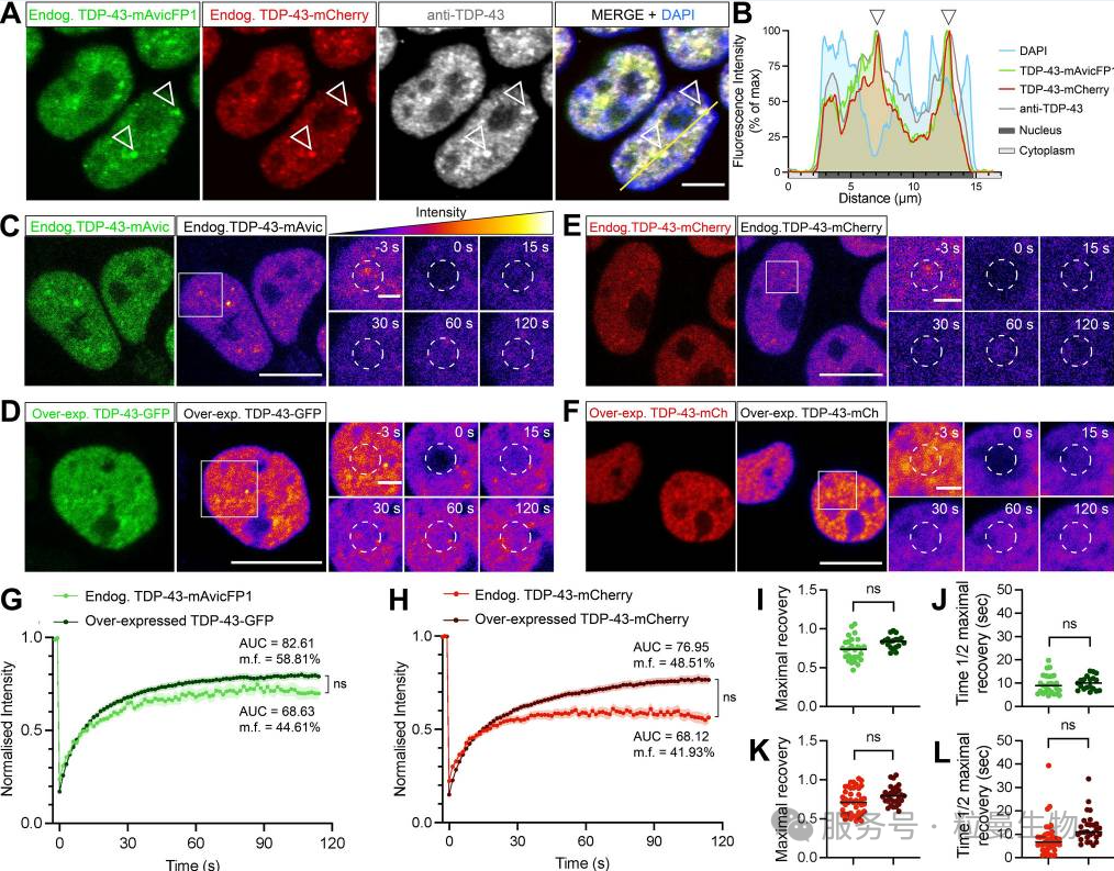
1. 研究发现,氧化应激刺激内源性 RNA 结合蛋白 TDP-43 的相分离,在神经退行性疾病中,RNA 结合缺陷和翻译后修饰(包括乙酰化)通过驱动正常核 TDP-43 的隔离、错误定位和耗竭来加剧 TDP-43 聚集和功能障碍(如图1)[1]。

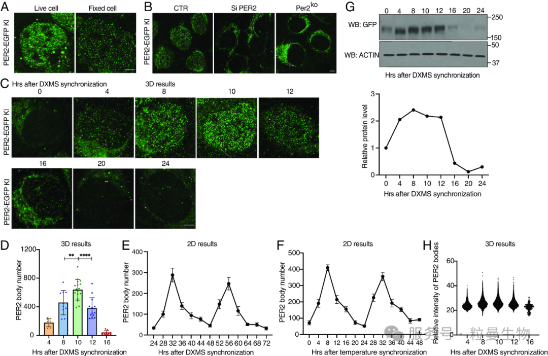
2.在对哺乳动物生物钟的研究中发现,昼夜节律蛋白PERIOD 是中枢哺乳动物的生物钟成分, PER (PEROD) 在过表达时在细胞中表现出相分离行为。然而,内源性 PER2 蛋白的超分辨率显微镜显示,它存在于不同于相分离凝聚物的快速扩散微小体中,并且它与其他时钟蛋白的相互作用是瞬态和动态的(如图2)。本研究证明了哺乳动物生物钟机制的一个关键特征,并强调了在机制研究中检查内源性蛋白质的重要性 [2]。

3. 在研究Wnt 信号转导通路时发现,Wnt 信号转导受破坏复合物 (DC) 控制,DC 是一种包含调节 β-连环蛋白稳定性的支架蛋白和激酶的凝聚物。研究发现 DC LLPS 由中心体成核(如图3),证明了成核剂在控制生物分子凝聚物中的作用,并表明 Wnt 信号转导与细胞周期之间的紧密结合 [3]。

图3 内源性表达的 β-cat 点与 lrp6 介导的 Wnt 通路激活和 β-cat 积累的相关性
4.一项研究表明,在睾酮刺激并易位到细胞核后,多个雄激素受体(AR) 积聚在显微镜下可辨别的病灶中,这些病灶不规则地分布在细胞核中。通过结合新颖的荧光标记技术来研究这些病灶的形成和物理性质,以同时可视化 AR 调节基因 PTPRN2 或 BANP 的确定染色质位点,并与 AR 病灶或单个 AR 分子同时可视化(如图4),展示了 AR 病灶中存在 AR 调节基因 [4]。

图4 活细胞内源基因雄激素受体的区室化示意图
正如前文所述,相分离凝聚体的动态性和复杂组分是研究的难点,且相分离的组分间大多以弱互作进行蛋白间互作,而TurboID技术凭借其高效、快速和活细胞标记的特性,在相分离研究领域展现出了独特的优势,正在成为解析凝聚体“分子微环境”和动态组分的强大工具。
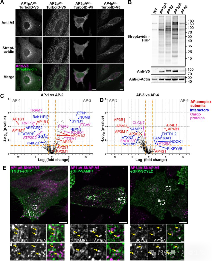
近年来,邻近标记已成为探究绘制特定蛋白质相互作用组的一种无偏见和强大的方法。尽管标记蛋白的生理表达有利于相互作用物的定位,但生成所需的细胞系仍然耗时且具有挑战性。使用原位插入技术能够标记目的蛋白在内源性表达时的性能,用TurboID进行内源性标记,可以鉴定出标记的融合蛋白简单过表达无法揭示的已知相互作用蛋白(如图5)。这也体现了原位插入与TurboID技术联用在复杂蛋白互作领域展现出的超强“本领”。

图5 具有内源性 TurboID 标记的 AP 复合物的相互作用组分析
案例一:原位插入荧光蛋白细胞系用于R基因定位研究
根据客户需求在Htert-RPE1细胞R基因的C端原位插入EGFP,并对eGFP进行功能性验证。
1.设计方案如图6所示:

图6 设计方案示意图
2.eGFP表达以及定位验证:细胞构建完成后进行eGFP标签的功能性验证,结果显示,eGFP发光且定位正确,综上Htert-RPE1细胞R基因C端原位插入eGFP标签成功。(如图7)

图7 R基因激光共聚焦成像
尽管原位插入对帮助研究人员解析相分离的动态性和瞬时性起着很大的作用,但在实际应用中也有极大挑战:
依赖目的基因的内源性表达:目的基因的内源性表达强度直接影响插入的外源DNA的表达。
低效率:原位插入技术是基于CRISPR/Cas9的同源定向修复来标记目的基因的,依赖细胞基因组的修复能力。
需要同源供体:原位插入利用CRISPR-Cas9系统切割后引入同源模板使得内源性基因与外源DNA序列的融合,这需要根据不同基因设计和创建同源模板。
高成本:目的基因不同,其使用的同源模板也不相同,所以需要为每个基因设计和合成一个单独的供体,这既昂贵又费力。
相分离研究以其高度的动态性和复杂性,成为众多研究者无法深入解析相分离形成机制的巨大阻碍。原位插入技术将内源基因表达可视化且保留了内源蛋白活性的特点,为我们提供了一把在活细胞真实环境中“速写”相分离凝聚体组分的利器。
为了应对相分离弱互作的特点,引入TurboID邻近标记技术,将这项技术与原位插入联用,体现了研究人员在深入探究相分离形成机制上做出的努力。
这些创新技术的推进使得我们在能够更精准地探究特定时空、特定互作状态下的分子环境。当然,原位插入技术的实际应用也存在极大地挑战。原位插入技术对目标基因的表达有着严格要求且其构建难度也显著高于一般过表达。但总的来说,原位插入极大地帮助了研究人员对内源基因的研究避免过表达引发的错误定位与蛋白聚集,加速了我们对这些动态分子生理功能理解的进程。可以预见,未来会有更多原位插入的创新应用涌现,也期待原位插入在更多领域体现自己的价值,为揭示生命的奥秘贡献力量。
粒曼生物提供基于原位插入技术的相分离相关服务
1、N/C端原位插入荧光蛋白标签(GFP,mcherry)等;
2、液滴共定位细胞内验证(共聚焦显微成像);
3、其他相关配套的相分离现象确认实验(体外实验等)。
有相关需求请联系我们!
参考文献
[1] Keating SS,et al. Cell Mol Life Sci.2023.doi:10.1007/s00018-023-04739-2.
[2] Xie P,et al. Proc Natl Acad Sci USA.2023.doi:10.1073/pnas.2318274120.
[3] Lach RS,et al. Proc Natl Acad Sci USA.2022.doi:10.1073/pnas.2204688119.
[4] Yavuz S,et al. Nucleic Acids Res.2023.doi:10.1093/nar/gkad803.
[5] Stockhammer A,et al. J Cell Sci. 2024 . doi: 10.1242/jcs.261952.