3 年
手机商铺
技术资料/正文
53 人阅读发布时间:2025-03-24 13:19
一、概述
二、CRISPRi(CRISPR干扰)
CRISPRi是基于CRISPR-Cas9系统的一种基因抑制技术[1],利用一种“催化失活”的Cas9蛋白(dCas9)来实现基因抑制。dCas9蛋白在目标DNA上结合并定位到特定的基因区域,但不再进行剪切。通过将转录抑制因子(如KRAB域)与dCas9融合,可以有效地抑制目标基因的转录,从而降低基因的表达水平。CRISPRi的关键特征是通过这种方式“关闭”特定基因,而不改变其DNA序列。

图1 CRISPRi原理简图
2.2 常用的转录抑制因子
2.2.1 KRAB(Krüppel-associated box)
简介:KRAB是最常用的转录抑制子之一。它来源于Krüppel样转录因子家族(Krüppel-like family),并且已被广泛应用于CRISPRi系统中[2]。
工作原理:KRAB通过与转录因子共抑制蛋白(如KAP1)结合,招募表观遗传学修饰酶(如组蛋白去乙酰化酶HDAC1/2和组蛋白甲基转移酶),抑制目标基因的转录。这些酶通过去乙酰化或甲基化组蛋白,降低染色质的开放性,从而减少转录活性。

2.2.2 SID (SRF Interacting Domain)
简介:SID是另一种常见的转录抑制子,最初来源于SRF(Serum Response Factor)与其抑制因子之间的相互作用域。
工作原理:SID可以通过与dCas9融合并招募特定的抑制因子来实现转录抑制。虽然SID本身的抑制效果通常不如KRAB强,但它仍然是一个有用的选项,特别是用于某些特定的实验系统中。
2.2.3 SALL1-SDS3
简介:SALL1是一种转录抑制因子,能够招募SDS3并与HDAC复合体结合;SDS3是Sin3-HDAC复合物的核心部分,促进组蛋白去乙酰化(HDAC活性),导致染色质紧缩,使基因沉默。
工作原理:sgRNA引导dCas9-SALL1-SDS3 结合目标基因启动子区域,SALL1 通过C端的EAR结构域结合 SDS3,进一步招募 HDAC1/2(组蛋白去乙酰化酶),去乙酰化H3K9ac、H3K27ac(组蛋白去乙酰化),使染色质紧缩,RNA聚合酶 II 结合减少,基因表达被沉默[3]。
2.3 CRISPRi与RNAi技术的比较


图2 RNAi、TALEN以及CRISPRi的比较[4]
2.4 应用场景
2.4.1 基因功能研究
CRISPRi可以用于研究基因在不同生理和病理条件下的功能。通过抑制特定基因的表达,研究人员可以评估这些基因在细胞生长、分化、发育等过程中的作用。
CRISPRi扩展了CRISPR基因编辑技术的应用范围,为功能基因筛选提供了新的工具,本研究通过CRISPRi筛选[5],发现了MALT1、BCL10等基因促进T细胞表达细胞因子,这些因子在T细胞的刺激响应和功能调节中发挥重要作用。这些发现为深入理解T细胞的功能机制提供了新的视角,并可能为未来免疫治疗的设计和优化提供参考。

2.4.2 疾病研究
通过使用CRISPRi技术,研究人源能够精确调控病理相关基因的表达,构建各种疾病模型,尤其是在癌症、神经退行性疾病和遗传性疾病的研究中具有重要意义。
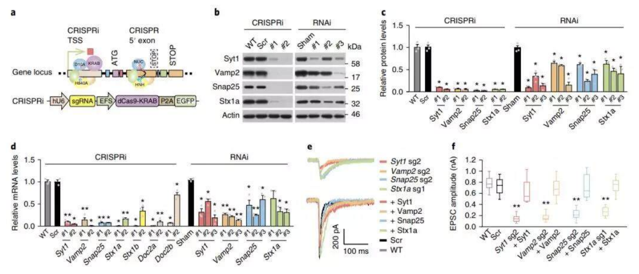
该研究探讨了CRISPRi技术在原代神经元中高效抑制基因表达的应用[6],研究者利用失活的Cas9(dCas9)融合KRAB抑制域,通过sgRNA靶向基因启动子区域,实现了稳定且特异的基因沉默。实验结果表明,CRISPRi在神经元中具有较高的靶向性和较低的脱靶效应,相较于RNAi等传统方法,提供了更长效、更精准的基因调控手段。该研究为神经科学研究提供了一种强有力的工具,有助于解析神经系统基因功能,并为神经疾病模型构建及潜在治疗策略开发奠定基础。

2.4.3 CRISPRi在iPS细胞中的研究
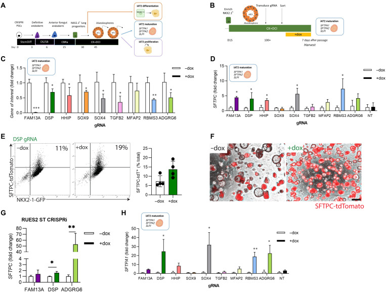
研究团队利用CRISPRi在iPS细胞中关闭了与COPD相关的基因(如DSP)[7],发现这些基因在肺泡上皮细胞中的功能缺陷与疾病发生密切相关。这项研究为COPD的遗传机制提供了新的见解。

三、参考文献
【1】Larson MH, et al. CRISPR interference (CRISPRi) for sequence-specific control of gene expression. Nat Protoc. 2013 Nov;8(11):2180-96.
【2】Almeida RS, et al. CRISPR/Cas9 Genome-Editing Technology and Potential Clinical Application in Gastric Cancer. Genes (Basel). 2022 Nov 4;13(11):2029.
【3】Mills C, et al. A Novel CRISPR Interference Effector Enabling Functional Gene Characterization with Synthetic Guide RNAs. CRISPR J. 2022 Dec;5(6):769-786.
【4】Boettcher M, et al. Choosing the Right Tool for the Job: RNAi, TALEN, or CRISPR. Mol Cell. 2015 May 21;58(4):575-85.
【5】Schmidt R, et al.CRISPR activation and interference screens decode stimulation responses in primary human T cells. Science. 2022 Feb 4;375(6580):eabj4008.
【6】Zheng Y, et al. CRISPR interference-based specific and efficient gene inactivation in the brain. Nat Neurosci. 2018 Mar;21(3):447-454.
【7】Werder RB, et al. CRISPR interference interrogation of COPD GWAS genes reveals the functional significance of desmoplakin in iPSC-derived alveolar epithelial cells. Sci Adv. 2022 Jul 15;8(28):eabo6566.
粒曼生物提供CRISPRi基因编辑服务,具体需求可联系我们咨询!