3 年
手机商铺
技术资料/正文
92 人阅读发布时间:2025-03-14 14:42
蛋白质-蛋白质相互作用(PPI)是细胞内信号传递、代谢调控和基因表达调控的核心。传统的PPI研究方法如免疫共沉淀(Co-IP)和GST pull-down虽然技术成熟,但对瞬时或弱相互作用的检测能力有限。此外,这些方法通常需要细胞裂解,可能破坏原有的蛋白复合物结构。
详见:技术专题 | 蛋白邻近标记(PL):蛋白互作研究的新标配【收藏】
近年来,蛋白质邻近标记技术(Proximity Labeling)成为研究PPI的热门工具。通过将标记酶(如BioID或TurboID)与目标蛋白融合,能够在活细胞中对目标蛋白的“邻居”进行特异性标记,从而原位捕捉动态的蛋白相互作用。

1. BioID:需要较长的标记时间(>16小时),且高浓度生物素可能对细胞有毒。
2. TurboID:显著提高了标记效率(10分钟内完成),但在高浓度生物素条件下容易引起非特异性标记和细胞毒性。
为了解决这些问题,研究人员开发了AirID,这是一种基于祖先酶重建算法设计的新型标记酶。

图1 利用宏基因组数据设计的新型BirA酶的特性研究
1. 祖先酶重建
AirID是通过对BirA酶的祖先序列进行计算机设计并结合定点突变优化而得。研究团队从大量基因组数据中筛选出5种候选酶,并最终选择GFVA-RS突变体作为AirID。

图2 基于AirID依赖的生物素化在蛋白质-蛋白质相互作用(PPI)中的应用
2. 性能对比
AirID在特异性和毒性方面表现优异,适合用于长时间实验和活体研究。
|
|
BioID[3] | TurboID[2] | AirID[1] |
| 标记效率 | 较低 | 最高 | 高 |
| 非特异性标记 | 较低 | 较高 | 最低 |
| 毒性 | 低 | 高 | 低 |
| 实验时间 | >16小时 | 1小时 | 3小时 |
AirID能够在活细胞中原位捕捉目标蛋白的邻近蛋白。例如:
- p53-MDM2相互作用:通过AirID标记,研究人员验证了Nutlin-3(一种小分子抑制剂)对p53-MDM2相互作用的抑制效果。(详见图2)
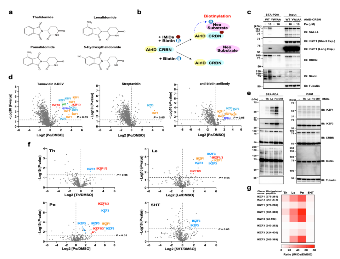
- CRBN-IKZF1相互作用:AirID成功标记了CRBN的底物IKZF1和SALL4,为药物靶点发现提供了新思路[4] 。

图3 AirID-CRBN在沙利度胺和IMiDs存在的情况下在细胞中对新底物进行生物素化
AirID可用于特定细胞器或亚细胞结构的蛋白质分布研究。例如:
- 研究人员利用AirID结合质谱技术(LC-MS/MS),绘制了RelA蛋白在细胞中的动态相互作用网络[1] 。

图4 在表达AirID-IkBα的细胞中对生物素化蛋白的质谱分析
AirID能够捕捉复杂蛋白质复合物中的关键组分。例如:
- 在CRL4 CRBN复合物中,AirID成功标记了CUL4和RBX1,帮助揭示了泛素-蛋白酶体系统(UPS)的调控机制。(详见图2)
AirID在药物筛选中的潜力已初步得到验证。例如:
- 使用AirID检测了Pomalidomide(一种免疫调节药物)依赖的CRBN相互作用,为开发新的蛋白降解药物(TPD)提供了支持。(详见图2)
1. AirID技术优势
(1)高精度:AirID能够特异性标记相互作用蛋白,减少非特异性标记。
(2)低毒性:适合长时间实验和活体研究。
(3)经济性:在低浓度生物素条件下即可高效工作。
(4)灵活性:适用于多种实验设计,包括质谱分析和药物筛选。
2. 未来展望
(1)药物靶点鉴定:AirID能够帮助发现新的蛋白相互作用靶点,推动精准药物开发。
(2)疾病机制研究:通过绘制动态蛋白质相互作用网络,揭示疾病相关信号通路的调控机制。
(3)活体蛋白质组学:AirID的低毒性使其在活体实验中具有巨大潜力。
六、总结
AirID的问世为蛋白质相互作用研究开辟了新途径。其高效、低毒的特性使其成为生物医学领域的重要工具。未来,AirID有望在药物筛选、疾病研究和蛋白质组学等领域发挥更大作用。
欢迎咨询:粒曼团队推出针对临近标记研究的原位N端/C端Tagging稳定细胞系构建服务,在靶基因本底表达水平下研究瞬时及弱互作研究。
参考文献
[1] Kido et al. (2020). AirID, a novel proximity biotinylation enzyme, for analysis of protein–protein interactions. eLife, 9:e54983. DOI: [10.7554/eLife.54983](https://doi.org/10.7554/eLife.54983)
[2] Branon et al. (2018). TurboID enables efficient proximity labeling in living cells and organisms. Nature Biotechnology, 36(9), 880-887.
[3] Kim et al. (2014). BioID: A proximity-dependent biotinylation method to study protein–protein interactions. Nature Methods, 11(10), 1015-1021.
[4] Yamanaka, S., Horiuchi, Y., Matsuoka, S. et al. A proximity biotinylation-based approach to identify protein-E3 ligase interactions induced by PROTACs and molecular glues. Nat Commun 13, 183 (2022).